Object-Oriented Analysis and Design Using UML

⏱ 25 min read

Object-Oriented Analysis and Design Using UML: Principles, Diagrams, and Best Practices Sparx EA best practices

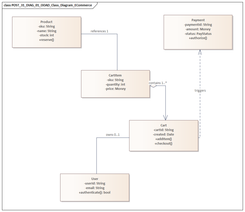
OOAD Class Diagram ECommerce
OOAD Class Diagram ECommerce

Learn object-oriented analysis and design using UML with a practical guide to core principles, UML diagrams, modeling techniques, and best practices for building scalable software systems. Sparx EA guide

object-oriented analysis and design, OOAD, UML, unified modeling language, UML diagrams, software architecture, system design, class diagram, sequence diagram, use case diagram, object-oriented design principles, software modeling, technical architecture, scalable software systems how architecture review boards use Sparx EA

Introduction

Object-Oriented Analysis and Design (OOAD) with UML remains one of the most effective ways to move from business intent to a design that can be implemented, tested, and evolved. In enterprise settings, its value does not lie in producing diagrams for their own sake. It lies in creating a shared understanding of the problem, the solution, and the interactions that must remain coherent across teams, technologies, and delivery cycles. UML gives architects, analysts, developers, testers, and, in some cases, business stakeholders a common visual language for examining the same system from different perspectives.

At a high level, OOAD separates two closely related activities. Analysis focuses on understanding what the system must achieve in its business context: who is involved, which domain concepts matter, what responsibilities those concepts carry, and which interactions are essential to business outcomes. Design takes that understanding and turns it into a technical solution by defining software classes, interfaces, collaborations, component boundaries, and behavior under realistic operating conditions. UML supports both stages by representing static structure and dynamic behavior without forcing teams too early into implementation details.

That separation matters. Many enterprise design problems begin when technical decisions are made before the domain has been understood. Teams jump to screens, tables, services, or integration endpoints before they have agreed on the meaning of core business concepts or on where responsibilities belong. OOAD counters that tendency by grounding design in the domain first. It encourages teams to identify stable business concepts, assign responsibilities with care, and shape the technical structure around them. The result is usually stronger cohesion, lower coupling, and systems that are easier to change.

From an architectural perspective, OOAD also provides a practical bridge between enterprise-level concerns and solution-level design. Enterprise architects may work with capabilities, business processes, information flows, target-state roadmaps, and governance decisions, but those still have to be translated into structures that delivery teams can build. OOAD helps make that translation concrete. A capability such as customer onboarding, for instance, can be expressed through actors and use cases, domain entities and services, lifecycle states, and interaction flows. UML makes those relationships visible in a form that supports both design review and delivery planning. Sparx EA training

This article treats OOAD and UML as working tools for enterprise architecture and delivery. It begins with the principles of object-oriented thinking, then reviews the UML diagrams that matter most in practice, and finally examines how requirements, domain structure, behavior, patterns, and delivery concerns come together in a coherent design approach. The emphasis throughout is selective, purposeful modeling that improves clarity, governance, and long-term adaptability.

Foundations of Object-Oriented Analysis and Design

At the center of OOAD is a straightforward idea: a system should be understood and organized around the things it needs to know about, the behavior those things must exhibit, and the way they collaborate to produce business outcomes. As noted earlier, that means starting with the domain rather than with screens, tables, or infrastructure. In enterprise environments, that shift has practical consequences because it affects responsibility assignment, boundary definition, and the way change is absorbed over time.

A useful starting point is the distinction among objects, classes, and responsibilities. Objects represent identifiable elements in the problem or solution space. Classes define the common structure and behavior of those objects. Responsibilities describe what each element must know or do. In practice, effective OOAD depends less on finding many classes than on assigning responsibilities well. Weak designs often contain plenty of classes yet still place behavior in the wrong places, creating overlap, ambiguity, and brittle dependencies. Architecturally, responsibility allocation has a direct effect on cohesion, coupling, testability, and the impact of change.

Abstraction is equally important. Analysis models should capture business meaning without being burdened by implementation detail. A Customer in analysis is not yet a database row, an API payload, or a CRM record. It is a domain concept with attributes, relationships, and lifecycle rules. Working at that level allows architects and analysts to reason about business meaning before technical realization. It also helps prevent current-system constraints from distorting future-state design, which is particularly important in transformation programs where legacy structures often reflect historical compromises rather than the business itself.

Encapsulation complements abstraction by keeping data and behavior together so that business rules are enforced where they belong. This is not merely a coding concern. At design level, encapsulation reduces the spread of validation, calculation, and state-transition logic across user interfaces, integration layers, and reporting scripts. When rules are concentrated in well-defined domain elements or services, the system is easier to audit, maintain, and evolve. In an insurance claims platform, for example, coverage eligibility is more reliable when adjudication rules are centralized in domain services rather than duplicated across the portal, partner API, and overnight batch reconciliation jobs.

OOAD also depends on explicit modeling of relationships and collaborations. Enterprise systems rarely fail because a single isolated function is missing. More often, they fail because interactions across functions, services, and teams were not understood well enough. OOAD addresses that by examining associations, dependencies, ownership relationships, and interaction flows. Those relationships later become visible in UML class, sequence, activity, and component diagrams, which is why these principles continue to matter throughout the design process.

Another principle is iterative refinement. Analysis and design are not neatly separated one-time phases. Early models are working hypotheses that improve as stakeholders validate terminology, scenarios, constraints, and exceptions. In enterprise settings, requirements emerge from multiple business units, compliance interpretations, integration dependencies, and operational realities. A conceptual class model may lead to a sequence diagram, which then reveals missing responsibilities or hidden failure paths. Modeling, in other words, is part of a learning cycle rather than a single step.

Finally, strong OOAD seeks alignment between domain structure and solution structure. The closer the software model reflects stable business meaning, the easier it is to evolve the system when products, regulations, channels, or integrations change. That does not mean copying an organization chart or mirroring every business term literally. It means building a model that captures durable concepts while isolating volatility behind interfaces, services, and replaceable components. That alignment is what makes OOAD strategically useful to enterprise architects: it connects business change to a solution structure that can absorb it without constant redesign.

OOAD Sequence Checkout Flow
OOAD Sequence Checkout Flow

Core UML Diagrams for Enterprise Modeling

Once those principles are in place, the next question is how to represent them. In enterprise OOAD, not every UML diagram carries equal value. The point is not completeness. The point is choosing the views that best clarify scope, structure, behavior, lifecycle, and implementation boundaries. In practice, a relatively small set of diagrams delivers most of the architectural insight needed for design and governance.

Use case diagrams are often the starting point because they define the interaction scope of the system. Their main value is boundary definition rather than detailed specification. They show which actors interact with the solution, what goals they are pursuing, and where the system begins and ends. This is especially helpful when a business capability spans multiple applications, channels, or external partners.

Class diagrams represent the static structure of the solution. They are central to expressing domain concepts, along with attributes, relationships, and responsibilities. At enterprise scale, class diagrams help establish shared vocabulary, expose duplication in the information model, and clarify ownership boundaries. They are also useful for testing whether the software model genuinely reflects the business semantics identified during analysis.

Sequence diagrams show how responsibilities are exercised over time. They are particularly valuable in enterprise environments, where a single transaction may pass through user interfaces, domain services, orchestration layers, external APIs, and messaging infrastructure. Sequence diagrams often expose weaknesses that static models do not reveal clearly: too many synchronous calls, hidden coupling, misplaced business rules, or fragile retry assumptions. In a retail order platform, for example, a sequence diagram may show that SubmitOrder should validate payment and inventory synchronously, while loyalty updates and recommendation refreshes should happen asynchronously after the order is committed.

Activity diagrams are well suited to modeling process logic. They work especially well for workflows involving decisions, parallel paths, approvals, exception handling, and handoffs between people and systems. In enterprise programs, they help bridge business process understanding and application design by showing how work progresses without requiring a full BPM model.

State machine diagrams are essential when lifecycle governance matters. Many enterprise entities—orders, claims, contracts, applications, tickets—move through explicit states with controlled transitions. State diagrams make those transitions visible and testable, helping teams ensure that APIs, user interfaces, integrations, and batch jobs all enforce lifecycle rules consistently. A lending platform, for instance, may define an application lifecycle of Draft, Submitted, Under Review, Approved, Funded, and Withdrawn, with different audit and notification obligations attached to each transition.

Component diagrams add the implementation perspective by showing how the solution is partitioned into modules, services, or deployable units. They help architects represent interfaces, dependencies, ownership boundaries, and replaceable parts of the system. That becomes especially useful when OOAD has to align with platform realities such as API gateways, shared services, event brokers, and team ownership models.

Taken together, these diagrams provide a coherent set of views. Use cases establish interaction scope. Class diagrams define structural meaning. Sequence and activity diagrams explain behavior. State machines govern lifecycle. Component diagrams clarify implementation boundaries. Used selectively, they give enterprise teams enough visibility to make design decisions with confidence.

Requirements Analysis and Use Case Modeling

Requirements analysis in OOAD is the discipline of turning stakeholder intent into a structured understanding of system behavior, constraints, and scope. In enterprise architecture, that means more than gathering features. It means identifying what is strategically important, separating durable needs from local preferences, and recognizing which requirements carry implications for data, compliance, integration, operations, or governance.

A practical approach is to distinguish among business requirements, user goals, system responsibilities, and quality attributes. Business requirements explain why the initiative exists, such as reducing onboarding time or improving claims accuracy. User goals describe what actors need to achieve through the system. System responsibilities define what the solution must do to support those goals. Quality attributes—security, availability, auditability, performance—shape how the solution must behave under real operating conditions. Keeping these categories separate creates analytical clarity and avoids treating every requirement as the same kind of design input.

As discussed earlier, use case modeling is one of the most effective ways to organize that understanding. A use case captures a meaningful interaction between an actor and the system that produces a recognizable result. In enterprise settings, that matters because it frames requirements around outcomes rather than around screens, APIs, or organizational silos. “Submit Loan Application,” “Approve Supplier Registration,” and “Resolve Service Incident” are far stronger architectural anchors than fragmented requirements tied to individual interface elements.

The most useful use cases are not necessarily elaborate diagrams. More often, they are clear and well-structured narratives. Each should define the primary success scenario, key alternate flows, exception conditions, triggering events, preconditions, and postconditions. These details surface design implications early. Preconditions may reveal dependencies on identity, reference data, or upstream validation. Alternate flows may point to policy evaluation, workflow branching, or human review. Postconditions often clarify what data must be committed, which events must be published, and which downstream systems must be notified.

Use case modeling also helps expose actor diversity, which teams often underestimate. An actor is not just an end user. It may be an external platform, a partner organization, a regulator, a scheduled job, or another internal application. Recognizing those actors changes the design discussion because each brings different reliability, latency, contractual, and security assumptions. In a supplier onboarding solution, for example, the actors may include the procurement officer, the supplier portal, a sanctions-screening service, and a nightly ERP synchronization job. Treating all of them as “system users” would hide important design differences.

Another useful practice is mapping use cases to capabilities, business processes, and domain areas. That traceability helps determine whether the proposed solution supports a strategic capability or simply automates a narrow task. It also reveals overlap with existing systems and highlights where shared services or common domain functions should be reused. Architecture boards benefit from this because it gives them a firmer basis for decisions—for example, whether a new onboarding workflow belongs in an existing platform, a new domain service, or a temporary tactical solution.

Well-executed requirements analysis and use case modeling do more than produce a functional inventory. They create a structured view of scope, outcomes, dependencies, and constraints that can be carried forward into class design, behavioral modeling, and architectural traceability.

Domain Modeling, Class Design, and Object Relationships

If use cases describe what the system must support, domain modeling describes what the system is really about. This is where OOAD begins to take architectural shape. The goal is not to collect every noun from a requirements document, but to build a coherent representation of the business concepts that carry meaning across processes, channels, and integrations.

A strong domain model distinguishes among entities, value objects, services, and events. Entities have identity and lifecycle significance, such as Customer, Policy, Claim, or Subscription. Value objects describe meaningful attributes defined by their content rather than by identity, such as Address, Money, or CoveragePeriod. Domain services represent behavior that does not naturally belong to a single entity, especially when rules span multiple objects. Events capture business-significant occurrences such as ApplicationSubmitted or PaymentReceived. These distinctions improve clarity and help prevent every concept from being forced into the same structural pattern.

Class design refines that domain model into structures that can be implemented. Responsibility allocation remains the key discipline. Not every analysis concept becomes a class, and not every class should be exposed outside its bounded context. At enterprise scale, that matters because internal design structures can evolve more freely than external contracts. Teams that expose internal classes directly through APIs often create unnecessary coupling and make future change more expensive.

Object relationships deserve particular care because they often reveal whether a design will remain manageable. Associations should reflect meaningful navigability, not just conceptual relatedness. If every class can reach every other class, the model quickly becomes hard to reason about and expensive to change. Aggregation and composition help clarify ownership and lifecycle dependency. A Policy may compose CoverageTerms if those terms have no independent existence outside the policy, while a Customer may associate with multiple Accounts that persist independently. Those choices affect persistence, transaction boundaries, and deletion rules.

Inheritance should be used with restraint. It is useful when there is genuine behavioral specialization, but in enterprise systems it is often overused to model product variation, organizational differences, or policy exceptions. Deep inheritance trees tend to become brittle as business rules diverge. Composition and interface-based design are usually more resilient, especially in domains shaped by regulatory change, partner variation, or evolving product lines.

Class diagrams are also a practical tool for testing responsibility placement. A useful question is whether a class owns behavior that aligns with its data and business meaning, or whether it has become a passive structure manipulated by external services. Models dominated by anemic classes often push business rules into procedural service layers, which makes the design harder to maintain. The opposite problem appears when classes are overloaded with orchestration concerns that belong elsewhere. The aim is balance: domain classes should protect invariants and lifecycle rules, while services should handle coordination, policy evaluation, or cross-object behavior.

At enterprise scale, domain modeling is also an exercise in setting boundaries. The same business term may mean different things in sales, billing, fulfillment, and support. A class model can make those differences explicit instead of forcing false uniformity. In telecommunications, for example, “customer” may refer to a legal account holder in billing, an individual subscriber in mobile provisioning, and a service contact in support operations. Treating those as one universal class usually creates confusion rather than consistency.

In that sense, domain modeling is not only about software structure. It is also a way to manage semantics, ownership, and change across the enterprise landscape.

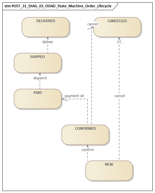
OOAD State Machine Order Lifecycle
OOAD State Machine Order Lifecycle

Behavioral Modeling with Sequence, Activity, and State Diagrams

Structural models show what the system contains. Behavioral models show what it does. That distinction matters because many architectural risks only become visible when time, control flow, and lifecycle are made explicit.

Sequence diagrams are the most direct way to examine collaboration at transaction level. Their value goes well beyond message order. They help architects test whether the interaction pattern itself makes sense. A sequence can show whether a use case depends on too many synchronous calls, whether orchestration logic is concentrated in one component, or whether responsibilities have drifted into presentation or integration layers. In distributed enterprise systems, sequence diagrams are often where assumptions about latency, retries, partial failure, and dependency direction become visible for the first time.

They are also useful for separating business flow from technical realization. A process may look simple from a user’s perspective while the implementation underneath involves multiple internal services, policy checks, audit steps, and outbound notifications. Modeling those steps explicitly helps architects decide where asynchronous messaging is preferable, where idempotency is required, and where compensating actions may be necessary. In a customer onboarding platform, for instance, the portal may need an immediate confirmation from the registration service, while downstream updates to CRM, fraud scoring, and marketing consent repositories can proceed through published events rather than a chain of synchronous calls.

Activity diagrams address a different concern: the progression of work through decisions, parallel paths, and exception routes. They are especially useful when the architecture must support operational processes rather than isolated service interactions. Use cases identify outcomes and scenarios; activity diagrams expand those scenarios into process flow. They help architects determine where process state must be stored, where handoffs occur, and which decisions are deterministic versus policy-driven.

Activity models are also valuable for separating process coordination from domain responsibility. Without that separation, workflow logic often ends up embedded inside domain services or user interfaces, making change harder than necessary. By visualizing the end-to-end flow, teams can decide which steps belong in orchestration, which belong in reusable domain logic, and which should be externalized in workflow or case-management tooling.

State machine diagrams offer the clearest view of lifecycle governance. They are critical when a business object must obey strict transition rules, such as an order moving from Draft to Submitted to Fulfilled, or a claim progressing through Assessment, Approval, Payment, and Closure. State diagrams make valid and invalid transitions explicit, which helps ensure that APIs, event consumers, user interfaces, and batch processes all enforce the same rules.

They also clarify event semantics. Not every update matters equally, but a transition from Approved to Cancelled may trigger notifications, reversals, or compliance actions. By making those transitions explicit, state models support both design consistency and operational predictability. In regulated environments, they also support auditability by showing exactly which transitions require authorization, evidence, or secondary review.

Taken together, sequence, activity, and state diagrams complement the structural views described earlier. Sequence diagrams test interaction design. Activity diagrams clarify operational flow. State diagrams enforce lifecycle integrity. Used alongside use case and class models, they provide a more complete architectural picture of how the system should behave in production, not just how it is organized on paper.

Architectural Design, Patterns, and Traceability in Enterprise Systems

Once requirements, domain structure, and behavior have been modeled, the next step is to shape them into an architecture that can be implemented and sustained. In enterprise systems, that means making deliberate choices about boundaries, interaction styles, reuse, and the parts of the design that should remain stable as business and technology conditions shift.

One useful way to think about architectural design is as the management of change surfaces. Not every part of a system changes at the same rate. Regulatory rules may shift frequently, user channels may multiply, and integration endpoints may be replaced, while core domain concepts remain relatively stable. The role of architecture is to isolate those different rates of change so that volatility does not spread through the whole solution. The models discussed in earlier sections help identify where those boundaries should sit.

Patterns are useful when they reduce the cost of variation. Facade can simplify access to a complex subsystem or legacy platform. Adapter can absorb differences between internal models and external interfaces without distorting the domain model. Strategy can manage business variation across products, regions, or partner types. Observer and event-driven patterns can support loose coupling when downstream consumers need to react to business events without being embedded in the originating transaction. These patterns matter less as textbook labels than as practical tools for controlling complexity.

At solution level, architects also need to decide how object-oriented design fits with broader architectural styles such as layered architecture, modular monoliths, domain-centric services, or microservices. UML is useful here because it allows those choices to be tested before code is written. A class model may show whether a proposed service boundary is truly cohesive. A sequence diagram may reveal that a microservice split creates overly chatty communication. A component diagram may show that a modular monolith with strong internal boundaries is a better fit than premature distribution. Good architecture is not about choosing the most fashionable style; it is about choosing the one that fits domain cohesion, operational reality, and team ownership.

Traceability keeps those design decisions grounded. In enterprise environments, major design elements should be traceable upward to business capabilities, policies, risks, or quality attributes, and downward to implementation and test intent. That does not require heavy documentation. It requires disciplined linkage. A use case should connect to the services and components that realize it. A lifecycle rule expressed in a state model should connect to the classes, APIs, or events that enforce it. A security requirement should be visible in interaction design, trust boundaries, and deployment controls.

Traceability also supports impact analysis. If a regulation changes customer consent rules, architects should be able to identify which use cases, domain objects, workflows, interfaces, and audit mechanisms are affected. If a shared service is replaced, the dependent components and interaction flows should already be visible. In that context, UML models become valuable as design evidence rather than static documentation.

The enterprise benefit is substantial. Patterns provide repeatable ways to shape the solution, while traceability ensures that those choices remain tied to business purpose. Together, they turn OOAD from a modeling exercise into an architectural practice that supports governance, delivery coordination, and long-term adaptability.

Applying OOAD and UML in Enterprise Delivery

The practical value of OOAD and UML is measured less by the elegance of the models than by whether they improve delivery outcomes. Many organizations know how to create diagrams; fewer use them as working tools within agile delivery, governance, integration planning, and operational readiness. Applying OOAD well means embedding modeling into decision-making instead of treating it as a one-time design phase. free Sparx EA maturity assessment

A useful principle is just-enough modeling at the right level of abstraction. Early in an initiative, teams usually need lightweight use case, domain, and component views to establish scope, vocabulary, and solution boundaries. As delivery progresses, sequence diagrams, state models, and more detailed class structures should be created only for the areas with the highest uncertainty, risk, or cross-team dependency. That keeps modeling proportional to architectural value and avoids both over-modeling and the opposite mistake of avoiding models altogether.

OOAD is especially useful for managing handoffs between architecture and implementation. Architecture artifacts often describe target-state intent, while delivery teams need guidance concrete enough to shape backlog items, API contracts, and testing scenarios. UML can bridge that gap when it is tied directly to delivery work. A sequence diagram can inform service interaction stories. A state model can drive acceptance criteria for lifecycle behavior. A class or domain model can guide payload design, validation logic, and persistence rules. In that way, the models become practical delivery tools rather than abstract design documents.

Another important application is cross-team coordination. Enterprise solutions are rarely built by a single team. They involve platform teams, domain teams, security architects, integration specialists, operations staff, and sometimes vendors. UML provides a stable surface for collaboration across those groups. Component diagrams help define ownership boundaries and contract points. Sequence diagrams help teams agree on synchronous versus asynchronous behavior before interfaces are finalized. Activity and state models help business and operations teams validate exception handling, approvals, and recovery paths.

From a governance perspective, OOAD supports evidence-based review without excessive control. Architecture forums often struggle to assess solution quality without forcing teams through heavy documentation templates. A focused set of UML views provides a better basis for review. Instead of checking whether every template has been completed, reviewers can ask whether the domain model is consistent with enterprise terminology, whether component boundaries reflect ownership and security constraints, whether interaction flows support resilience principles, and whether lifecycle rules are enforced consistently. In practice, that is often what turns an architecture board discussion from opinion into decision.

UML models are also useful in risk management. The most expensive delivery issues often arise from misunderstood dependencies, hidden state transitions, and unexamined failure scenarios. Modeling only the architecturally significant parts of the solution can expose these issues before they surface in code or integration testing. A sequence view may reveal an operational bottleneck in a critical onboarding flow. A state model may show that reversal or cancellation cases have not been handled consistently across channels. A component view may expose an ownership gap between teams responsible for a shared integration.

Finally, OOAD in enterprise delivery works best when models are treated as living assets. Their value drops quickly if they are frozen after the initial design. They should evolve as backlog priorities shift, integration decisions change, and production learning accumulates. In mature organizations, implementation experience sharpens the model, and the improved model makes future change easier to design. That feedback loop is where OOAD and UML prove most useful: as a lightweight, shared design language that helps enterprise teams deliver change with greater clarity, control, and adaptability.

Conclusion

Object-Oriented Analysis and Design using UML remains valuable because it gives enterprise teams a disciplined way to think before they build. Its strongest contribution is not notation accuracy but design clarity: making assumptions visible, assigning responsibilities coherently, and connecting business intent to solution structure.

As the earlier sections have shown, that value comes from combining several perspectives. Use cases define scope and outcomes. Domain and class models establish shared meaning and responsibility. Sequence, activity, and state diagrams reveal how the solution behaves under real operating conditions. Component views and architectural patterns turn that understanding into an implementable structure. Traceability then links those choices back to business capabilities, policies, risks, and quality attributes.

The practical lesson is simple: OOAD works best when applied selectively. Not every initiative needs a full set of diagrams or deep class hierarchies. What matters is modeling the parts of the system where misunderstanding would be costly—shared business concepts, critical transaction flows, regulated lifecycle changes, external contracts, and cross-team boundaries. Used in that way, UML becomes a decision-support tool rather than documentation overhead.

For enterprise architects, that is the enduring relevance of OOAD. Even in environments shaped by APIs, events, cloud platforms, and product-centric teams, the need to reason clearly about structure, behavior, ownership, and change impact remains. OOAD and UML continue to provide a practical framework for doing that in a way that improves governance, delivery coordination, and long-term adaptability.

Frequently Asked Questions

What UML diagram types are most useful for enterprise architects?

For enterprise architecture: Component diagrams (application structure and interfaces), Deployment diagrams (infrastructure topology), Sequence diagrams (runtime interactions), Class diagrams (domain models and data structures), and Use Case diagrams (functional scope). Each serves a different audience and purpose.

What are the most common UML modeling mistakes?

Common mistakes include: using the wrong diagram type for the audience, mixing abstraction levels in a single diagram, over-specifying implementation detail in structural diagrams, omitting multiplicities and relationship types, and creating diagrams that are not navigable or meaningful outside their original context.

How does UML relate to ArchiMate in enterprise architecture?

UML and ArchiMate are complementary. ArchiMate is used for enterprise-wide architecture across business, application, and technology layers. UML is used for software design — class structures, sequences, components, and deployments within a single application or domain. In Sparx EA, both notations coexist in the same repository.