Designing Domain Models with UML Class Diagrams

⏱ 23 min read

Designing Domain Models with UML Class Diagrams | Architecture Guide Sparx EA guide

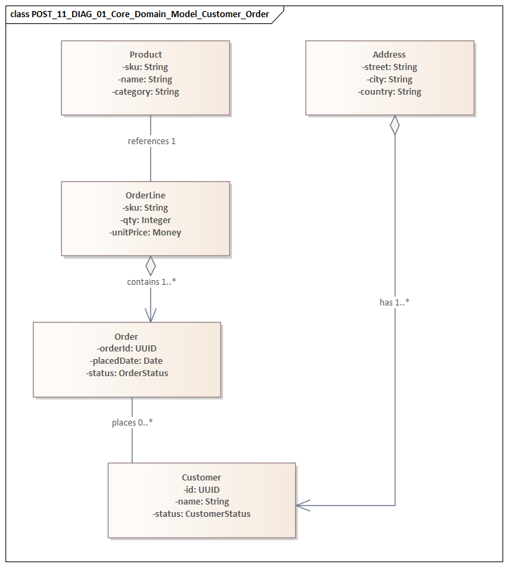
Core Domain Model Customer Order
Core Domain Model Customer Order

Learn how to design effective domain models with UML class diagrams. Explore entities, relationships, inheritance, aggregation, and best practices for software architecture. Sparx EA best practices

UML class diagrams, domain modeling, domain models, software architecture, UML design, class relationships, object-oriented design, system modeling, inheritance, aggregation, composition, technical architecture how architecture review boards use Sparx EA

Introduction

Enterprise change rarely fails because teams cannot build software. More often, it fails because they build from different meanings. Systems can exchange APIs, events, and files flawlessly and still produce poor outcomes when teams use the same terms differently—or different terms for the same thing. A domain model addresses that problem. Expressed through UML class diagrams, it gives architects, analysts, and delivery teams a precise, technology-neutral way to describe business concepts, relationships, constraints, and responsibilities.

That matters most in large organizations, where several initiatives may be reshaping processes, applications, data, and controls at the same time. Without a common conceptual foundation, each program develops its own vocabulary. The result is familiar: duplicate entities, conflicting interfaces, inconsistent mastering decisions, and expensive reconciliation logic. UML class diagrams help surface those issues before implementation choices harden.

Their value extends well beyond data description. A good class diagram shows where identity matters, which concepts belong together, where lifecycle dependency exists, and which relationships require tight consistency rather than loose reference. Those distinctions influence service boundaries, integration style, stewardship decisions, and governance controls. In practice, the model becomes an early architectural instrument, not just a documentation artifact.

This is especially useful in modernization and integration work. Legacy platforms, acquired businesses, and packaged applications often use different names for the same concept—or the same name for different concepts. Terms such as Customer, Party, Account Holder, and Subscriber may overlap while carrying different legal, operational, or lifecycle meanings. UML class diagrams help expose those differences early, so architects can define cleaner boundaries, establish canonical concepts where appropriate, and make mappings explicit where meanings genuinely differ. In an IAM modernization, for instance, clarifying the distinction between Person, Identity, Credential, and Role Assignment can prevent a new platform from inheriting years of ambiguity.

A well-formed domain model also improves traceability across architectural viewpoints. It creates a stable semantic layer between capabilities, processes, applications, information flows, and controls. That makes it easier to judge whether a proposed service reflects a real business concept, whether an API preserves meaning across systems, and where policy or compliance rules should be enforced.

This article explains how to design domain models with UML class diagrams in a way that is rigorous but practical. It starts with why domain modeling matters in enterprise architecture, then introduces the UML elements most useful in conceptual design. From there, it looks at domains, bounded contexts, and aggregates; shows how to model entities, value objects, relationships, and constraints; and then turns to refinement, governance, and validation. The objective is not exhaustive diagrams. It is a model that improves communication, guides solution design, and preserves coherence across enterprise change.

Why Domain Modeling Matters in Enterprise Architecture

Enterprise architecture depends on shared meaning. Standards, reference architectures, and integration patterns are only useful when teams agree on the business concepts those mechanisms are meant to support. When they do not, the symptoms appear quickly: mismatched APIs, duplicated records, conflicting ownership rules, and inconsistent reporting.

A domain model provides an explicit semantic structure. Instead of leaving terminology scattered across process documents, application schemas, user stories, and vendor products, architects define business concepts deliberately and make them reviewable. That becomes critical when several initiatives are moving in parallel. A transformation program may combine process redesign, ERP change, data governance, API enablement, and regulatory remediation. Without a shared model, each workstream optimizes locally and leaves the enterprise with fragmented semantics.

Domain modeling also separates what is durable from what is solution-specific. Processes change, channels evolve, and applications are replaced, but many core business concepts remain stable for years. Customer, Agreement, Claim, Invoice, Asset, Employee, and Supplier typically outlast the systems that manage them. By modeling these concepts independently of implementation detail, architects create a design layer that remains useful through phased modernization and coexistence between legacy and target platforms.

That semantic clarity has direct architectural consequences. A domain model helps answer questions such as:

  • Is this application creating a new master for a concept that already has an enterprise owner?
  • Does this API expose a real business entity or only a local technical structure?
  • Are two systems exchanging the same concept at different levels of granularity?
  • Does a relationship imply transactional consistency, or is loose reference enough?

Without an agreed conceptual model, those questions are answered inconsistently or too late. An architecture review board, for example, may challenge a proposed “customer profile” service if the model already shows an enterprise Party concept with established stewardship and identity rules. The issue is not naming; it is duplication of meaning and ownership.

Domain modeling is equally important when setting boundaries. Enterprise architecture is concerned with separation—between domains, capabilities, systems, teams, and responsibilities. Poor boundaries usually reflect poorly understood concepts. When the model makes clear which classes belong together, which relationships are strong or optional, and which rules apply across them, architects can make better decisions about service decomposition, data stewardship, and integration style.

It also supports portfolio-level analysis. A domain model can reveal where multiple applications perform similar functions over the same concepts, where duplication is structural rather than accidental, and where consolidation or platform reuse may be realistic. It can expose hidden dependencies that matter for resilience and risk management—for example, a critical concept used across several processes but lacking clear stewardship or consistent identifiers.

Consider a retail bank running separate onboarding, lending, and collections platforms. Each system may use the word Customer, but one means a person under KYC review, another means a borrower tied to a credit agreement, and the third means a liable party attached to a debt case. A class diagram that distinguishes Person, Party Role, Credit Customer, and Collections Case Participant can prevent a supposedly “single customer API” from becoming semantically incoherent.

In short, domain modeling gives enterprise architecture something more useful than a system inventory: a representation of business meaning. UML class diagrams are valuable because they express that meaning with enough precision to support design decisions while remaining understandable across architecture, analysis, and delivery teams.

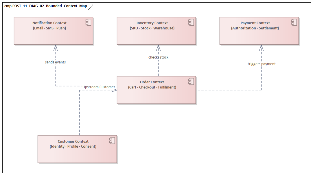
Bounded Context Map
Bounded Context Map

Core UML Class Diagram Elements for Domain Design

To make domain modeling useful, architects need a disciplined way to express concepts clearly. UML class diagrams provide that structure. Their value does not come from using every element in the notation; it comes from selecting the right ones and applying them consistently.

Classes

The most visible element is the class, which represents a meaningful domain concept. In a domain model, a class should correspond to something the business can identify, define, and reason about consistently. Typical examples include Customer, Policy, Contract, Invoice, and Facility.

A common mistake is to convert every business term into a class. A better test is whether the concept has one or more of the following:

  • distinct business meaning
  • relevant attributes
  • meaningful relationships
  • lifecycle significance
  • governance or ownership implications

If it has none of these, it may be better represented as an attribute, a value object, or supporting text.

Attributes

Attributes describe the intrinsic properties of a class. In a conceptual model, they should capture business-relevant facts rather than implementation detail. Attributes such as status, effectiveDate, registrationNumber, or riskRating often matter because they influence rules and behavior. Surrogate keys, audit timestamps, and database-specific data types usually belong in lower-level design.

The discipline is selective precision. Too many attributes clutter the model; too few hide important distinctions. The aim is to include what is needed for shared understanding and architectural reasoning.

Associations and Multiplicity

Associations show how classes relate to one another. They are often the most informative part of the diagram because they reveal structural dependencies in the domain. Naming an association can help when the relationship has clear business meaning, such as Customer places Order or Manager approves ExpenseClaim.

Associations become far more useful when combined with multiplicity. Multiplicity shows how many instances may participate in the relationship and often exposes policy constraints. A one-to-many relationship may indicate ownership or workload distribution. An optional association may reflect deferred assignment, incomplete onboarding, or exception handling.

These distinctions are not cosmetic. They influence service boundaries, validation logic, and integration design. In a finance platform, for example, a Payment may settle one or more Invoice Items, while an Invoice may be settled by multiple Payments over time. Modeling that correctly affects whether events can be treated as independent business facts or whether stronger orchestration is needed.

Aggregation and Composition

Aggregation and composition are specialized whole-part relationships. Composition is useful when the part has no meaningful lifecycle independent of the whole. Aggregation is weaker and often adds little unless the distinction genuinely matters.

These constructs are often overused. In enterprise domain models, they are most helpful when lifecycle dependency has architectural, governance, or transactional significance. If deleting the whole would make the part meaningless in business terms, composition may be justified. If not, a plain association is often clearer.

Generalization

Generalization represents specialization, such as Party specialized into Person and Organization. Used well, it helps rationalize fragmented terminology and express a real business taxonomy. Used badly, it becomes a cosmetic device for avoiding repetition.

A practical rule is to use generalization only when the superclass and subclasses are all meaningful to the business, and when the distinctions affect rules, relationships, or identity.

Operations

Operations can appear on classes, though usually sparingly in conceptual models. When included, they should represent domain behavior rather than technical methods—for example, calculatePremium() or validateEligibility().

They are useful when they clarify where business logic naturally belongs or where service responsibilities may later emerge.

Notes and Constraints

Diagrams often need notes or informal constraints. A short statement such as “An Account must have exactly one legal owner at any point in time” may add more value than another structural symbol. The goal is not notation density but architectural clarity.

Taken together, these UML elements provide the vocabulary for the rest of the article. The next step is to use them within meaningful boundaries rather than trying to capture the whole enterprise in a single diagram.

Identifying Domains, Bounded Contexts, and Aggregates

Once the core UML elements are clear, the next challenge is deciding where the model starts and stops. This is where many enterprise domain models lose their usefulness: they attempt to represent the entire business in one unified structure and end up either vague or politically negotiated.

Domains

A domain is a broad problem space the enterprise needs to manage, such as customer management, payments, procurement, claims, or workforce administration. Domains matter because they define areas of business concern with their own language, rules, measures, and ownership patterns.

A useful test is whether the area has:

  • recognizable business outcomes
  • distinct terminology
  • specific decision rules
  • identifiable owners or stewards

If so, it probably deserves separate modeling attention.

Bounded Contexts

Within a domain, architects often need to identify bounded contexts. A bounded context is a semantic boundary within which terms, rules, and relationships have a precise meaning. It is not the same as a module or application boundary, though the two may sometimes align.

The same term may legitimately mean different things in different contexts. Customer in sales may mean a prospect or buying organization; in billing, the legally liable party; in support, the service recipient. If those meanings are forced into one class too early, the result may look standardized while misrepresenting the business.

UML class diagrams help expose these boundaries. If a set of classes shares many rules, changes together when policy changes, and uses terms consistently, it likely forms a coherent context. If the same term appears with different identifiers, attributes, or lifecycle states, separate contexts may be needed.

A healthcare payer provides a useful example. In enrollment, a Member may be a covered individual linked to a policy period. In care management, the same person may appear as a Patient with clinical episodes and provider interactions. In billing, the relevant concept may be the Subscriber responsible for premium payment. Forcing those into a single enterprise class usually creates confusion rather than consistency.

In practice, architects may maintain several class diagrams for what appears to be the same enterprise concept, each scoped to a particular context, and then define mappings between them.

Aggregates

Within a bounded context, architects can identify aggregates. An aggregate is a cluster of closely related classes treated as a consistency boundary. In a class diagram, this often appears as a central entity with dependent parts that must remain valid together.

For example, an Order aggregate may include Order, OrderLine, and ShipmentInstruction if business rules require them to stay consistent as a unit. Customer and Product may still be associated with Order but governed independently.

Aggregates connect conceptual modeling to practical architecture. They help teams reason about:

  • transaction scope
  • ownership
  • concurrency
  • service boundaries
  • consistency requirements

If two classes must always be updated together to preserve a business rule, splitting them across ownership domains or write services may create unnecessary complexity. If consistency can be eventual, forcing them into one aggregate may centralize the design more than necessary. Sparx EA training

A Practical Sequence

A useful sequence is:

  1. Identify the business domain.
  2. Define bounded contexts within that domain.
  3. Model classes and associations within each context.
  4. Test which classes form aggregates based on consistency rules.

This sequence helps prevent the class diagram from becoming a universal semantic compromise. It also sets up the next section, which looks more closely at the kinds of concepts that should be modeled inside those boundaries.

Modeling Entities, Value Objects, Relationships, and Constraints

Within the domains and bounded contexts defined above, not all concepts should be treated in the same way. A useful domain model distinguishes between concepts with identity, concepts defined by their attributes, and rules that govern how they interact.

Entities

Entities are classes whose continuity matters over time. They remain the same business object even as their attributes change. A Contract is still the same contract when its status changes. An Employee remains the same employee after moving to a new department.

In UML, entities are usually shown as ordinary classes. The key architectural task is to make their basis of identity explicit. Sometimes that identity is obvious, such as policyNumber or assetId. In other cases it is more subtle and may depend on legal, operational, or master-data rules.

This matters because unclear identity quickly leads to integration and stewardship problems. If the enterprise cannot determine what makes an entity the “same thing” across systems and processes, reconciliation costs rise quickly. fixing Sparx EA performance problems

Value Objects

Value objects do not have independent identity. They are defined entirely by their attributes and are interchangeable when their values are the same. Examples include Money, Address, DateRange, Percentage, and Measurement.

Representing these explicitly in UML often improves clarity. It keeps business semantics from being flattened into primitive fields. For example:

  • amount + currency may belong together as Money
  • street + city + postal code may belong together as Address
  • startDate + endDate may belong together as DateRange

This distinction is useful architecturally because value objects often become shared definitions across APIs, events, and integration contracts.

Relationships

Relationships are not just lines between boxes. In enterprise models, they often express accountability, dependency, eligibility, authorization, or temporal linkage.

Some relationships are simple enough to remain direct associations. Others carry their own attributes, lifecycle, and business meaning, and should be modeled explicitly. Common examples include:

  • Employment
  • Enrollment
  • Assignment
  • Coverage
  • Membership

When the relationship itself carries dates, status, role, or decision history, treating it as a separate class is usually more accurate than leaving it as a plain association. In IAM modernization, AccessAssignment is often more useful than a simple line between Person and ApplicationRole, because the assignment has approval status, start date, expiry, and revocation history.

A similar pattern appears in logistics. A manufacturer may model a relationship between Product and Warehouse, but the real business concept is often InventoryPosition or StockHolding, because quantity, reservation status, lot number, and valuation date all belong to the relationship rather than to either class alone.

Constraints

Constraints make the model operationally credible. A class diagram without constraints shows what may exist, but not what must be true. Constraints can be expressed through multiplicity, notes, or formal expressions where needed.

In enterprise architecture, the most valuable constraints are usually business rules such as:

  • An Order must have at least one OrderLine.
  • A Claim may reference only one active Policy at submission time.
  • A Person may hold multiple roles, but only one primary employment relationship.
  • A Loan Application must reference exactly one applicant of type Person or Organization, but not both.

These rules often matter more than extra attributes because they reveal where systems must coordinate and where governance controls are needed.

Why These Distinctions Matter

These distinctions shape downstream design in concrete ways:

  • Entities often align with stewardship and mastering decisions.
  • Value objects often become shared canonical definitions.
  • Relationship classes frequently reveal hidden transactional processes or events.
  • Constraints identify where validation logic and policy enforcement belong.

Not all classes carry the same architectural weight. Modeling them accordingly improves service design, integration planning, and governance.

Aggregate Value Object Pattern
Aggregate Value Object Pattern

From Business Concepts to Implementable Class Diagrams

Once the model distinguishes domains, contexts, entities, value objects, relationships, and constraints, the next task is refinement. The aim is to move from business language to a class diagram that delivery teams can use, without collapsing the model into a database schema or code design.

Start from Business Statements

Business stakeholders usually speak in terms of policies, events, responsibilities, and exceptions rather than classes. Those statements contain the signals needed for modeling.

For example:

> A customer may hold multiple products, but only some products require annual renewal.

This suggests:

  • Customer and Product as candidate classes
  • “hold” as an association or relationship class
  • “annual renewal” as a lifecycle rule
  • possible specialization among products or agreements

The architect’s task is to extract structure without copying business sentences directly into the diagram.

Refine in Passes

A practical way to do this is through several passes:

  1. Concept pass
  2. Identify the main classes and associations.

  1. Structure pass
  2. Clarify identity, multiplicity, and lifecycle dependency.

  1. Precision pass
  2. Add association classes, abstract superclasses, value objects, enumerations, and key constraints where they improve decision-making.

This iterative approach helps teams avoid forcing premature precision onto an unstable understanding of the domain.

Separate Enterprise Abstraction from Delivery Utility

Some concepts are useful at enterprise level but too broad to implement directly. Party is a common example. It may be valuable as a top-level abstraction, while application teams need more concrete forms such as Person, Organization, AccountHolder, or Prospect.

The reverse problem also appears. Delivery teams may introduce technical distinctions that do not matter in the domain. The architect has to decide which distinctions belong in the domain model because they affect business semantics, ownership, or interoperability, and which should remain in lower-level design.

Model State-Bearing Concepts Explicitly

Some concepts appear static in workshops but turn out to be highly dynamic in implementation. Application, Case, Request, Enrollment, and Authorization often need explicit treatment because they carry status, effective periods, decisions, and triggering events.

A class diagram does not replace process or state modeling, but it should identify where those dynamics are intrinsic to the concept. Otherwise, important control and lifecycle behavior remains hidden.

Anticipate Ownership and Integration

An implementable class diagram should also reflect enterprise realities:

  • If a class is mastered by one system and referenced by many others, its meaning and identity must be stable.
  • If a relationship crosses organizational boundaries, it may need explicit identifiers and temporal validity.
  • If multiple applications consume the same concept through APIs or events, the model should expose a consistent semantic core even if each solution uses a local projection.

This is where the class diagram begins to inform canonical information models, service contracts, and event schemas. A topic such as CustomerAddressChanged is much easier to define well when the model already distinguishes Customer, Address, and the effective period of the change.

In procurement, for example, teams often begin with a simple association between Supplier and Contract. As the model matures, they discover that the real concept is SupplierAgreement, with effective dates, negotiated terms, jurisdiction, and performance obligations. That refinement can change API design, event semantics, and stewardship decisions.

A Readiness Test

A useful sign of implementation readiness is whether the diagram can answer practical design questions without major reinterpretation:

  • Which concepts require independent lifecycle management?
  • Which rules require validation?
  • Which concepts are reference data versus transactional records?
  • Which associations represent business commitments versus simple navigation?
  • Which classes likely belong in the same service or consistency boundary?

When a class diagram can support those decisions, it has become a practical architectural tool rather than a purely analytical artifact.

Governance, Validation, and Common Pitfalls

Even a strong model loses value if it is not governed. In enterprise settings, domain models often start well and then decay because ownership is unclear, changes are unmanaged, and implementation teams quietly redefine concepts locally.

Governance as Deliberate Evolution

Governance should not mean freezing the model. The business changes, and the model has to change with it. The purpose of governance is to make that change deliberate, visible, and semantically coherent.

That starts with ownership. Each major domain should have a clear steward—typically a domain architect, business owner, or similarly accountable role—supported by a review forum able to resolve disputes over terminology, boundaries, and lifecycle rules.

This is especially important in federated enterprises. Local teams may need to extend the model, but they should not silently redefine enterprise-significant concepts. A governance forum, for example, might approve an extension of an existing Application lifecycle model for SaaS products while rejecting a separate local status taxonomy that would break portfolio reporting.

Validation Through Scenarios

A model should be tested against real scenarios, not simply reviewed for diagram quality. Scenario-based validation exposes hidden assumptions and shows whether the model holds up under operational pressure.

Useful validation scenarios include:

  • onboarding a new customer or supplier
  • changing ownership or role assignments
  • handling amendments, renewals, or cancellations
  • resolving duplicate creation across systems
  • supporting historical traceability for compliance
  • crossing bounded-context or organizational boundaries

If the model cannot explain these situations clearly, it is probably too shallow or incorrectly scoped.

Validate from Multiple Viewpoints

Different stakeholders test different aspects of the model:

  • Business stakeholders test whether terminology and rules are recognizable.
  • Integration architects test identifiers, references, and lifecycle events.
  • Data governance teams test stewardship and quality implications.
  • Solution designers test service boundaries and transaction patterns.

This kind of multi-perspective review is one of the best ways to keep the model useful beyond the early analysis stage.

Common Pitfalls

Several recurring pitfalls weaken enterprise domain models.

False consensus

Teams appear to agree on a term but mean different things by it. The diagram looks aligned, but the semantics are not.

Over-unification

Architects force multiple contexts into a single class structure in the name of standardization. The result is tidy on paper but vague in operation.

Schema masquerading as domain design

Database tables, vendor objects, or integration payloads are treated as though they were the domain model. This imports technical constraints instead of clarifying business meaning.

Modeling only what is uncontested

Teams document only the concepts that are easy to agree on and avoid the contentious ones—shared customer definitions, ownership boundaries, role distinctions, or status semantics. Yet those disputed concepts are often where delivery risk is highest.

Excessive detail

The model becomes overloaded with attributes, technical annotations, or low-value distinctions. Readability falls, and the diagram stops supporting decisions.

Minimum Governance Practices

At enterprise level, governance should include:

  • version control for domain models
  • defined review triggers
  • change rationale and traceability
  • mapping between contexts where meanings differ
  • periodic validation against active initiatives

Typical review triggers include major policy changes, mergers, platform replacements, new enterprise APIs, and regulatory updates. They can also include technology lifecycle decisions when those choices affect canonical event semantics and ownership boundaries.

A governed domain model does not eliminate disagreement, but it gives the enterprise a structured way to resolve it. That is what turns the model into a durable architectural asset.

Conclusion

Designing domain models with UML class diagrams is not primarily about drawing boxes and lines. It is about making business meaning explicit enough to guide enterprise design. A strong model reduces semantic drift, clarifies ownership, and gives teams a common basis for evaluating service boundaries, integration contracts, and governance responsibilities.

The most useful models are selective rather than exhaustive. They focus on the concepts, relationships, and constraints that carry architectural weight: identity, lifecycle, consistency, accountability, and interoperability. As this article has shown, that work begins with clear domains and bounded contexts, becomes concrete through disciplined use of UML elements, and gains practical value when entities, value objects, relationship classes, and constraints are modeled deliberately.

The model becomes genuinely effective when it bridges analysis and implementation. It should help teams move from business statements to implementable structures, answer design questions without repeated reinterpretation, and support consistent decisions across APIs, events, services, and data stewardship. enterprise architecture guide

Finally, domain models create lasting value only when they are governed. Enterprise semantics will evolve, especially during modernization, acquisition, and regulatory change. A well-governed UML domain model provides a stable but adaptable semantic foundation that helps architecture stay coherent while the enterprise changes around it.

UML class diagrams matter, then, not because they formalize structure for its own sake, but because they help enterprises reason clearly about meaning. That clarity is what allows architecture to scale without losing alignment.

Frequently Asked Questions

What UML diagram types are most useful for enterprise architects?

For enterprise architecture: Component diagrams (application structure and interfaces), Deployment diagrams (infrastructure topology), Sequence diagrams (runtime interactions), Class diagrams (domain models and data structures), and Use Case diagrams (functional scope). Each serves a different audience and purpose.

What are the most common UML modeling mistakes?

Common mistakes include: using the wrong diagram type for the audience, mixing abstraction levels in a single diagram, over-specifying implementation detail in structural diagrams, omitting multiplicities and relationship types, and creating diagrams that are not navigable or meaningful outside their original context.

How does UML relate to ArchiMate in enterprise architecture?

UML and ArchiMate are complementary. ArchiMate is used for enterprise-wide architecture across business, application, and technology layers. UML is used for software design — class structures, sequences, components, and deployments within a single application or domain. In Sparx EA, both notations coexist in the same repository.