Enterprise Architecture Roadmap Template with TOGAF Example

⏱ 22 min read

Enterprise Architecture Roadmap Template with TOGAF Example TOGAF training

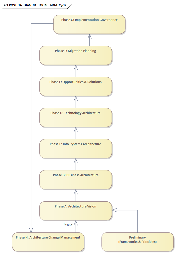
TOGAF ADM Cycle
TOGAF ADM Cycle

Explore an enterprise architecture roadmap template with a practical TOGAF example. Learn how to align business strategy, capabilities, applications, data, and technology through a clear transformation roadmap. how architecture review boards use Sparx EA

enterprise architecture roadmap template, TOGAF example, enterprise architecture roadmap, TOGAF roadmap, architecture roadmap template, enterprise transformation roadmap, business capability planning, application portfolio roadmap, data architecture roadmap, technology architecture planning, TOGAF ADM, strategic architecture planning ArchiMate in TOGAF ADM

Introduction

An enterprise architecture roadmap is where architectural intent becomes an executable change path. The target architecture defines the destination. The roadmap sets out how the organization will reach it through a sequence of transition states, work packages, dependencies, milestones, and decisions that can actually be funded, governed, and delivered.

For most enterprises, designing a future state is not the hardest step. The more difficult task is coordinating change across portfolios, platforms, business units, and control functions. Growth targets, resilience objectives, regulatory commitments, cost pressure, and modernization programs often produce overlapping initiatives: cloud migration, application rationalization, data platform renewal, integration redesign, security uplift, and process standardization. Without a roadmap, those efforts tend to progress independently. They compete for the same budget and specialist capacity, and decisions that look sensible in one program can create fragmentation at enterprise level.

A useful roadmap has to reconcile ambition with delivery reality. Technical dependencies matter, but so do funding cycles, contract renewals, operational risk, regulatory deadlines, technical debt, and organizational readiness. Ignore those factors and the roadmap becomes a slide deck. Expose them clearly and it becomes a management instrument for prioritization, sequencing, and governance. ARB governance with Sparx EA

TOGAF is particularly helpful because it places roadmap development inside a broader architecture lifecycle. Rather than treating the roadmap as a standalone plan, it links it to baseline assessment, target architecture definition, gap analysis, opportunities and solutions, migration planning, and governance. In practice, that matters. Most enterprises need transition states to reduce implementation risk, and major decisions need to remain traceable as delivery progresses. ADR template

A roadmap also has to serve several audiences at once. Executives need a view of strategic outcomes, major investments, and milestone decisions. Portfolio and program leaders need timing, dependencies, and funding implications. Architects and engineering teams need clarity on standards, transition constraints, and the rationale behind major initiatives. The strongest roadmaps handle this through layered views: one underlying logic, presented at different levels of detail.

This article provides a practical enterprise architecture roadmap template grounded in TOGAF and illustrated with realistic examples. It explains why roadmaps matter, what they should contain, how TOGAF shapes their development, and how to govern them as living instruments of transformation rather than static planning documents. EA governance checklist

Why an Enterprise Architecture Roadmap Matters

Large-scale change rarely fails because the technical design is wrong in isolation. More often, it fails because change is not coordinated. Programs move at different speeds, assumptions diverge, dependencies remain hidden, and funding decisions are made without a shared enterprise context. A roadmap surfaces those issues early and gives leaders a basis for sequencing.

That matters because enterprise architecture is not only a design discipline. It is also an investment and governance discipline. Leaders need to know not just what the future architecture should be, but when change should occur, in what order, and under which constraints. This becomes especially important when several transformations overlap, such as ERP modernization, cyber resilience improvement, data governance uplift, and cloud adoption. Each initiative may be justified on its own. Without a roadmap, however, the combined effect can be duplication, conflict, or simple change saturation.

A roadmap improves decision-making by placing local initiatives in an enterprise frame. A single program may choose a new platform, retire a legacy system, or introduce a temporary integration for valid short-term reasons. Yet if those decisions are taken without reference to transition states, shared capabilities, or target standards, they often increase long-term complexity. A roadmap helps governance bodies ask better questions. An architecture board, for instance, may decide not to fund a short-term IAM extension if an enterprise identity platform is already scheduled for rollout within the next two quarters.

One of the most practical benefits is dependency transparency. Those dependencies are not purely technical. They often include procurement lead times, contract renewals, policy approvals, data ownership decisions, security accreditation, environment readiness, and business change capacity. Once visible, they become manageable. The roadmap stops being aspirational and starts becoming executable.

It also helps control transition risk. Very few organizations can move directly from baseline to target in a single step. Most need intermediate states that preserve continuity while reducing delivery risk. A manufacturer consolidating ERP platforms, for example, may first standardize product master data and shop-floor interfaces before moving plants onto the new core. The roadmap makes those staged transitions explicit rather than leaving them to emerge ad hoc during delivery.

Finally, roadmaps support benefit realization. Architecture is often criticized when it appears abstract or detached from execution. A roadmap addresses that by linking initiatives to operational and business outcomes such as lower platform cost, reduced incident rates, faster onboarding, stronger control evidence, or shorter integration delivery cycles. In that sense, the roadmap is not just a timeline. It is the mechanism that carries architectural intent into delivery and keeps it there.

Architecture Roadmap Structure
Architecture Roadmap Structure

Core Components of an Enterprise Architecture Roadmap Template

A useful roadmap template does more than place initiatives on a timeline. It preserves the chain of reasoning from business intent to implementation action. The components below provide that structure.

1. Business drivers and strategic outcomes

Start with the business reason for change. This anchors the roadmap in enterprise priorities such as growth, operational efficiency, resilience, regulatory response, customer experience, or post-merger integration. Without that anchor, the roadmap quickly becomes a list of technology projects with weak strategic coherence.

A strong template should identify:

  • strategic drivers
  • desired business outcomes
  • value themes for major initiatives
  • constraints or deadlines that materially affect sequencing

This section becomes the reference point for later prioritization. If a work package cannot be tied back to a business driver or material risk, it should be challenged.

2. Scope and architecture domains

The roadmap should state clearly what is in scope and where the boundaries sit. Enterprise roadmaps often span business, application, data, and technology architecture, and may also cover security, integration, and operating model concerns.

That clarity matters because transformations often fail when one domain is planned in isolation. An application modernization effort may look straightforward until data migration, identity, process, or support model dependencies surface too late. Explicit scope reduces that risk and avoids later disputes about ownership.

3. Baseline, target, and transition states

The roadmap is the bridge between the current and future architecture. To make that bridge credible, the template should describe:

  • the baseline state that creates the need for change
  • the target state that defines the intended outcome
  • the transition states that make the journey feasible

This is one of the most important elements in the template. Most enterprises need staged movement: coexistence periods, shared services introduced before consolidation, phased retirements, or temporary integrations with defined end dates. Transition states are what make architecture governable in practice. Sparx EA performance optimization

4. Work packages and initiatives

Work packages are the actionable units of change. Depending on the organization, they may map to programs, projects, epics, or transformation streams. The key is to define them at a level that is useful for enterprise decision-making.

If they are too broad, sequencing becomes vague. If they are too detailed, the roadmap collapses into delivery planning. A good template identifies packages that are large enough to matter strategically, but specific enough to fund, assign, and track.

5. Dependency and sequencing logic

This is where the roadmap becomes operational. It should show why work happens in a particular order, including:

  • prerequisite relationships
  • shared platform dependencies
  • contractual or regulatory timing
  • organizational readiness constraints
  • major sequencing assumptions

A common example is cloud migration. Moving applications before network segmentation, landing zone controls, and operational monitoring are in place usually creates rework. Sequencing logic should make those prerequisites visible before funding is committed.

6. Milestones, measures, and decision points

A roadmap needs time-based structure and clear evidence of progress. Milestones show when key transition events occur. Measures indicate whether expected architecture and business outcomes are being achieved. Decision points identify where leadership or governance must confirm continuation, adjust scope, or approve progression.

Without these elements, a roadmap can imply a false level of certainty, as though publishing it were enough to guarantee execution.

7. Risks, assumptions, and governance ownership

Every roadmap rests on assumptions about funding, vendor delivery, policy changes, and stakeholder readiness. Making those assumptions visible improves planning quality and allows more disciplined review later. Governance ownership clarifies who is responsible for architecture decisions, exception handling, dependency resolution, and benefit tracking throughout the roadmap lifecycle.

Taken together, these components produce a roadmap that is traceable, governable, and usable under real enterprise constraints.

How TOGAF Structures Roadmap Development

TOGAF strengthens roadmap development by placing it inside a disciplined lifecycle rather than treating it as an isolated planning exercise. That structure matters because a roadmap is only credible when it is derived from explicit architectural analysis.

In TOGAF terms, the roadmap emerges from the relationship between:

  • the baseline architecture
  • the target architecture
  • the gaps between them
  • the opportunities and solutions that address those gaps
  • the migration plan that sequences implementation

This gives the roadmap a clear lineage. Each initiative should be explainable in terms of business need, architecture gap, or risk reduction.

From architecture definition to migration planning

In the ADM, roadmap development becomes most visible in the later phases, particularly Opportunities and Solutions and Migration Planning. By that point, the architecture vision and domain architectures have already been defined. The roadmap then translates those outputs into work packages, transition architectures, and implementation timing.

That is one of TOGAF’s practical strengths. It reduces the risk of building the roadmap from stakeholder requests alone. Instead, the roadmap is grounded in architecture logic and supported by analysis.

The role of transition architectures

Transition states are central to any credible roadmap. TOGAF formalizes this through the concept of transition architectures. These are intermediate states that are intentionally temporary, but still governed.

This is highly practical in enterprise settings. A target architecture may be strategically sound but impossible to implement in one step. Coexistence is often unavoidable. For example:

  • legacy and cloud platforms may need to run in parallel
  • an integration layer may need to be introduced before application replacement
  • identity services may need to be consolidated before wider modernization
  • data quality remediation may need to come before analytics or automation initiatives

TOGAF gives these intermediate conditions a formal place in the roadmap instead of leaving them as informal implementation detail.

Gap analysis as the basis for roadmap logic

TOGAF also improves roadmap quality through gap analysis. Instead of asking, “What projects do we want next?” it asks, “What capabilities, services, controls, or technologies are missing between the baseline and target?”

That shift matters because it makes the roadmap architecture-led rather than solution-led. It often reveals that foundational work has to happen earlier than stakeholders initially expect. Data remediation, API management, network segmentation, master data governance, or identity federation may not be highly visible to end users, but they are often prerequisites for later value.

Work packages and implementation factors

TOGAF uses work packages to group related changes into governable units. It also encourages the use of implementation factors such as value, cost, risk, and dependency to shape sequencing. That creates a more balanced prioritization method than urgency or sponsorship strength alone.

As a result, the roadmap can distinguish between:

  • strategic enablers
  • mandatory compliance changes
  • quick wins
  • deferred items that should not consume near-term capacity

Governance integration

Another practical advantage of TOGAF is that the roadmap remains connected to governance. It is not simply produced and handed off. It informs implementation governance, architecture compliance, exception management, and change control.

That linkage is critical in real enterprises, where delivery pressure often pushes teams toward local optimization. A TOGAF-aligned roadmap provides a reference point for testing whether implementation decisions still support the intended transition path. If a team proposes a new direct integration while the target pattern is event-driven integration over Kafka, governance can allow it only as a time-bound exception with a retirement date.

Applied proportionately, TOGAF does not need to be heavy. Its value lies in preserving traceability: business drivers lead to target architecture, target architecture reveals gaps, gaps become work packages, work packages are sequenced through transition architectures, and governance keeps the enterprise aligned to that path.

Step-by-Step Enterprise Architecture Roadmap Template with TOGAF Example

The following template turns the earlier concepts into a repeatable method. Each step builds on the previous one and preserves the traceability described in the TOGAF section.

1. Define the transformation objective

Start with a clear business objective. It should be specific enough to guide prioritization and broad enough to matter at enterprise level. Sparx EA guide

Examples:

  • reduce core platform cost by 20%
  • improve regulatory reporting accuracy
  • enable faster digital product launches
  • shorten customer onboarding cycle time

Also define the scope: business units, geographies, capabilities, and architecture domains affected.

TOGAF example:

A financial services organization sets an objective to modernize customer onboarding across retail and commercial banking. Scope includes business processes, CRM applications, customer master data, integration services, and identity controls. ArchiMate relationship types

2. Summarize the baseline and target architecture

Do not reproduce full architecture documentation. Summarize only the aspects that materially affect sequencing and governance.

Include:

  • major baseline pain points
  • critical risks or constraints
  • key target-state characteristics
  • architectural principles that should guide implementation

TOGAF example:

The baseline includes fragmented onboarding workflows, duplicated customer records, manual verification steps, and point-to-point integrations. The target introduces a unified onboarding platform, shared customer data services, standardized APIs, event streaming through Kafka for onboarding events, and centralized identity verification.

This step creates the reference point for gap analysis and later governance decisions.

3. Identify architecture gaps

Assess what is missing between the baseline and the target across the in-scope domains.

Typical gaps may include:

  • missing shared services
  • poor data quality
  • unsupported technologies
  • non-standard integrations
  • weak security controls
  • duplicated applications
  • unclear process ownership

TOGAF example:

The organization identifies gaps in customer data quality, API management capability, identity verification consistency, workflow standardization, event governance for Kafka topics, and legacy interface support.

4. Convert gaps into work packages

Translate the gaps into implementable units of change. This is where many roadmaps become too abstract, so discipline matters.

Good work packages are:

  • outcome-oriented
  • sized for funding and governance
  • explicit enough to expose dependencies
  • not so detailed that they become project plans

TOGAF example work packages:

  • Customer data remediation
  • API management platform implementation
  • Identity and access management modernization
  • Kafka event platform enablement
  • Onboarding application replacement
  • Legacy integration decommissioning

A healthcare provider might take a similar approach during EHR modernization: first establish a patient identity service and consent model, then expose clinical APIs, and only after that retire departmental systems that still hold overlapping records.

5. Define transition states

Group the work packages into meaningful transition states. These should represent points of architectural stability, not arbitrary phases.

TOGAF example transition states:

  • Transition State 1: Stabilize customer data and modernize identity services
  • Transition State 2: Introduce shared APIs and Kafka event flows, then migrate onboarding workflows
  • Transition State 3: Retire legacy onboarding applications and interfaces

This step turns the roadmap into a controlled migration path rather than a loose collection of initiatives.

6. Sequence by dependency, value, and constraint

Determine the order of work based on dependencies, value, and practical constraints.

Consider:

  • prerequisites between work packages
  • business urgency
  • compliance deadlines
  • funding windows
  • vendor contract timing
  • operational readiness
  • change saturation across affected teams

TOGAF example:

The onboarding application cannot be replaced until customer data remediation reaches an agreed threshold and the IAM platform supports centralized authentication and role mapping. Kafka-based event flows are introduced before legacy interfaces are retired so downstream systems can subscribe to onboarding status events without another round of custom integration.

In a retail environment, the same principle often appears in store systems modernization. Replacing point-of-sale software before product, pricing, and promotion data are standardized usually shifts complexity downstream into nightly reconciliation and manual overrides.

This is also the point to distinguish between firm commitments and directional placeholders. Doing so reduces false precision.

7. Add milestones, decision gates, and measures

For each transition state and major work package, define:

  • key milestones
  • decision gates
  • success measures
  • assumptions that may trigger re-planning

TOGAF example measures:

  • 30% reduction in onboarding cycle time
  • 40% decrease in duplicate customer records
  • 50% reduction in legacy interface support effort

Example decision gates:

  • architecture review board approval to move from Transition State 1 to 2
  • IAM federation live for all onboarding channels before workflow migration
  • data quality threshold achieved before workflow migration
  • exception review for any new point-to-point integration proposal

8. Assign ownership and governance responsibilities

Every roadmap item should have a named owner and a governance path. Typical ownership includes:

  • executive sponsor for strategic outcomes
  • portfolio owner for funding and prioritization
  • domain architect for standards and design integrity
  • program or product owner for delivery execution

This is where the roadmap becomes accountable rather than merely descriptive. It is also where technology lifecycle governance should be explicit—for example, naming who owns retirement plans for unsupported middleware or end-of-life IAM components.

9. Publish in layered views

Present the roadmap in formats suited to different audiences while maintaining a single source of logic.

Typical views include:

  • Executive view: outcomes, investment themes, milestone decisions
  • Portfolio view: initiatives, timing, dependencies, funding implications
  • Architecture view: transition states, standards, exceptions, domain impacts
  • Delivery view: work package detail, handoffs, readiness criteria

This layered approach reflects an important principle: one roadmap, multiple audiences, shared traceability.

Transition Architecture Plateaus
Transition Architecture Plateaus

Governance, Stakeholder Alignment, and Change Management

Once the roadmap exists, its value depends on how it is used. Governance, stakeholder alignment, and change management are what turn it from a planning document into a steering mechanism.

Governance: decision rights across the lifecycle

Effective governance is not just about approval. It is about clear decision rights at each stage of execution. Organizations need clarity on:

  • who approves transition states
  • who can authorize deviations
  • who resolves cross-program dependencies
  • who tracks architecture outcomes
  • who owns benefit realization

In practice, this usually requires several linked forums rather than a single governing body:

  • executive governance for strategic direction
  • portfolio governance for funding and prioritization
  • architecture governance for standards and transition integrity
  • delivery governance for execution control

A practical rule is to focus governance on high-value decisions: platform selection, transition-state entry and exit criteria, major exceptions, retirement commitments, and enterprise-critical dependencies. Reviewing every design choice at the same level creates overhead without improving outcomes. A typical architecture board decision, for example, might approve Kafka as the strategic event backbone while requiring all new topics to meet common schema and retention standards.

Stakeholder alignment: making trade-offs explicit

Roadmaps operate across groups with different incentives. Executives may prioritize speed and visible outcomes. Platform teams may prioritize standardization. Business units may want local flexibility. Delivery teams may focus on near-term feasibility.

The roadmap should not attempt to remove those tensions. Its role is to provide a shared frame for negotiation. One effective technique is to make trade-offs explicit, for example:

  • where temporary duplication is acceptable to accelerate delivery
  • where standardization takes priority over local optimization
  • where foundational work must come before visible business features
  • where local exceptions are allowed but require retirement dates

When trade-offs are visible, decisions become more consistent and less political. A merger integration is a good example. One acquired business may be allowed to retain its CRM for twelve months to protect revenue continuity, but the roadmap should show the exit date, integration constraints, and target-state landing point from the outset.

Sponsorship continuity

Many roadmap initiatives extend beyond annual planning cycles and leadership changes. If alignment depends on a single sponsor or a one-time approval, the roadmap becomes fragile. Stronger roadmaps are backed by a coalition of business, technology, risk, and operations leaders. Broader ownership helps preserve momentum when priorities shift or difficult sequencing decisions affect individual programs.

Change management: adoption tied to transition states

Architecture roadmaps often focus heavily on systems and platforms, but transition states usually require changes to roles, processes, controls, and support models as well. If those organizational changes are ignored, technically successful initiatives may still fail to deliver value.

The strongest approach is to integrate change management into the roadmap itself. Each major transition state should identify:

  • process changes
  • training needs
  • support model updates
  • policy or control revisions
  • stakeholder readiness criteria

Transition states are therefore not just technical milestones. They are points of enterprise readiness.

Ultimately, governance, alignment, and change management are what allow the roadmap to withstand execution pressure while preserving architectural coherence.

Common Challenges, Best Practices, and Success Metrics

Even strong roadmaps run into predictable challenges. Recognizing them early improves both design and governance.

Common challenges

1. False precision

Roadmaps often look credible because they contain dates and milestones, while the assumptions underneath remain weak. Funding may not be approved, procurement may be uncertain, or delivery capacity may be overstated. The answer is not to avoid planning, but to show confidence levels and distinguish firm commitments from directional items.

2. Misaligned planning horizons

Architecture often works to multi-year target states, while budgeting and portfolio governance operate in annual or quarterly cycles. If the roadmap does not bridge those horizons, strategy and investment planning drift apart. The remedy is to define increments that are meaningful both strategically and financially.

3. Initiative overload

Some roadmaps try to show every important change. The result is complexity that obscures what is truly enterprise-critical. A better approach is to separate:

  • core transformation initiatives
  • enabling work
  • local domain changes
  • monitored but not yet prioritized items

4. Architectural drift during execution

Temporary solutions, local exceptions, and delivery shortcuts can accumulate over time and weaken the intended transition path. This is why governance matters. Interim solutions should have sunset criteria, and exceptions should be assessed for cumulative impact rather than approved one by one in isolation.

Best practices

Several practices consistently improve roadmap quality.

Make the roadmap evidence-based.

Use application lifecycle data, platform cost trends, incident patterns, technical debt indicators, control findings, and dependency analysis to support sequencing decisions.

Treat the roadmap as a managed backlog of architectural change.

Review it regularly, typically quarterly, to reassess assumptions, retire obsolete items, and incorporate new constraints without losing strategic direction.

Keep transition states meaningful.

They should represent real architectural stability and organizational readiness, not just reporting periods.

Preserve traceability.

Every major initiative should connect back to business drivers, architecture gaps, and target-state intent. This is one of the clearest benefits of the TOGAF-aligned approach.

Use technology lifecycle governance actively.

Track which platforms are strategic, tolerated, sunset, or end-of-life, and reflect those states directly in roadmap decisions. If a middleware product exits vendor support next year, the roadmap should show whether it will be upgraded, replaced, or retired—and who owns that decision.

Use layered communication.

Different audiences need different levels of detail, but they should all be working from the same underlying roadmap logic.

Success metrics

Roadmap success should be measured at three levels.

1. Execution metrics

These show whether the roadmap is progressing as planned:

  • milestone adherence
  • dependency resolution rates
  • transition-state completion
  • exception closure rates

2. Architecture outcome metrics

These show whether the enterprise is becoming more coherent:

  • reduction in redundant applications
  • percentage of integrations aligned to target patterns
  • improvement in data quality
  • decrease in unsupported technologies
  • reduction in temporary solutions beyond planned sunset dates

3. Business impact metrics

These show whether architecture-led change is producing value:

  • reduced operating cost
  • faster product launch cycles
  • shorter onboarding times
  • improved compliance evidence
  • lower incident severity or frequency

The strongest success measure, however, is whether the roadmap improves enterprise decision-making. If leaders can use it to prioritize funding, challenge exceptions, manage dependencies, and track progress toward the target state, then the roadmap is serving its purpose.

Conclusion

An enterprise architecture roadmap creates the operating bridge between strategy and execution. Its purpose is not simply to show a destination or arrange initiatives on a timeline. It provides a shared decision framework across strategy, portfolio management, architecture, and delivery.

A credible roadmap depends on a few core disciplines: clear business drivers, explicit baseline and target states, governed transition states, well-formed work packages, visible dependencies, and ownership for decisions and outcomes. TOGAF strengthens that foundation by providing traceability from business intent to architecture definition, gap analysis, migration planning, and governance.

The real test of a roadmap is not how polished the first version looks. It is whether it helps people make better decisions under pressure. Can leaders use it to choose between competing investments? Can architects assess exceptions without losing sight of the target-state direction? Can delivery teams understand why transition states exist and what must be true before moving forward?

If the answer is yes, the roadmap is doing more than documenting change. It is organizing change in a way that remains governable, adaptable, and valuable over time. That is the real aim of enterprise architecture: not only to describe the future, but to make enterprise transformation achievable.

Frequently Asked Questions

What is enterprise architecture?

Enterprise architecture is a discipline that aligns an organisation's strategy, business processes, information systems, and technology. It provides a structured approach to understanding the current state, defining the target state, and managing the transition — using frameworks like TOGAF and modeling languages like ArchiMate.

How does ArchiMate support enterprise transformation?

ArchiMate supports transformation by modeling baseline and target architectures across business, application, and technology layers. The Implementation and Migration layer enables architects to define transition plateaus, work packages, and migration events — creating a traceable roadmap from strategy through to implementation.

What tools are used for enterprise architecture modeling?

The most widely used tools are Sparx Enterprise Architect (ArchiMate, UML, BPMN, SysML), Archi (ArchiMate-only, free), and BiZZdesign Enterprise Studio. Sparx EA is the most feature-rich — supporting concurrent repositories, automated reporting, scripting, and integration with delivery tools like Jira and Azure DevOps.