Architecture Decision Record Template for Enterprise Architects

⏱ 24 min read

Architecture Decision Record Template for Enterprise Architects | ADR Guide Sparx EA guide

ADR Document Structure
ADR Document Structure

Discover a practical Architecture Decision Record template for enterprise architects. Learn how to document decisions, rationale, risks, and outcomes for better governance and alignment. how architecture review boards use Sparx EA

architecture decision record template, ADR template, enterprise architecture, architecture decision record, enterprise architect guide, technical decision documentation, architecture governance, solution architecture, decision log template, architecture documentation EA governance checklist

Introduction

Architecture Decision Records (ADRs) give enterprise architects a reliable way to capture why significant technology decisions were made, which alternatives were weighed, and what consequences follow from the choice. In large organizations, few architectural decisions stay local for long. A decision about identity, integration, cloud hosting, data residency, event streaming, or platform standards can shape delivery across multiple business capabilities, governance forums, and investment cycles. When the reasoning is not recorded, the decision quickly degrades into tribal knowledge—repeated inconsistently, challenged without context, or lost entirely as teams and leaders change.

For enterprise architects, ADRs matter because they connect strategy to delivery. Enterprise architecture sits between business priorities, risk management, regulatory obligations, operational realities, and long-term technology direction. Decisions at this level almost always involve trade-offs: standardization versus local flexibility, speed versus control, innovation versus compliance, and short-term delivery pressure versus long-term maintainability. An ADR provides a concise way to make those trade-offs visible so architects, engineers, governance bodies, and business stakeholders can see not only what was decided, but why it was reasonable at the time. A common example is an enterprise identity decision that standardizes on one workforce IAM platform while granting a time-bound exception for an acquired business still dependent on a legacy directory.

ADRs also strengthen governance without forcing every decision into a heavy approval process. Many architecture functions drift toward one of two unhelpful extremes: decisions are made informally and inconsistently, or they are pushed through review mechanisms so cumbersome that delivery slows down. ADRs support a more practical middle ground. Teams can move quickly while still recording decisions in a form that can be reviewed, challenged, reused, and audited. That is especially important in federated operating models, where enterprise architects define guardrails and standards while domain and product teams make many implementation decisions themselves.

A useful ADR template therefore needs to do more than record a technical preference. It should make context, scope, decision, options, consequences, and links to broader enterprise direction easy to understand. At the same time, it has to remain light enough that architects and delivery teams will actually use it. The aim is not to create another long design document. The aim is to preserve architectural intent in a durable, scannable format that supports governance and execution.

This article presents a practical ADR template for enterprise use and explains how to make it effective. It starts with why enterprise architects need ADRs, then outlines the core template elements, proposes a standard enterprise structure, and shows how ADRs should move through governance and review. It then looks at repository and delivery integration before closing with common pitfalls and adoption practices. Taken together, these sections position ADRs not as isolated documents, but as part of a broader enterprise decision system. Sparx EA best practices

1. Why Enterprise Architects Need Architecture Decision Records

Enterprise architects need ADRs because enterprise decisions are cumulative, interconnected, and durable in their effects. Unlike a local design choice within one delivery team, an enterprise-level decision often influences portfolios, standards, platforms, governance models, and future funding priorities. A decision about API management, data platform ownership, workforce identity, cloud landing zones, or zero-trust controls can affect dozens of downstream initiatives. ADRs turn those choices into explicit architectural assets instead of leaving them scattered across meeting notes, slide decks, or individual memory.

One immediate benefit is decision continuity. Enterprise architecture work often spans years, while delivery teams, product leaders, and architects themselves may change much more frequently. During reorganizations, mergers, platform transitions, or leadership changes, important rationale disappears easily. An ADR preserves intent, scope, and assumptions so future teams can tell the difference between a deliberate enterprise position and an accidental local convention. Without that continuity, maintaining architectural coherence over time becomes difficult.

ADRs also improve governance. In weak governance models, reviews often collapse into a narrow compliance check: did the team follow the standard or not? That misses the more important question of whether the decision still fits the current business and technical context. By documenting assumptions, constraints, trade-offs, and expected consequences, ADRs give reviewers something meaningful to assess. They can test whether the logic still holds, whether the context has shifted, and whether an exception is justified. Governance becomes a discussion about decision quality rather than a mechanical approval exercise. For example, an architecture board can assess whether adopting Kafka as the enterprise event backbone is justified by replay requirements, integration scale, and cross-domain decoupling, rather than simply checking whether a messaging standard was followed.

This becomes even more valuable in federated organizations. Enterprise architects rarely make every decision themselves. More often, they establish principles, standards, and guardrails while domain architects, solution architects, and engineering teams make local decisions within that framework. ADRs create traceability across those layers. An enterprise ADR can define a shared direction, and local ADRs can reference it, extend it, or formally diverge from it. That traceability allows autonomy without sacrificing coherence.

ADRs also help organizations manage technical diversity deliberately rather than by accident. Large enterprises usually carry a mix of legacy platforms, strategic cloud services, commercial products, and region-specific solutions. Some variation is necessary. Unmanaged variation, however, increases cost, operational complexity, security exposure, and integration effort. By recording why variation exists, ADRs help distinguish justified diversity from avoidable duplication. That is particularly useful when architecture teams need to explain why one business unit may diverge from a standard while another may not.

They also support planning and investment decisions. Enterprise architects are often asked not only what the target state should be, but why certain transitions deserve funding and sequencing priority. A strong ADR can show that a decision reduces risk, retires technical debt, supports a strategic capability, or creates a platform for future consolidation. In that sense, ADRs are not just architecture artifacts; they also inform portfolio management and transformation planning. A technology lifecycle ADR, for instance, may justify funding to retire an end-of-support integration product before renewal risk turns into an operational incident.

In practice, these records often become the missing link between architecture intent and enterprise memory. Consider a regional data residency decision: one ADR may establish that customer data for EU operations must remain within approved sovereign cloud regions, while a related local ADR documents how a specific analytics platform will mask and replicate only non-identifiable telemetry outside the region. Without those records, later teams may see only the implementation pattern and miss the legal and policy rationale behind it.

Taken together, these benefits explain why ADRs are worth standardizing. The next section builds on that purpose by defining the minimum elements an enterprise ADR needs in order to deliver those benefits in practice.

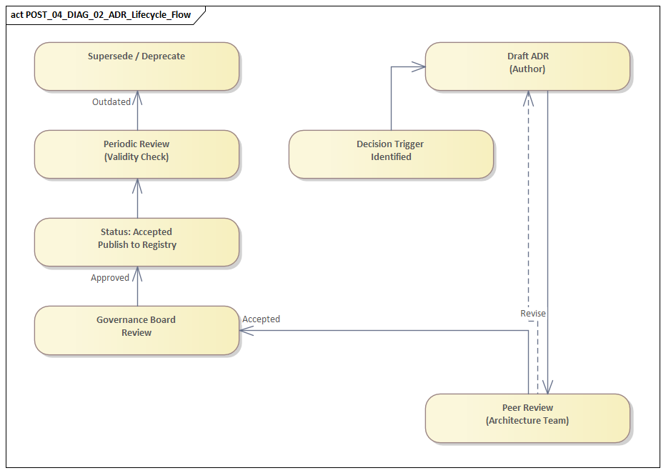
ADR Lifecycle Flow
ADR Lifecycle Flow

2. Core Elements of an Effective ADR Template

If ADRs are meant to provide continuity, traceability, and better decision quality, the template has to capture the right information without becoming a burden. The best enterprise ADR templates are structured enough to support governance and reuse, yet simple enough to complete during active delivery. They focus on the minimum information needed to make a decision understandable, reviewable, and actionable.

The first essential element is a clear title and identifier. In enterprise settings, decisions are referenced across standards, review boards, exception registers, roadmaps, and delivery documentation. A unique ID and concise title make the ADR easy to cite and easy to find. It also helps to record the decision owner, author, and key contributors so future teams know who sponsored the decision and who shaped it.

The next essential element is status. Enterprise architects work with decisions that evolve over time: proposed, under review, accepted, rejected, deprecated, or superseded. Status matters because teams need to know whether they are looking at an active direction, a draft still under discussion, or an obsolete decision retained for history. Without explicit status, organizations often mistake a proposal for a standard or continue following a direction that has already been replaced.

A strong ADR also needs a concise context statement. This explains why the decision was necessary and what forces shaped it. Context should capture more than technical symptoms. It should include business drivers, regulatory obligations, operational constraints, architectural principles, dependencies, and transition-state realities that made the choice necessary. This is where the decision environment becomes clear, and every later section depends on it. If the context is weak, the options, consequences, and scope become much harder to interpret. In an IAM modernization ADR, for example, context might include MFA mandates, duplicated identity stores, and an acquisition that introduced a second access model.

At the center of the ADR is the decision statement itself. It should be direct and unambiguous: what has been chosen, where it applies, and what boundaries or exceptions exist. Scope belongs inside the decision, not as an afterthought. In enterprise architecture, unclear scope creates governance problems because local teams may over-apply or under-apply the decision. Precision here prevents confusion later.

An effective ADR must also include options considered. This section shows that the decision came from evaluation rather than preference. It should summarize the realistic alternatives, the main decision criteria, and the reasons each option was accepted or rejected. The analysis does not need to be exhaustive, but it should be clear enough that future readers can understand the trade-offs. In a cloud networking ADR, for example, options might include centralized shared services, domain-owned virtual networks, or a hybrid pattern with centrally managed ingress and locally owned application segments. A short comparison of cost, security control, team autonomy, and operational complexity is usually enough.

The final indispensable element is consequences. This section describes the expected benefits, costs, risks, and operational implications of the decision. It should make trade-offs visible: migration effort, support model changes, vendor commitments, training needs, coexistence with legacy systems, or new control requirements. A useful ADR does not present the chosen option as if it were cost-free. It makes implementation reality explicit. For a Kafka decision, consequences might include stronger event decoupling and replay capability, but also topic governance, schema management, and platform operations overhead.

For enterprise use, one additional element deserves special emphasis: traceability. The ADR should link to related principles, standards, reference architectures, roadmaps, policies, or other ADRs. As Section 1 argued, ADRs are most valuable when they form part of a larger decision system. Traceability is what ties an individual record to that wider system.

These elements define the minimum content of a good ADR. The next section turns them into a standard structure that enterprise teams can use consistently.

3. Standard ADR Template Structure for Enterprise Use

The core elements described above become more useful when they are arranged in a format teams can recognize at a glance. A consistent structure allows architecture boards, platform teams, security functions, and delivery teams to interpret ADRs without having to relearn the document each time. It also creates a common decision language across the enterprise.

A practical enterprise ADR can use the following structure:

3.1 Header and Metadata

  • ADR ID
  • Title
  • Status
  • Date
  • Author
  • Decision owner
  • Approver, if applicable
  • Review date

This section establishes identity, accountability, and lifecycle state. The review date is especially important because many enterprise decisions remain valid only while the underlying assumptions hold.

3.2 Scope and Applicability

  • Where the decision applies
  • Where it does not apply
  • Whether exceptions are allowed
  • Affected business units, geographies, environments, or domains

This section makes scope explicit instead of leaving it implied. In enterprise settings, that precision prevents accidental overreach and reduces unnecessary exception requests.

3.3 Context, Drivers, and Constraints

  • Business drivers
  • Regulatory or policy requirements
  • Architectural principles
  • Operational realities
  • Existing platform dependencies
  • Transition-state constraints

This combines the context statement with a scannable summary of the forces acting on the decision. It should explain why the decision matters now and what factors limited the available options.

3.4 Decision Statement

  • Selected option
  • Mandatory rules
  • Recommended practices
  • Explicit boundaries and exceptions

This is the authoritative core of the ADR. It should be precise enough that teams can implement it and governance bodies can review compliance or justified divergence.

3.5 Options Considered

For each realistic option:

  • Summary description
  • Main evaluation criteria
  • Key advantages
  • Key disadvantages
  • Reason accepted or rejected

This section captures the trade-off logic future architects will need if the decision has to be revisited.

3.6 Consequences and Impact

  • Expected benefits
  • Risks and drawbacks
  • Operational implications
  • Migration or transition implications
  • Affected applications, platforms, teams, or capabilities

This section extends the consequences element by showing what will actually change as a result of the decision.

3.7 Implementation and Follow-Up Actions

  • Standards or policies to update
  • Reference architectures to publish
  • Backlog items to create
  • Enablement or onboarding actions
  • Metrics or controls to monitor adoption

A decision without follow-up is unfinished. This section ensures the ADR leads to execution rather than remaining only a record.

3.8 Traceability and Related Records

  • Related ADRs
  • Applicable principles and standards
  • Exceptions
  • Roadmaps
  • Review forums or approval records

This closes the loop with the traceability requirement introduced earlier and sets the ADR up for repository integration.

Example Enterprise ADR Template

`markdown

Metadata

  • Status:
  • Date:
  • Author:
  • Decision Owner:
  • Approver:
  • Review Date:
ADR Integration Governance
ADR Integration Governance

Scope and Applicability

  • Applies to:
  • Does not apply to:
  • Exceptions:

Context, Drivers, and Constraints

  • Business drivers:
  • Regulatory or policy requirements:
  • Architectural principles:
  • Constraints and dependencies:

Decision

  • Selected option:
  • Mandatory rules:
  • Recommended practices:
  • Explicit exceptions:

Options Considered

Option 1

  • Description:
  • Pros:
  • Cons:
  • Outcome:

Option 2

  • Description:
  • Pros:
  • Cons:
  • Outcome:

Consequences and Impact

  • Benefits:
  • Risks and trade-offs:
  • Operational impact:
  • Migration impact:
  • Affected assets and teams:

Implementation and Follow-Up

  • Required actions:
  • Owners:
  • Target dates:

Traceability

  • Related ADRs:
  • Standards and policies:
  • Roadmaps or portfolios:
  • Review records:
  • `

Used consistently, this structure keeps ADRs short enough to remain practical while preserving the information needed for governance and reuse. For example, an ADR on technology lifecycle governance might state that databases entering “tolerate” status cannot be selected for new workloads and must have retirement plans for production use beyond 24 months. Another might define a standard API gateway pattern for external partner traffic, with one mandatory control point for OAuth token validation and a separate exception path for legacy SOAP services pending decommissioning. Sparx EA training

The next section looks at how this structure should move through review and approval.

4. Governance, Review, and Approval in the ADR Lifecycle

A good template is necessary, but it is not enough on its own. ADRs create value only when they are embedded in a governance process that gives them authority, keeps them current, and allows them to evolve. The template already includes ownership, status, review dates, scope, and follow-up actions. Governance is what gives those fields practical meaning.

The first governance principle is to distinguish decision types and authority levels. Not every ADR needs enterprise board review. Some decisions are local to a product or platform and can be approved by a domain architect or engineering lead. Others affect multiple domains, customer risk, regulatory posture, or strategic platforms and therefore require review by broader architecture, security, risk, or data governance bodies. Defining these tiers in advance helps avoid two common failures: escalating small decisions unnecessarily and giving major decisions too little scrutiny.

The second principle is to review decision quality, not just template completion. Reviewers should ask whether the ADR is decision-ready. Is the context clear? Is the scope explicit? Were realistic alternatives considered? Are assumptions and dependencies visible? Are the consequences understood? Does the decision align with principles and target-state direction? These questions map directly to the template elements defined earlier. The review process should test the quality of the reasoning, not simply whether all headings were filled in.

Governance also works best when ADR review is built into existing delivery and portfolio rhythms. Rather than creating a separate bureaucracy, organizations should route ADRs through the forums already responsible for the relevant decisions. A cloud hosting exception may belong in cloud governance and risk review; a data retention decision may belong in data governance; an integration pattern may fit within API or platform architecture processes. The goal is not to add another approval layer, but to make ADRs the standard record of decisions that are already being made. A typical architecture board decision, for example, may approve Kafka for enterprise event streaming, require Avro schemas and topic ownership, and defer customer-facing event contracts to domain governance.

Approval should also be treated as time-bound and conditional where appropriate. Many enterprise decisions remain valid only under current assumptions. Vendor capability, cost models, regulation, and transition-state constraints all change. The ADR lifecycle should therefore include review triggers, expiry conditions, or reassessment points. This matters especially for exceptions. A temporary deviation should always have an owner, a rationale, and a clear sunset expectation.

Transparency after approval is just as important. Once accepted, ADRs should be easy to find and easy to interpret. Teams need to know whether a decision is current, superseded, under review, or nearing reassessment. That visibility reduces duplicate debate and supports more consistent local design choices. It also reinforces the traceability principle: a decision should not disappear into governance archives once it has been approved.

Finally, enterprises need a process for challenge, amendment, and retirement. Architectural governance should preserve coherence without assuming earlier decisions are permanently correct. New regulations, platform failures, acquisition realities, or strategic shifts may invalidate old assumptions. Teams should be able to challenge a decision, propose an amendment, or create a superseding ADR. Formal retirement matters as well. A repository full of obsolete records weakens trust in the whole system.

Well-governed ADRs create disciplined flexibility: enough control to maintain architectural coherence, but enough adaptability to remain useful in live delivery environments. The next section extends that lifecycle thinking into repositories and delivery workflows.

5. Integrating ADRs with Enterprise Architecture Repositories and Delivery Teams

As the previous section showed, approved ADRs need to remain visible and actionable. That only happens when they are integrated into the enterprise architecture repository and into the workflows where delivery teams actually work. Otherwise, ADRs become static documents rather than active decision assets.

The first integration requirement is structured classification. ADRs should be tagged, where relevant, by business capability, architecture domain, platform, geography, regulatory scope, lifecycle state, and affected portfolio. This supports transparency and discoverability. Teams should be able to answer practical questions quickly: Which ADRs apply to customer identity? Which decisions affect regulated workloads in Europe? Which accepted decisions are due for review this quarter? Classification turns a document library into a usable knowledge base.

The second requirement is linking ADRs to architecture objects. In a mature repository, a decision should be associated with the applications, technologies, data domains, capabilities, standards, and roadmaps it influences. This supports impact analysis. If an enterprise adopts a new event streaming platform, architects should be able to identify which applications will migrate, which standards must change, and which target-state roadmaps are affected. That directly reinforces the consequences and impact section of the template.

Integration with delivery tools is just as important. Delivery teams should be able to trace backlog items, epics, enablers, and nonfunctional requirements back to the architectural decisions that created them. Likewise, architects should be able to see whether the implementation actions recorded in the ADR have been translated into actual work. This closes the gap between architectural intent and execution. Without it, follow-up actions remain theoretical. An IAM modernization ADR, for example, should link directly to backlog items for SSO rollout, MFA enforcement, role-model cleanup, and legacy directory decommissioning.

A mature operating model also supports bidirectional flow. ADRs should not move only from the center outward. Many of the most useful decisions emerge in platform teams, domains, and delivery teams dealing with real constraints. Local ADRs should be able to reference enterprise ADRs, extend them, or propose divergence that may trigger broader review. This creates the feedback loop that keeps enterprise architecture grounded in delivery reality. It also supports the challenge-and-amendment model described earlier.

From a practical standpoint, lightweight integration often matters more than sophisticated tooling. Simple links from design pages to relevant ADRs, repository references in CI/CD templates, notifications when a referenced ADR changes status, and visible mappings between ADRs and standards can be more effective than large repository programs that teams rarely use. The test is straightforward: can a delivery team encounter the decision in the normal flow of work?

Good integration also enables decision reuse. Before writing a new ADR, architects should be able to search the repository for existing decisions on similar topics. This reduces duplicate analysis and encourages consistency. A team designing a notification service, for example, may discover existing decisions on messaging platforms, retention policies, and event patterns, allowing them to build on established direction instead of reopening settled questions.

One practical micro-example is a cloud landing zone ADR linked directly to infrastructure-as-code modules. When a team provisions a new workload, the pipeline points to the accepted ADR that defines network segmentation, logging, key management, and tagging standards. The team does not need to rediscover the policy, and governance can see whether the implementation aligns with the decision.

Integration is what turns ADRs into an enterprise decision system rather than a document standard. The final section looks at what commonly goes wrong when organizations adopt ADRs and how those problems can be avoided. fixing Sparx EA performance problems

6. Common Pitfalls and Best Practices for ADR Adoption

ADRs usually fail for operating-model reasons, not because the template itself is wrong. Even with a strong structure and governance model, organizations often slip into patterns that make ADRs burdensome, unclear, or disconnected from real decisions. This final section brings together the earlier concepts and shows how to keep ADRs useful in practice.

One common pitfall is treating ADRs as retrospective documentation. Teams make a decision, begin implementation, and then write the ADR afterward to satisfy governance. The result is usually weak reasoning, missing alternatives, and a record that justifies a choice rather than capturing it. That undermines the decision-quality principle described earlier. ADRs are most useful when they are written close to the point of decision, while trade-offs and assumptions are still visible.

A second pitfall is using ADRs at the wrong level of abstraction. If every small engineering preference becomes an ADR, teams quickly experience documentation fatigue. If ADRs are written too broadly, they turn into vague policy statements with little implementation value. The right balance is straightforward: decisions should be significant enough to deserve traceability, specific enough to define scope and consequences, and actionable enough to drive follow-up.

Another anti-pattern is treating an ADR as an approval certificate. Once accepted, some records are handled as unquestionable mandates even when circumstances change. That runs against the lifecycle principles discussed above. A good ADR records the best decision under known conditions; it is not immutable doctrine. Review dates, superseding decisions, and formal retirement are essential safeguards against that kind of rigidity.

Organizations also struggle when ADRs remain isolated from implementation. A decision may be well written, but if it does not trigger backlog work, standards updates, migration planning, or team enablement, it has little operational effect. That is why implementation and follow-up actions matter, and why delivery integration is critical. If no execution path exists, the decision is either incomplete or not yet ready to be adopted.

Poor authorship is another frequent issue. Weak ADRs rely on vague language such as “where appropriate,” “preferred,” or “should consider,” without clarifying what is mandatory, recommended, or optional. Others omit scope boundaries, creating unnecessary exception requests or false compliance concerns. Precision matters. The strongest ADRs use direct language, explicit applicability, and concrete statements of consequence. For example, “new integration use cases must publish domain events through Kafka” is far more governable than “teams should consider event streaming where appropriate.”

Several practices consistently improve adoption.

First, keep the template minimal but disciplined. Teams are more likely to use a short, standard format than a comprehensive document that feels like a design-specification process.

Second, define thresholds for when an ADR is required. This helps teams distinguish between meaningful architectural decisions and routine engineering choices.

Third, make ADRs visible where teams work. Repository integration alone is not enough; ADRs should also appear in delivery, design, and platform workflows.

Fourth, review the repository periodically for relevance and status. Stale ADRs weaken trust. A smaller set of current, well-governed decisions is more valuable than a large archive of unmaintained records.

Fifth, model the behavior at leadership level. When enterprise architecture teams and review boards use ADRs consistently for their own decisions, other teams are more likely to take them seriously.

A further best practice is to use ADRs to document exceptions with the same rigor as standards. For example, if a business unit is allowed to retain a regional CRM platform outside the enterprise standard for 18 months because of regulatory recertification cost, the exception should have the same clarity around scope, owner, rationale, and sunset date as any strategic decision. Exceptions that are poorly documented tend to become permanent by default.

The broader lesson is simple: successful ADR adoption depends on balancing rigor with usability. If the process is too loose, decisions lose authority. If it is too heavy, teams will work around it. The best enterprise ADR practice creates enough structure to preserve rationale, guide delivery, and support change over time.

Conclusion

For enterprise architects, ADRs are most valuable when they become part of how the organization makes decisions, not just how it documents them. They provide continuity across long transformation cycles, improve governance by focusing discussion on reasoning, and create traceability between enterprise direction and local implementation. Those benefits depend on a lightweight but disciplined template, a clear lifecycle, and strong integration with repositories and delivery workflows.

A good enterprise ADR approach has three qualities. It is clear, because scope, context, options, and consequences are explicit. It is governable, because status, ownership, review, amendment, and retirement are built into the process. And it is actionable, because decisions are connected to standards, roadmaps, platforms, and backlog work.

Over time, a well-managed ADR practice strengthens institutional learning. It reveals where standards are repeatedly challenged, where exceptions accumulate, and where architectural direction is either effective or unclear. That makes ADRs useful not only for documenting individual choices, but for improving the enterprise architecture operating model itself.

Used well, ADRs do not add unnecessary bureaucracy. They reduce confusion, preserve architectural intent, and help large organizations make better decisions with greater consistency over time.

Frequently Asked Questions

What is an Architecture Decision Record (ADR)?

An ADR is a concise document that captures a significant architectural decision — the context that drove it, the options considered, the decision made, and the consequences expected. ADRs preserve architectural intent so future teams understand not only what was decided but why it was reasonable at the time.

When should you write an ADR?

Write an ADR whenever a decision is significant enough to affect multiple teams, create long-term consequences, establish a precedent, or require governance sign-off. Decisions about platforms, integration patterns, identity, data residency, and security controls are typical candidates in enterprise architecture.

How do ADRs support architecture governance?

ADRs give governance forums something meaningful to review — the context, options, trade-offs, and consequences of a decision — rather than just a compliance checkbox. They create traceability between principles, standards, and specific architectural choices, and they preserve rationale across team changes and organisational transitions.