ArchiMate in TOGAF ADM: Modeling Enterprise Architecture

⏱ 24 min read

ArchiMate in TOGAF ADM: Modeling Enterprise Architecture Effectively ArchiMate training

Togaf Adm Phases In Archimate
Togaf Adm Phases In Archimate

Learn how ArchiMate supports the TOGAF Architecture Development Method (ADM) by providing a standardized way to model, visualize, and communicate business, application, and technology architectures. ArchiMate tutorial for enterprise architects

ArchiMate, TOGAF, TOGAF ADM, ArchiMate in TOGAF, enterprise architecture, architecture development method, business architecture, application architecture, technology architecture, architecture modeling, EA frameworks, enterprise architecture modeling ArchiMate layers explained

Introduction

TOGAF’s Architecture Development Method (ADM) defines the process of architecture work. It describes how initiatives are started, how scope is set, how baseline and target states are developed, and how implementation is governed over time. ArchiMate plays a different role. It is a modeling language used to describe the enterprise in a consistent, connected, and analyzable form. In simple terms, ADM explains how architecture progresses, while ArchiMate helps show what is being assessed, designed, changed, and governed at each stage.

That distinction matters in practice. Enterprise architecture is not just a documentation exercise. Architecture teams must translate strategy into decisions that are meaningful to executives, portfolio leaders, product managers, risk teams, solution architects, and delivery organizations. Those groups work at different levels of detail, yet they still need a shared understanding of business intent, dependencies, impacts, and planned change. ArchiMate helps provide that shared understanding by allowing architects to model strategy, capabilities, value streams, business processes, applications, data, technology services, and implementation elements within one coherent structure. ArchiMate relationship types

Used well, ArchiMate strengthens traceability across the ADM lifecycle. Early ADM activity often centers on drivers, goals, principles, and stakeholder concerns. Later phases move into baseline and target architectures, transition planning, implementation governance, and change management. Without a common modeling foundation, teams often struggle to connect strategic intent to concrete design and delivery choices. ArchiMate makes those links visible. A business goal can be tied to a capability, that capability to application services, and those services to supporting technology and work packages. The result is a practical line of sight from executive priorities to implementation impact. ArchiMate modeling best practices

Its value is not in producing more diagrams. The value comes from models that support better decisions. In capability-based planning, ArchiMate can show which capabilities are weak, which applications support them, and where duplication or technical debt sits. In transformation planning, it can represent transition architectures, initiative dependencies, and the sequencing logic behind a roadmap. In governance, the same model can be used to test whether proposed solutions align with target-state principles and standards. A review board, for example, may approve reuse of an existing notification service while rejecting a proposal to build a project-specific duplicate.

A retail bank might use this approach during a mobile onboarding transformation. The business goal is faster account opening. The model links that goal to onboarding capability, customer identity verification, CRM services, fraud checks, and the cloud platform hosting the workflow engine. When one project proposes a separate identity-checking component, the model quickly exposes overlap with an existing shared verification service and gives the architecture board a concrete basis for challenge.

Another strength lies in the use of viewpoints. Different ADM phases bring different concerns to the foreground: strategic motivation in Preliminary and Phase A, domain structure in Phases B through D, migration in Phases E and F, governance in Phase G, and controlled evolution in Phase H. ArchiMate viewpoints allow architects to tailor communication to each audience and decision point without losing consistency in the underlying model.

This article treats ArchiMate not as a replacement for TOGAF deliverables, but as a practical modeling foundation that strengthens ADM where clarity, traceability, and governance matter most. The question is not whether every ADM artifact should be modeled in ArchiMate. The better question is where ArchiMate materially improves understanding and decision-making.

ArchiMate and TOGAF ADM: Distinct Roles, Shared Value

ArchiMate and TOGAF are often used together, but they are not interchangeable. TOGAF ADM is a method for organizing architecture work. It structures the effort into phases, defines expected outputs, and provides governance logic from vision through implementation. ArchiMate, by contrast, is a modeling language. Its role is to describe architecture content in a precise and connected way.

This is not just a theoretical distinction. Many architecture problems arise from weak alignment between method and representation. An organization may have a formal architecture process but poor visibility into how the enterprise actually fits together. Another may have many diagrams but little discipline in how architecture decisions are made. ADM without a coherent modeling approach often becomes document-heavy and difficult to trace. ArchiMate without a method can devolve into disconnected modeling with little impact on real decisions. Combined, they are considerably more effective: ADM provides direction and control, while ArchiMate provides structure and evidence.

In practical terms, ADM answers questions such as:

  • What phase are we in?
  • What decisions must be made now?
  • Which stakeholders need to be engaged?
  • What approvals or governance checkpoints apply?

ArchiMate answers a different set of questions:

  • What is the enterprise trying to achieve?
  • Which capabilities, processes, applications, and technologies are involved?
  • Where are the dependencies, redundancies, and risks?
  • What changes are required to move from baseline to target?

This combination becomes most valuable when architecture is supporting transformation rather than simply documenting the current state. Business strategy is usually framed in terms of growth, customer experience, resilience, regulatory compliance, cost optimization, or modernization. ADM provides the mechanism for turning those ambitions into structured architecture work. ArchiMate helps represent the relationships that make those ambitions operationally meaningful.

Take a strategic objective such as improving service responsiveness. ArchiMate can connect that objective to business capabilities, customer-facing processes, enabling application services, and the technology platforms that constrain performance. The model does more than visualize the estate. It highlights where intervention is likely to create value and where hidden dependencies may slow progress.

The pairing also works at different levels of scope. ADM can be applied to enterprise-wide transformation, segment architecture, domain architecture, or solution architecture. ArchiMate supports that range by allowing models at different levels of abstraction while preserving semantic consistency. An executive view may focus on outcomes, capabilities, and investment themes. A domain view may show application collaboration, data flows, and infrastructure dependencies. In federated organizations this is particularly useful, since it creates a common vocabulary across business units without forcing every team into the same level of detail.

Strategic alignment also depends on linking architecture to investment and portfolio planning. Target-state models often fail when they remain detached from funding and sequencing decisions. ArchiMate helps bridge that gap by linking strategic intent and target capabilities to courses of action, work packages, plateaus, and gaps. Within ADM, this strengthens the transition from architecture definition into roadmap planning.

Consider a healthcare provider consolidating regional patient portals. ADM structures the work across vision, business process redesign, application consolidation, migration planning, and governance. ArchiMate adds the connective tissue. It can show that the target patient-access capability depends not only on portal replacement, but also on identity federation, consent management, API mediation, and legacy scheduling integration. Without that model, the program may treat the portal as a front-end refresh and miss the operational dependencies that determine whether the change succeeds.

The practical lesson is straightforward: ArchiMate delivers most value when it is used selectively to support ADM decision points. Not every artifact needs formal modeling, and not every stakeholder needs metamodel precision. But when strategic or cross-domain decisions depend on understanding relationships and impacts, ArchiMate provides a disciplined way to make those relationships explicit.

Architecture Content Framework Mapping
Architecture Content Framework Mapping

Positioning ArchiMate Across the ADM Phases

The value of ArchiMate in ADM comes from continuity. Rather than producing isolated diagrams for each phase, architecture teams can evolve a shared model throughout the cycle. Each ADM phase then draws on different ArchiMate elements and viewpoints.

Preliminary Phase

In the Preliminary phase, ArchiMate helps establish architectural context. This is an appropriate point to model stakeholders, drivers, assessments, goals, principles, and high-level capabilities. These models clarify why the architecture work is being undertaken and which concerns should shape it. They also help define scope boundaries: which business units, platforms, services, or transformation themes are in scope, and which are not.

At this stage, compact motivation and capability views are usually sufficient. The purpose is not detailed design, but a stable reference point for governance and scoping.

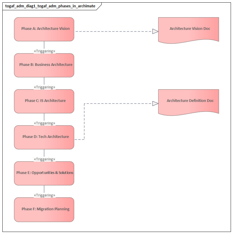
Phase A: Architecture Vision

In Phase A, ArchiMate is especially useful for expressing a concise target concept. Stakeholders usually need a shared picture of direction, not a detailed domain decomposition. Capability maps, value stream views, and high-level business service models can communicate the intended future state in a way that both business and technology leaders can understand.

This is also where ArchiMate can expose assumptions early. Leadership may describe a transformation as customer-centric, while the initial target concept largely reflects internal platform restructuring. Modeling makes that mismatch visible before deeper design begins.

A logistics company, for instance, may set a strategic objective of “real-time shipment visibility.” In Phase A, an ArchiMate view can show whether the target concept really centers on customer tracking services, event capture, and partner integration, or whether the effort is still dominated by internal warehouse system upgrades with limited customer impact.

Phases B, C, and D: Business, Information Systems, and Technology Architecture

These phases are where ArchiMate becomes central to the work. The language supports consistent modeling across domains, allowing architects to connect business processes and capabilities to application services, data objects, technology services, and infrastructure components.

That cross-domain visibility is one of its strongest advantages. A business process redesign may depend on application integration changes. A data rationalization effort may require platform modernization. A resilience requirement may affect both deployment design and operational processes. Modeling those relationships in one structure improves impact analysis and makes target-state design more credible.

A common example is IAM modernization. A target model can link the business need for faster onboarding and stronger access control to identity services, HR and customer data sources, authentication platforms, and the technology controls required for privileged access and audit logging.

Phase E: Opportunities and Solutions

In Phase E, ArchiMate’s implementation and migration concepts become more important. Work packages, deliverables, and gaps help architects represent how change may be organized, not just what the target state looks like.

That matters because transformation is rarely a direct move from baseline to target. Intermediate states usually carry cost, risk, and operational constraints. ArchiMate can show where temporary coexistence is unavoidable and where one initiative must precede another.

For example, an event-driven architecture initiative may define Kafka as the strategic event backbone, while the Phase E model still shows interim coexistence with batch integration and point-to-point APIs as producers and consumers are migrated in waves.

Phase F: Migration Planning

Phase F builds on the same implementation concepts, but with more emphasis on sequencing and transition states. Plateaus, work packages, dependencies, and gaps can be used to model the roadmap explicitly. This allows architects to show not only the desired future state, but also the logic behind the migration path.

That supports more architecture-led roadmap discussions and reduces dependence on isolated project planning assumptions. It is also useful in technology lifecycle governance, where a roadmap may show a move from “tolerate” to “migrate” to “retire” for an end-of-life database platform supporting critical applications.

A manufacturer replacing plant-floor integration middleware might define three plateaus: current-state broker estate, hybrid coexistence, and target event platform. By modeling which shop-floor systems can move in each wave and which quality-control processes depend on them, the roadmap becomes more credible than a simple project timeline.

Phase G: Implementation Governance

ArchiMate is valuable not only for design, but also for governance. In Phase G, the model can serve as a reference point for conformance assessment. Proposed solution designs can be compared against target relationships already defined in the repository.

This makes deviations easier to spot. A project may introduce a new application component where the target architecture expected reuse of an existing enterprise service. The model provides a concrete basis for challenge, exception handling, and design justification. In practice, this is often where architecture board decisions become sharper: approve a temporary exception for a nonstandard integration pattern, for example, but require a defined transition to the Kafka event backbone within the next release cycle.

Phase H: Architecture Change Management

In Phase H, ArchiMate supports controlled evolution of the architecture landscape. Because the model captures both motivation and structure, it becomes easier to assess whether a change request is local, systemic, or strategically significant.

That helps the architecture team distinguish between routine updates and changes that require revisiting earlier ADM decisions. In that sense, ArchiMate becomes a persistent architectural thread running through the full ADM cycle.

Modeling Business, Application, and Technology Architecture

The previous section explained where ArchiMate fits across ADM phases. This section turns to what it models most effectively in the core architecture domains. One of ArchiMate’s strongest contributions is that it preserves both separation and connection across business, application, and technology architecture.

In many enterprises, these domains are owned by different teams, documented in different ways, and changed at different speeds. Each domain may appear coherent on its own, while the relationships between them remain weak or inconsistent. ArchiMate addresses that problem by providing a common structure for showing how business intent is realized through systems and infrastructure.

Business Architecture

At the business layer, ArchiMate is useful for representing capabilities, value streams, actors, roles, processes, services, and business objects. The practical challenge is choosing the right level of detail. If models are too abstract, they do not support impact analysis. If they are too detailed, they drift into process documentation rather than architecture.

A sound business architecture model usually captures:

  • how value is created,
  • where accountability sits,
  • which services are exposed to internal or external consumers,
  • and which business objects are critical to operations.

This becomes especially important when transformation is really about operating-model change rather than system replacement.

Application Architecture

At the application layer, ArchiMate helps clarify how software supports business behavior. Application components, services, interfaces, collaborations, and data objects can be modeled in a way that exposes overlap, integration dependency, and ownership complexity.

This is particularly valuable in fragmented portfolios, where multiple platforms support similar needs with duplicated functionality or inconsistent data. ArchiMate allows architects to move beyond application inventories and show the role each application plays in enabling business services and processes.

That, in turn, supports better rationalization decisions. The important question is not simply which systems exist, but which services they provide, what business dependencies they carry, and where redundancy creates cost or complexity.

A university, for example, may discover that admissions, student records, and alumni engagement each maintain separate identity and contact-management functions. In an application-layer ArchiMate view, those overlaps become visible as multiple components delivering similar services to adjacent business processes. That gives the architecture team a stronger basis for deciding whether to consolidate, integrate, or leave them separate.

Technology Architecture

At the technology layer, ArchiMate is most useful when infrastructure is modeled as an enabler of services rather than as an isolated technical estate. Technology services, nodes, devices, system software, networks, and artifacts can be represented to show how application components are hosted, integrated, secured, and operated.

This becomes especially valuable when architects need to assess:

  • resilience,
  • scalability,
  • cloud transition,
  • platform standardization,
  • or operational risk.

Instead of treating infrastructure as a separate concern, ArchiMate links technology choices directly to application behavior and, through that, to business significance.

Cross-Domain Value

The real architectural value appears when these three domains are modeled together. A business process can be served by an application service; that service can be realized by application components; those components can be deployed onto technology nodes delivering the required platform services.

Once those relationships are explicit, architects can answer questions that disconnected artifacts struggle with:

  • Which business capabilities depend on end-of-life platforms?
  • Which critical processes rely on fragile integrations?
  • Which infrastructure changes would affect regulated operations?
  • Where is technical debt concentrated in business-critical areas?

That creates a stronger basis for investment, risk management, and modernization planning.

In practice, cross-domain modeling also improves discussions with delivery and operations teams. If a transformation proposes application consolidation, the model can reveal whether the real constraint lies in business process variation, application functionality, or platform dependency. If technology teams propose standardization, the model can show which business services may be affected and where continuity measures are needed. An IAM modernization model, for instance, may show that access certification depends not only on the identity platform but also on upstream HR data quality and downstream application role models.

The goal is not to create one oversized diagram. It is to keep domain models distinct while making their dependencies explicit. That balance is essential to enterprise architecture.

Stakeholder Communication, Viewpoints, and Decision Support

The earlier sections emphasized traceability and cross-domain visibility. Those benefits matter only if stakeholders can use the models. For that reason, one of ArchiMate’s most practical strengths in ADM is its support for viewpoints.

Architecture has to be understood by people who do not share the same vocabulary, priorities, or time horizon. Executives want clarity on strategic outcomes, investment implications, and risk exposure. Portfolio and product leaders need to understand dependencies, sequencing, and constraints. Domain architects and engineers need enough precision to validate design intent and identify impacts.

A single representation rarely works for all of them. Viewpoints address that issue by allowing the same underlying architecture content to be presented differently depending on the audience and decision context.

Examples include:

  • Executive viewpoints focused on drivers, goals, capabilities, value streams, and major initiatives.
  • Portfolio viewpoints focused on work packages, dependencies, transition states, and investment themes.
  • Solution viewpoints focused on application services, integrations, technology constraints, and standards compliance.
  • Governance viewpoints focused on target relationships, approved building blocks, and deviations.

This directly supports the central principle running through ADM: different phases and stakeholder groups need different levels of abstraction, but they still need a shared foundation.

From a practical standpoint, viewpoints reduce the need to rebuild the architectural narrative for every forum. Architecture teams are often asked to support strategy workshops, investment reviews, design authorities, risk assessments, and transformation planning sessions in quick succession. If each discussion requires the architecture to be recreated in a new format, consistency degrades quickly. With a disciplined ArchiMate model, the team can generate focused views while preserving traceability.

Viewpoints also improve decision quality by making trade-offs visible. Most architecture decisions are not about isolated components. They involve balancing business value, speed, cost, resilience, standardization, and organizational feasibility. ArchiMate can support those decisions by bringing motivation, structural dependencies, and implementation implications into the same frame.

For example, when deciding whether to replace, retain, or modernize a platform, a well-designed viewpoint can show:

  • which capabilities depend on it,
  • which processes would be disrupted,
  • what technical debt is associated with it,
  • and which initiatives are already coupled to the decision.

That gives decision-makers a stronger basis than an application inventory or project business case alone.

There is also a longer-term benefit. In many organizations, strategy decks, project plans, and solution papers are produced separately, with the relationships between them left implicit. ArchiMate viewpoints can reveal whether a proposed initiative is coherent across those layers. A change that looks attractive in a business case may depend on immature capabilities, poorly governed data, or technology standards already marked for retirement.

Used well, viewpoints also improve architecture culture. They encourage architects to engage stakeholders in terms of concerns and outcomes rather than notation and completeness. That shift is important. The value of the model is not that it is formally elegant, but that it helps the enterprise make better decisions with less ambiguity.

Integrating ArchiMate with Requirements, Governance, and Repository Practice

The previous sections described how ArchiMate supports ADM phases, domain modeling, and stakeholder communication. In enterprise use, those benefits last only when ArchiMate is tied into requirements management, governance, and repository discipline.

Requirements Management

Not every requirement needs to be modeled in ArchiMate. Requirements with cross-domain significance often should be related to the architectural elements they influence. Examples include regulatory obligations, security constraints, resilience targets, interoperability needs, data retention rules, and customer experience expectations.

When those requirements are connected to goals, principles, capabilities, services, applications, and technology components, architects gain a clearer view of scope and impact. This helps separate local delivery detail from enterprise-level design drivers.

It also improves prioritization. A requirement that looks minor in a project backlog may in fact affect multiple capabilities, shared platforms, or governance controls. Modeling those relationships makes that visible.

Change Control

Requirements often evolve during ADM cycles, especially once implementation realities begin to surface. If the architecture repository captures how critical requirements relate to baseline and target elements, architects can assess whether a requirement change is minor, whether it introduces a standards exception, or whether it invalidates part of the target architecture.

This is much more effective than relying only on static documents reviewed at phase gates. ArchiMate can therefore support impact analysis not just for structural changes, but also for requirement volatility.

Governance

As noted in the ADM phase discussion, governance is stronger when it is based on explicit architectural relationships rather than generic checklists alone. ArchiMate can provide the structural context for architecture review by linking principles, standards, target services, approved building blocks, and implementation initiatives.

This allows review boards to ask sharper questions:

  • Is the proposed solution reusing the expected enterprise service?
  • Does it introduce a technology component outside the approved platform strategy?
  • Does it satisfy the control objectives associated with a regulated process?
  • Does it align with the transition state currently approved in the roadmap?

These questions are much easier to answer when the relevant elements are already connected in the model.

Exceptions and Waivers

One of the most practical governance uses of ArchiMate is handling exceptions. In many enterprises, exceptions are approved tactically, but their long-term consequences remain poorly understood. By recording deviations against model elements rather than only in narrative form, architecture teams can see where the target state is being eroded, where technical debt is accumulating, and which future initiatives may be affected.

That turns governance from a one-time approval mechanism into a source of architectural intelligence. Repeated waivers to keep applications on an out-of-support middleware platform, for example, can be aggregated into a lifecycle risk view for the architecture board.

Repository Discipline

All of these benefits depend heavily on repository quality. A repository should not become a dumping ground for disconnected diagrams. To support ADM effectively, it needs:

  • clear ownership,
  • modeling conventions,
  • lifecycle states,
  • and relationships to other management systems such as CMDBs, portfolio tools, and requirements platforms.

The practical objective is not perfect completeness. It is reliable architectural knowledge. Teams should know which model elements are authoritative, which are conceptual, which are under review, and which are tied to approved target states.

Without that discipline, ArchiMate models may look polished but offer limited operational value. With it, the model becomes part of the enterprise architecture operating model rather than an isolated set of artifacts.

Common Challenges, Adoption Patterns, and Best Practices

Even where the value is clear, ArchiMate adoption is rarely straightforward. Most of the difficulties are organizational rather than notational.

Common Challenges

A common mistake is expecting the language itself to create architecture maturity. It does not. If governance is weak, domain ownership is unclear, or architecture is disconnected from planning and delivery, ArchiMate becomes just another documentation layer.

Another frequent issue is overmodeling. Some organizations try to capture the entire enterprise in one comprehensive model from the outset. That usually leads to slow progress, inconsistent levels of detail, and declining stakeholder confidence. Large models are hard to maintain, and architects can end up spending more time debating notation than supporting decisions.

A third challenge is the gap between enterprise architecture and delivery teams. Enterprise architects may create well-structured models, while solution and delivery teams continue using other forms of design documentation with little connection back to the enterprise model. In that case, ArchiMate remains strategically interesting but operationally weak.

Adoption Patterns

In practice, enterprise adoption often follows one of three patterns.

Repository-first adoption starts with tooling and the creation of a formal architecture knowledge base. This can work well in highly regulated or standardized environments, but it often struggles if stakeholder demand has not yet been established.

Use-case-first adoption introduces ArchiMate around a pressing need such as application rationalization, cloud migration, merger integration, IAM modernization, or event-driven integration planning. This is often more sustainable because value is demonstrated in a specific context before broader rollout.

Governance-led adoption introduces models primarily to support review boards, standards compliance, and exception management. This can create strong discipline, but it needs to be balanced with business relevance or it risks becoming a compliance exercise.

Best Practices

Several practices consistently improve outcomes.

Start small and purposeful. Begin with a limited number of high-value viewpoints and relationship types tied to real decisions.

Define conventions early. Agree on abstraction levels, naming, ownership, and what qualifies as authoritative content.

Assign stewardship, not just authorship. Models need ongoing custodianship from people who understand both enterprise context and change dynamics.

Connect models to live management processes. Portfolio reviews, investment decisions, risk assessments, architecture board decisions, and lifecycle planning should use the models directly.

Measure usefulness, not volume. A smaller model that supports roadmap sequencing or identifies duplication is more valuable than a large repository no one consults.

Use selective federation. Enterprise architecture should define the core metamodel, naming conventions, and cross-domain relationships, while domain and solution teams contribute only what is necessary for traceability and governance.

These practices reinforce a central point: ArchiMate succeeds when it is introduced as an enabling discipline tied to decisions, not as a documentation mandate.

Conclusion

ArchiMate is most valuable in ADM when it is used as a decision instrument rather than a drawing standard. TOGAF ADM provides the method for moving from vision to implementation and controlled change. ArchiMate provides the modeling structure that makes strategy, architecture, transition, and governance visible in one connected form.

Across the ADM phases, ArchiMate is particularly useful wherever continuity matters: linking early motivation to later design, connecting business architecture to applications and technology, supporting roadmap sequencing, and providing a reference point for governance and change management. Its strength lies not in completeness for its own sake, but in making relationships explicit where those relationships affect enterprise decisions.

The same principle applies to communication. Viewpoints allow the architecture team to present one underlying model in forms suited to executives, portfolio leaders, delivery teams, and governance forums. That improves understanding without sacrificing consistency. When integrated with requirements management, repository discipline, and governance processes, the model becomes more than documentation. It becomes part of how the enterprise manages change.

The practical lesson is clear: ArchiMate should be used intentionally. Architects should model where doing so improves scope clarity, impact analysis, investment trade-offs, roadmap logic, or conformance assessment. Where it does not, lighter communication may be enough.

Ultimately, ArchiMate supports ADM best by preserving continuity between ambition and execution. It helps enterprise architects turn strategy into traceable design, design into governable change, and change into a more coherent enterprise landscape.

Frequently Asked Questions

What is TOGAF used for?

TOGAF (The Open Group Architecture Framework) is used to structure and manage enterprise architecture programmes. It provides the Architecture Development Method (ADM) for creating architecture, a content framework for deliverables, and an enterprise continuum for reuse.

How does ArchiMate relate to TOGAF?

ArchiMate and TOGAF are complementary. TOGAF provides the process framework (ADM phases, governance, deliverables) while ArchiMate provides the notation for creating the architecture content. Many organisations use TOGAF as their EA method and ArchiMate as the modeling language within each ADM phase.

What is the TOGAF Architecture Development Method (ADM)?

The ADM is a step-by-step process for developing enterprise architecture. It consists of a Preliminary phase and phases A through H: Architecture Vision, Business Architecture, Information Systems Architecture, Technology Architecture, Opportunities and Solutions, Migration Planning, Implementation Governance, and Architecture Change Management.