ECommerce Enterprise Architecture Blueprint

โฑ 17 min read

This guide presents a complete enterprise architecture blueprint for a modern eCommerce platform, modeled in Sparx Enterprise Architect using the ArchiMate modeling language. It covers every layer of the architecture โ€” from executive strategy and governance down to microservices, databases, and cloud infrastructure โ€” with 55 real diagrams exported from Sparx EA.

E-commerce architecture layers
E-commerce architecture layers

Whether you are an enterprise architect planning a digital commerce platform, a solution architect evaluating microservices patterns, or a TOGAF practitioner looking for a concrete ADM example, this reference demonstrates how Sparx EA can serve as the single source of truth for architecture documentation across all layers. ArchiMate in TOGAF ADM

What This Architecture Covers

The ECommerce Architecture Blueprint spans eight chapters, each corresponding to a major architecture domain:

  • Governance & Decisions โ€” Architecture principles, decision records (ADRs), standards, and compliance
  • Strategy & Motivation โ€” Business drivers, strategic goals, scope and phase planning
  • Requirements โ€” 30 functional requirements, 15 non-functional requirements, and constraints
  • Business Architecture โ€” Capability maps, business processes, roles, and RACI matrices
  • Application Architecture โ€” 25 microservices, service landscape, technology stack, and data model
  • Technology Architecture โ€” Infrastructure nodes, network topology, and cloud deployment
  • Traceability Patterns โ€” Complete value chain from drivers to running infrastructure
  • View Library โ€” Curated views for executives, architects, and operations teams
Sparx EA diagram: 01 Governance Decisions 01 01 Architecture Principles 10 Architecture Principles Framework
01 Governance Decisions 01 01 Architecture Principles 10 Architecture Principles Framework
Sparx EA diagram: 01 Governance Decisions 01 02 Architecture Decision Records Adr 01 Decision Dependencies
01 Governance Decisions 01 02 Architecture Decision Records Adr 01 Decision Dependencies
Sparx EA diagram: 01 Governance Decisions 01 02 Architecture Decision Records Adr 02 Decision Timeline
01 Governance Decisions 01 02 Architecture Decision Records Adr 02 Decision Timeline
Sparx EA diagram: 01 Governance Decisions 01 02 Architecture Decision Records Adr 03 Implementation Status
01 Governance Decisions 01 02 Architecture Decision Records Adr 03 Implementation Status
Sparx EA diagram: 01 Governance Decisions 01 03 Standards Compliance Std 01 Standards Framework
01 Governance Decisions 01 03 Standards Compliance Std 01 Standards Framework
Sparx EA diagram: 01 Governance Decisions 01 03 Standards Compliance Std 02 Compliance Matrix
01 Governance Decisions 01 03 Standards Compliance Std 02 Compliance Matrix
Sparx EA diagram: 01 Governance Decisions 01 03 Standards Compliance Std 03 Standards Dependencies
01 Governance Decisions 01 03 Standards Compliance Std 03 Standards Dependencies
Sparx EA diagram: 01 Governance Decisions 01 04 Ownership Raci Org 01 Governance Organization Chart
01 Governance Decisions 01 04 Ownership Raci Org 01 Governance Organization Chart
Sparx EA diagram: 01 Governance Decisions 01 04 Ownership Raci Org 03 Arb Review Process
01 Governance Decisions 01 04 Ownership Raci Org 03 Arb Review Process
Sparx EA diagram: 01 Governance Decisions 01 04 Ownership Raci Org 04 Decision Escalation Path
01 Governance Decisions 01 04 Ownership Raci Org 04 Decision Escalation Path
Sparx EA diagram: 05 Application Architecture 05 01 Application Portfolio 25 Microservices Microservices
05 Application Architecture 05 01 Application Portfolio 25 Microservices Microservices
Sparx EA diagram: 05 Application Architecture 05 02 Application Services Svc 01 Service Landscape
05 Application Architecture 05 02 Application Services Svc 01 Service Landscape
Sparx EA diagram: 05 Application Architecture 05 02 Application Services Svc 02 Integration Map
05 Application Architecture 05 02 Application Services Svc 02 Integration Map
Sparx EA diagram: 05 Application Architecture 05 02 Application Services Svc 03 Domain Boundaries
05 Application Architecture 05 02 Application Services Svc 03 Domain Boundaries
Sparx EA diagram: 05 Application Architecture 05 03 Application Components Cmp 01 Technology Stack
05 Application Architecture 05 03 Application Components Cmp 01 Technology Stack
Sparx EA diagram: 05 Application Architecture 05 03 Application Components Cmp 02 Deployment Architecture
05 Application Architecture 05 03 Application Components Cmp 02 Deployment Architecture
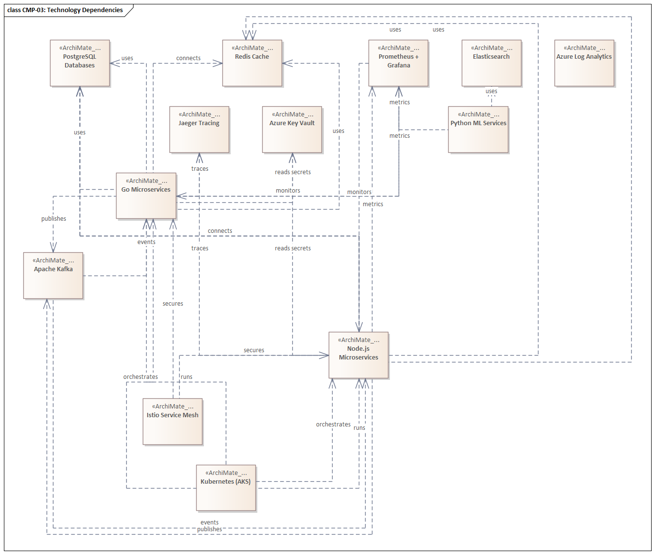
Sparx EA diagram: 05 Application Architecture 05 03 Application Components Cmp 03 Technology Dependencies
05 Application Architecture 05 03 Application Components Cmp 03 Technology Dependencies
Sparx EA diagram: 05 Application Architecture 05 04 Data Model 15 Entities Logical Data Model Erd
05 Application Architecture 05 04 Data Model 15 Entities Logical Data Model Erd

Chapter I: Governance & Decisions

The architecture's rules of the road: the ten principles every design decision must honour, the fifteen ADRs that capture major choices, the standards framework, and the governance organisation.

1.1 Architecture Principles

Ten architecture principles define the non-negotiable qualities this platform must exhibit. They are not aspirational โ€” they are binding constraints that any design decision must satisfy. The diagram below shows how these principles depend on and reinforce each other.

Architecture Principles Framework

Automate Toil Away

All repetitive operational work must be automated. Manual steps in build, deploy, test, and monitoring pipelines are technical debt to be eliminated.

Observability Required

Every service must emit structured logs, metrics, and distributed traces. Observability is a first-class deliverable, not a post-launch addition.

Cloud-Native by Default

Workloads run on Kubernetes (AKS). Infrastructure is managed as code with Terraform. Stateless services and managed data stores are preferred.

Fail Fast, Recover Faster

Circuit breakers, retries with back-off, and automated rollback ensure failures are detected quickly and their blast radius minimised.

Security by Design

Zero-trust networking (Istio), secrets in Azure Key Vault, and threat modelling integrated into the SDLC. Security is never bolted on.

Event-Driven Architecture

Services communicate asynchronously via Apache Kafka wherever possible. Tight synchronous coupling is a red flag in design reviews.

API-First Architecture

All capabilities are exposed through versioned, documented APIs before UI is built. The API contract is the product.

Data as Strategic Asset

Data quality, lineage, and governance are owned by named teams. No service owns data it does not produce.

Cost-Conscious Architecture

Every infrastructure decision includes a cost model. Auto-scaling policies are tuned to match actual load patterns.

Buy Before Build

Commodity capabilities (payments, email, maps) are sourced from mature SaaS products unless a compelling competitive differentiator exists.

1.2 Architecture Decision Records

Architecture Decision Records (ADRs) document the major technical choices made during the project, the context in which they were made, and the trade-offs accepted. The fifteen ADRs below form a dependency chain: the foundational decision to adopt a Microservices Architecture (ADR-001) cascades into decisions about event streaming, deployment, security, and delivery.

ADR-02 Decision Timeline & Dependency Chain
  • ADR-001

    Microservices Architecture

    The foundational decision. The platform is decomposed into independently deployable services, each owning its domain and data store. Enables independent scaling and team autonomy.

  • ADR-002 โ€” Kubernetes on Azure (AKS)
    Managed Kubernetes chosen as the orchestration layer. Azure Kubernetes Service provides the control plane, reducing operational overhead while retaining full container scheduling flexibility.
  • ADR-003 โ€” Apache Kafka for Events
    Kafka is the event bus for all asynchronous inter-service communication. Supports replay, fan-out, and time-decoupled consumption patterns critical for order and inventory flows.
  • ADR-004 โ€” Database-Per-Service Pattern
    Each microservice owns its own PostgreSQL schema or MongoDB collection. Shared databases are prohibited. Maintains loose coupling and allows independent schema evolution.
  • ADR-005 โ€” Kong


    API Gateway

    Kong provides the single ingress point for all external API traffic. Authentication, rate limiting, request transformation, and routing policies are centralised here.

  • ADR-006 โ€” React + Next.js PWA
    The storefront is a Progressive Web App built with Next.js (server-side rendering for SEO) and React. Targets near-native mobile performance with a single codebase.
  • ADR-007 โ€” Multi-PSP (Stripe + Adyen)
    Two payment service providers provide redundancy and international coverage. Failover logic routes payments automatically when one PSP is degraded.
  • ADR-008 โ€” Observability Platform
    Prometheus + Grafana for metrics, Jaeger for distributed tracing, and Azure Log Analytics for log aggregation. Every service emits all three telemetry types.
  • ADR-009 โ€” GitOps with ArgoCD
    Deployment state is declared in Git. ArgoCD reconciles the cluster state to match. No direct kubectl apply in production โ€” all changes go through pull request.
  • ADR-010 โ€” Trunk-Based Development
    All engineers commit to a single main branch with short-lived feature branches (โ‰ค2 days). Enables the 5ร— daily deployment cadence targeted in strategy.
  • ADR-011 โ€” LaunchDarkly


    Feature Flags

    Feature flags decouple deployment from release. Dark launches, canary rollouts, and A/B tests are managed without code deploys.

  • ADR-012 โ€” Zero Trust Security
    Istio service mesh enforces mTLS between all services. No implicit trust based on network position. Identity-based access control applies inside the cluster.
  • ADR-013 โ€” Elasticsearch Search
    Product search and discovery are powered by Elasticsearch, supporting full-text search, faceted filtering, and relevance tuning independent of the product database.
  • ADR-014 โ€” Terraform IaC
    All Azure resources are defined in Terraform modules. Infrastructure changes go through CI/CD with plan review before apply. Drift detection is automated.
  • ADR-015

    Testing Strategy

    70% unit tests, 20% integration tests, 10% end-to-end tests. Contract tests (Pact) cover service boundaries. Performance tests run nightly in a staging environment.

Chapter II: Strategy & Motivation

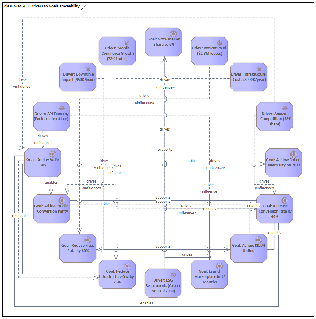
Eight business forces drive ten strategic goals. This chapter traces the motivation from external pressures down to specific, measurable outcomes the architecture must deliver.

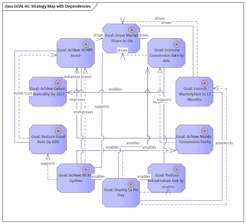
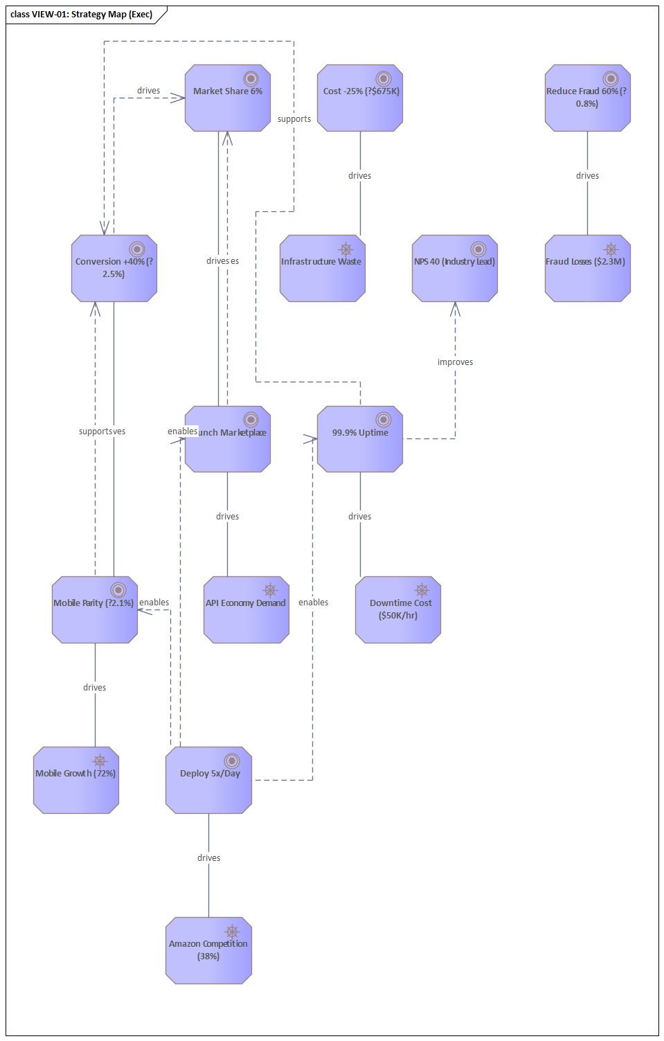
2.1 Executive Strategy Map

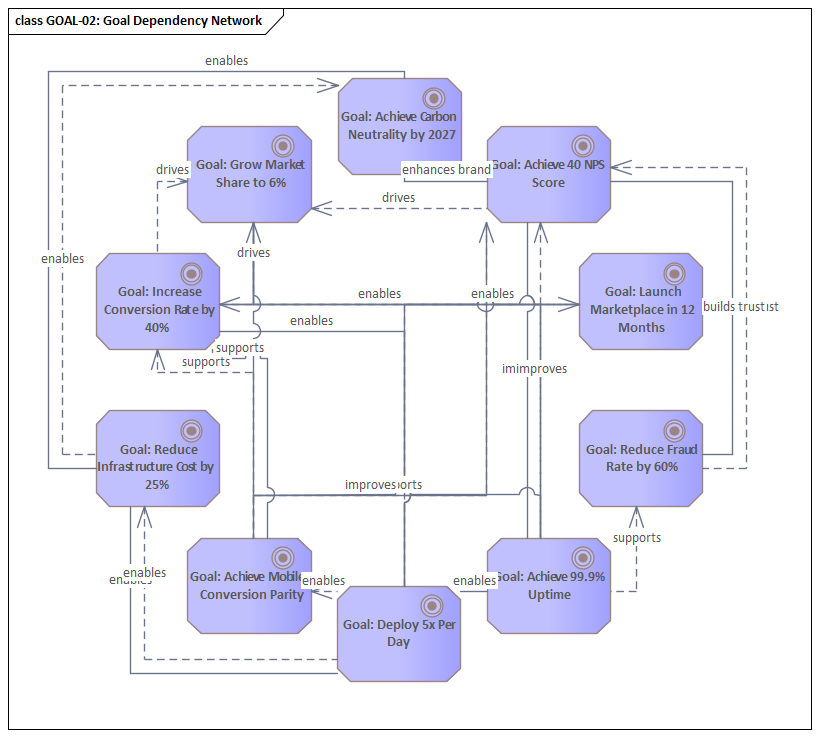
The strategy map below is the single most important view for executive stakeholders. It shows how business drivers cascade into strategic goals and how infrastructure choices support them. Every node is a commitment with a measurable target.

VIEW-01 Strategy Map (Executive) +6% Market Share Target โˆ’25% Infrastructure Cost ($675K) +40% Conversion Rate (to 2.5%) NPS 40 Industry-Leading Score 99.9% Platform Uptime โˆ’60% Fraud Reduction (to 0.8%) 5ร—/day Deployment Frequency $50K/hr Downtime Cost (avoided) Key insight: Amazon competition (38% share) and mobile growth (72% of sessions) are the primary external pressures. The architecture must deliver mobile parity and a marketplace feature to compete, while simultaneously reducing infrastructure waste to fund the investment.

2.2 Business Drivers

Eight business forces shape every architectural decision. These are not abstract aspirations โ€” they are the real conditions the business operates in and must respond to.

Business Drivers & Relationships

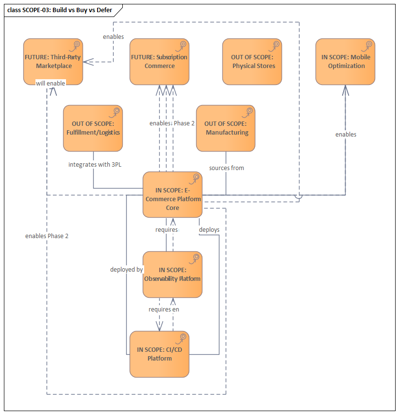
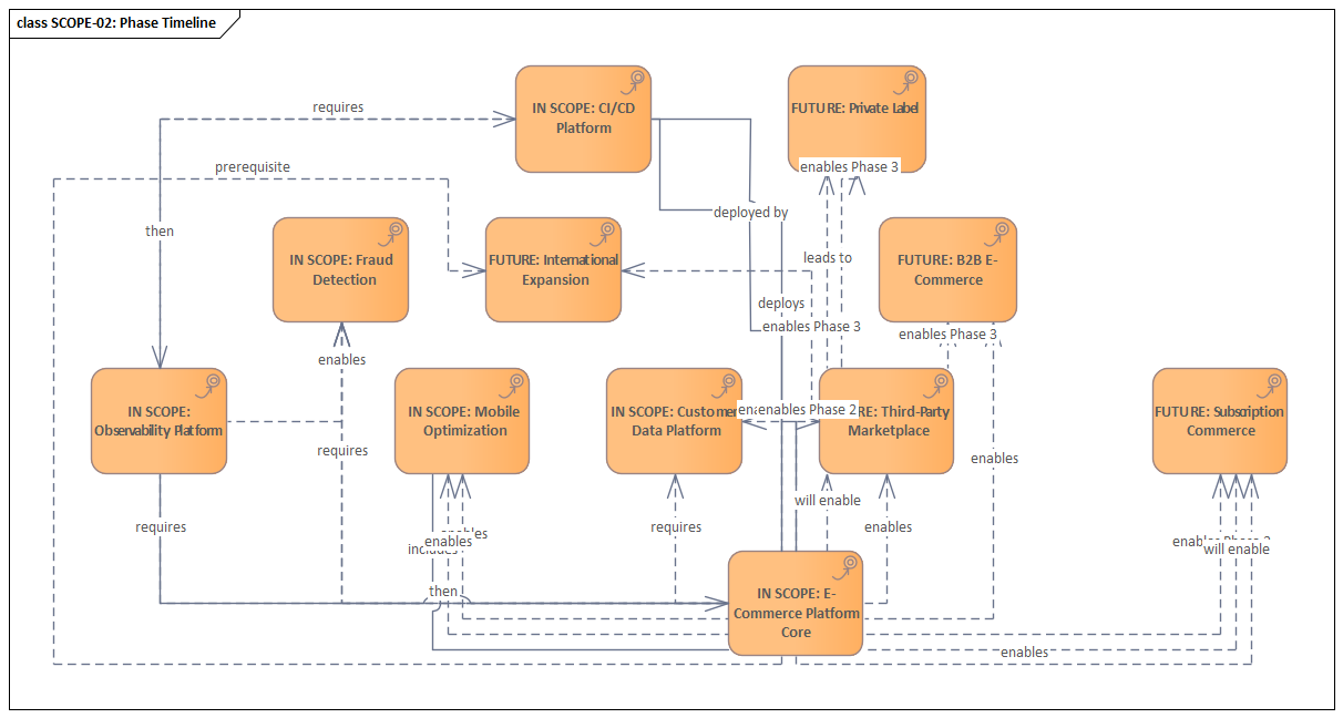
2.3 Scope & Phase Timeline

The initiative is phased to deliver value incrementally. The scope diagram separates what is being built, bought, or deferred. The phase timeline maps deliverables to quarters.

SCOPE-01 Scope Overview
Sparx EA diagram: 02 Strategy Motivation 02 01 Drivers 8 Business Forces 02 02 Strategic Goals Goal 01
02 Strategy Motivation 02 01 Drivers 8 Business Forces 02 02 Strategic Goals Goal 01
Sparx EA diagram: 02 Strategy Motivation 02 01 Drivers 8 Business Forces 02 02 Strategic Goals Goal 02 Goal
02 Strategy Motivation 02 01 Drivers 8 Business Forces 02 02 Strategic Goals Goal 02 Goal
Sparx EA diagram: 02 Strategy Motivation 02 01 Drivers 8 Business Forces 02 02 Strategic Goals Goal 03
02 Strategy Motivation 02 01 Drivers 8 Business Forces 02 02 Strategic Goals Goal 03
Sparx EA diagram: 02 Strategy Motivation 02 01 Drivers 8 Business Forces Business Drivers Relationships
02 Strategy Motivation 02 01 Drivers 8 Business Forces Business Drivers Relationships
Sparx EA diagram: 02 Strategy Motivation 02 02 Strategic Goals 10 Objectives Strategy Map Drivers To Goals
02 Strategy Motivation 02 02 Strategic Goals 10 Objectives Strategy Map Drivers To Goals
Sparx EA diagram: 02 Strategy Motivation 02 03 Scope Boundaries Scope 01 Scope Overview
02 Strategy Motivation 02 03 Scope Boundaries Scope 01 Scope Overview
Sparx EA diagram: 02 Strategy Motivation 02 03 Scope Boundaries Scope 02 Phase Timeline
02 Strategy Motivation 02 03 Scope Boundaries Scope 02 Phase Timeline
Sparx EA diagram: 02 Strategy Motivation 02 03 Scope Boundaries Scope 03 Build Vs Buy Vs Defer
02 Strategy Motivation 02 03 Scope Boundaries Scope 03 Build Vs Buy Vs Defer
Sparx EA diagram: 04 Business Architecture 04 01 Capability Map 15 Real Capabilities L1 Capability Map With
04 Business Architecture 04 01 Capability Map 15 Real Capabilities L1 Capability Map With
Sparx EA diagram: 04 Business Architecture 04 03 Business Processes 8 Core Processes Core Business Process
04 Business Architecture 04 03 Business Processes 8 Core Processes Core Business Process
Sparx EA diagram: 04 Business Architecture 04 04 Business Roles 12 Roles Raci Matrix Roles To Capabilities
04 Business Architecture 04 04 Business Roles 12 Roles Raci Matrix Roles To Capabilities

Chapter III: Requirements

Thirty functional requirements, fifteen non-functional requirements, and eight hard constraints define what the system must do, how well it must do it, and what it must never violate.

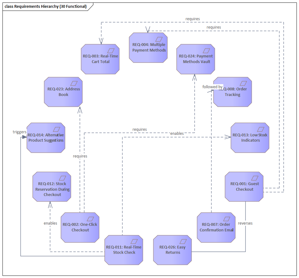
3.1 Functional Requirements Hierarchy

The requirements are not isolated statements โ€” they form a dependency graph. The diagram shows how checkout-related requirements cascade into inventory, payment, and notification requirements.

Requirements Hierarchy (30 Functional)

Key requirements from the model include:

ID Requirement Category
REQ-001Guest Checkout โ€” purchase without registrationCheckout
REQ-002One-Click Checkout for returning customersCheckout
REQ-003Real-Time Cart Total with dynamic pricingCheckout
REQ-004Multiple Payment Methods (card, wallet, BNPL)Payment
REQ-007Order Confirmation Email within 30 secondsOrders
REQ-008Real-Time Order Tracking with carrier integrationOrders
REQ-011Real-Time Stock Check during browse and checkoutInventory
REQ-012Stock Reservation During Checkout (10-minute hold)Inventory
REQ-013Low Stock Indicators on product pagesInventory
REQ-014Alternative Product Suggestions when out-of-stockDiscovery
REQ-023Address Book with multiple saved addressesProfile
REQ-024Payment Methods Vault (PCI-DSS compliant)Payment
REQ-026Easy Returns โ€” self-service return initiationReturns

3.2 Non-Functional Requirements

The NFR framework establishes quality thresholds across performance, security, reliability, and maintainability. These are enforced in CI/CD gates โ€” a service that violates them cannot be promoted to production.

NFR Framework with Dependencies

Critical NFRs include: p99 API latency <200ms, checkout page load <3s on 3G, 99.9% monthly uptime SLA, PCI-DSS Level 1 compliance, WCAG 2.1 AA accessibility, and MTTR <15 minutes for Sev-1 incidents.
Sparx EA diagram: 03 Requirements 03 01 Business Requirements 30 Real 04 01 Capability Map 15 Real Capa L1
03 Requirements 03 01 Business Requirements 30 Real 04 01 Capability Map 15 Real Capa L1
Sparx EA diagram: 03 Requirements 03 01 Business Requirements 30 Real 04 03 Business Processes 8 Core P
03 Requirements 03 01 Business Requirements 30 Real 04 03 Business Processes 8 Core P
Sparx EA diagram: 03 Requirements 03 01 Business Requirements 30 Real 04 04 Business Roles 12 Roles Raci
03 Requirements 03 01 Business Requirements 30 Real 04 04 Business Roles 12 Roles Raci
Sparx EA diagram: 03 Requirements 03 01 Business Requirements 30 Real Requirements Hierarchy 30 Functional
03 Requirements 03 01 Business Requirements 30 Real Requirements Hierarchy 30 Functional
Sparx EA diagram: 03 Requirements 03 02 Non Functional Requirements 15 Real Nfrs Nfr Framework With
03 Requirements 03 02 Non Functional Requirements 15 Real Nfrs Nfr Framework With
Sparx EA diagram: 03 Requirements 03 03 Constraints 8 Hard Constraints Constraint Model
03 Requirements 03 03 Constraints 8 Hard Constraints Constraint Model

Chapter IV: Business Architecture

Fifteen business capabilities, eight core processes, and twelve business roles define what the organisation does โ€” independent of the technology that supports it.

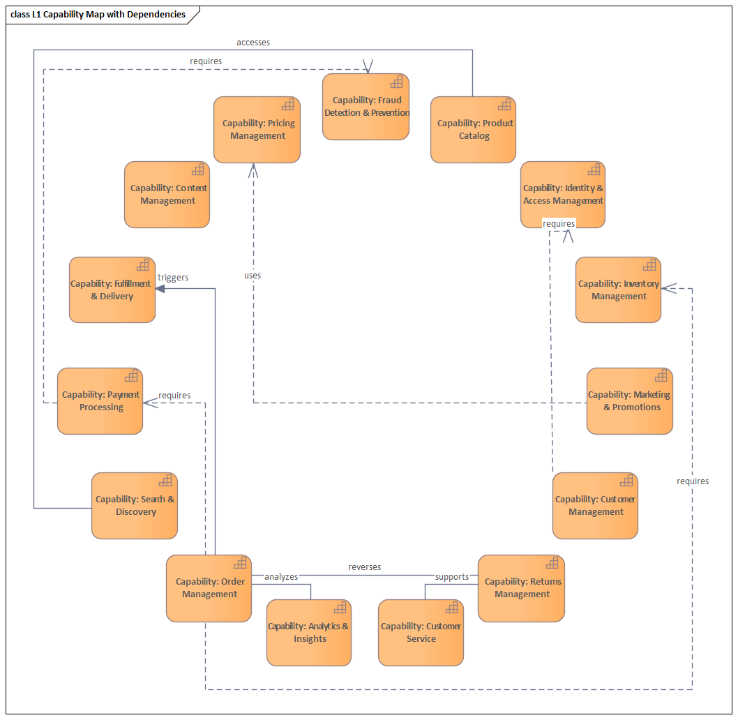
4.1 Capability Map

The L1 Capability Map defines what the business does at the highest level. Capabilities are business outcomes, not IT systems. Order Management sits at the heart, triggering Fulfillment and requiring both Inventory Management and Payment Processing to function.

L1 Capability Map with Dependencies

Core Transactional Capabilities

  • Order Management (central hub)
  • Payment Processing
  • Inventory Management
  • Fulfillment & Delivery
  • Returns Management
  • Fraud Detection & Prevention

Growth & Insight Capabilities

  • Product Catalog
  • Search & Discovery
  • Marketing & Promotions
  • Pricing Management
  • Analytics & Insights
  • Customer Management
  • Identity & Access Management
  • Loyalty (via Returns)
  • Customer Service

4.2 Core Business Processes

Core Business Process Flows

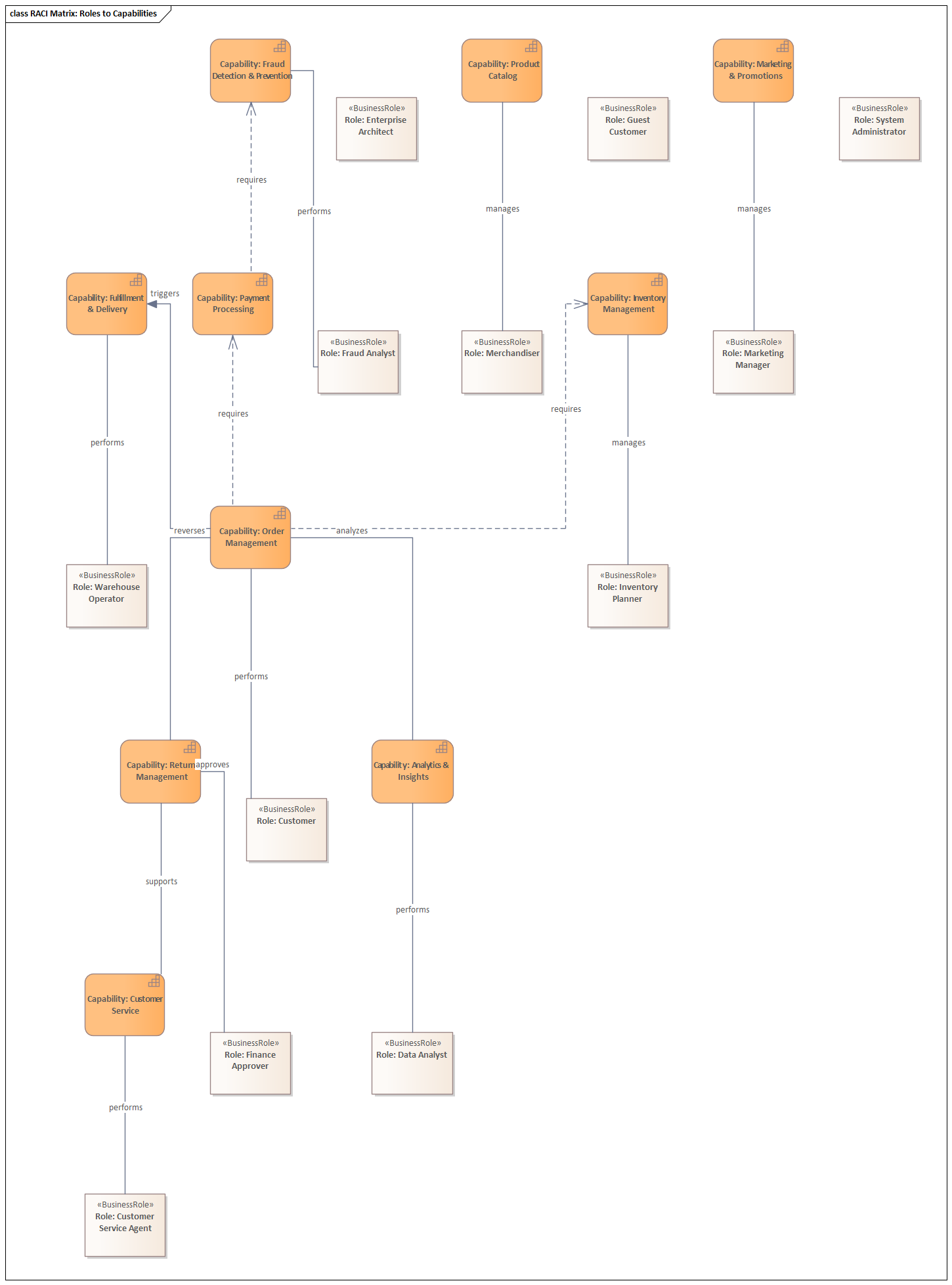
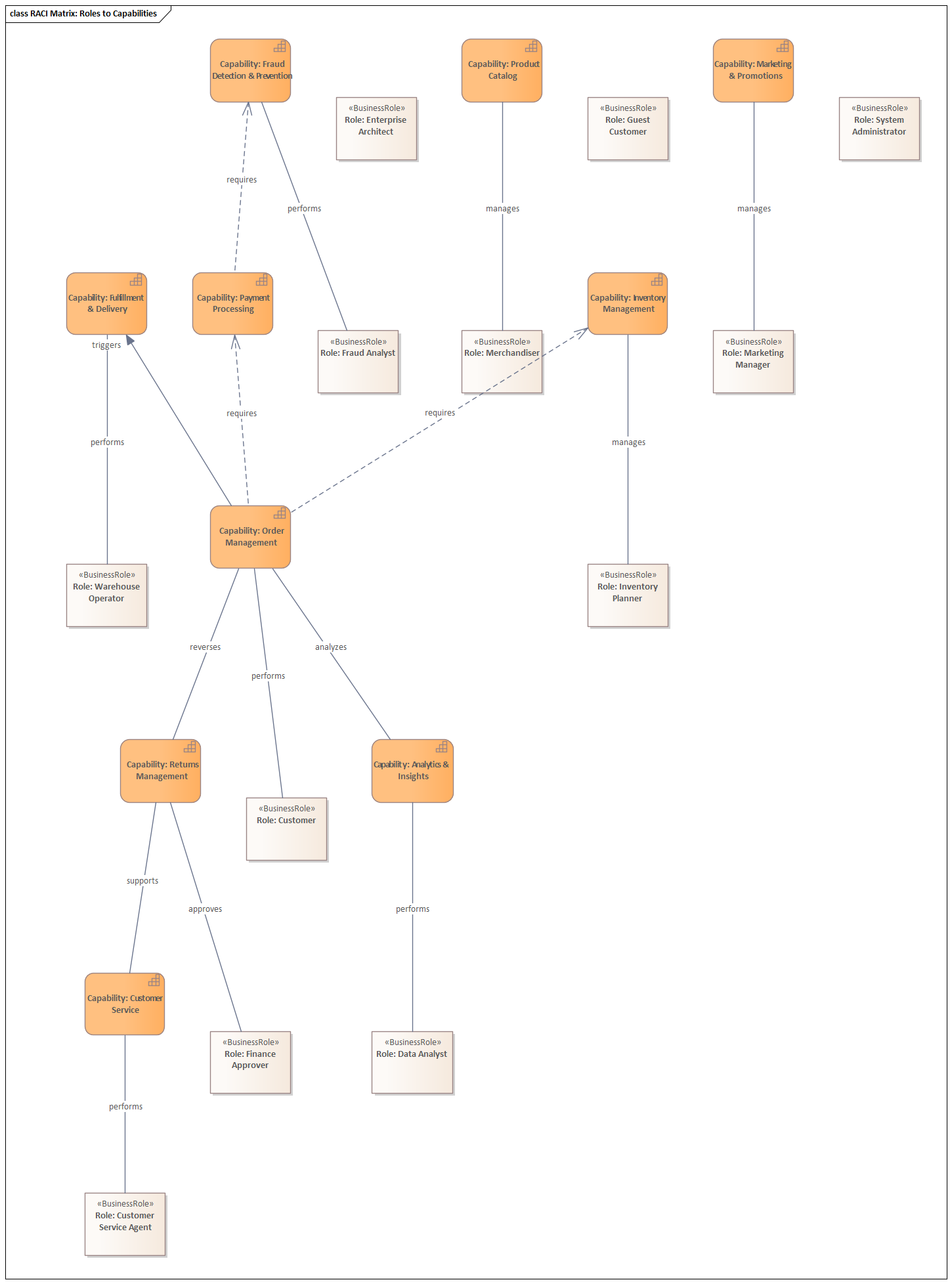
4.3 Roles & RACI

RACI Matrix โ€” Roles to Capabilities

Chapter V: Application Architecture

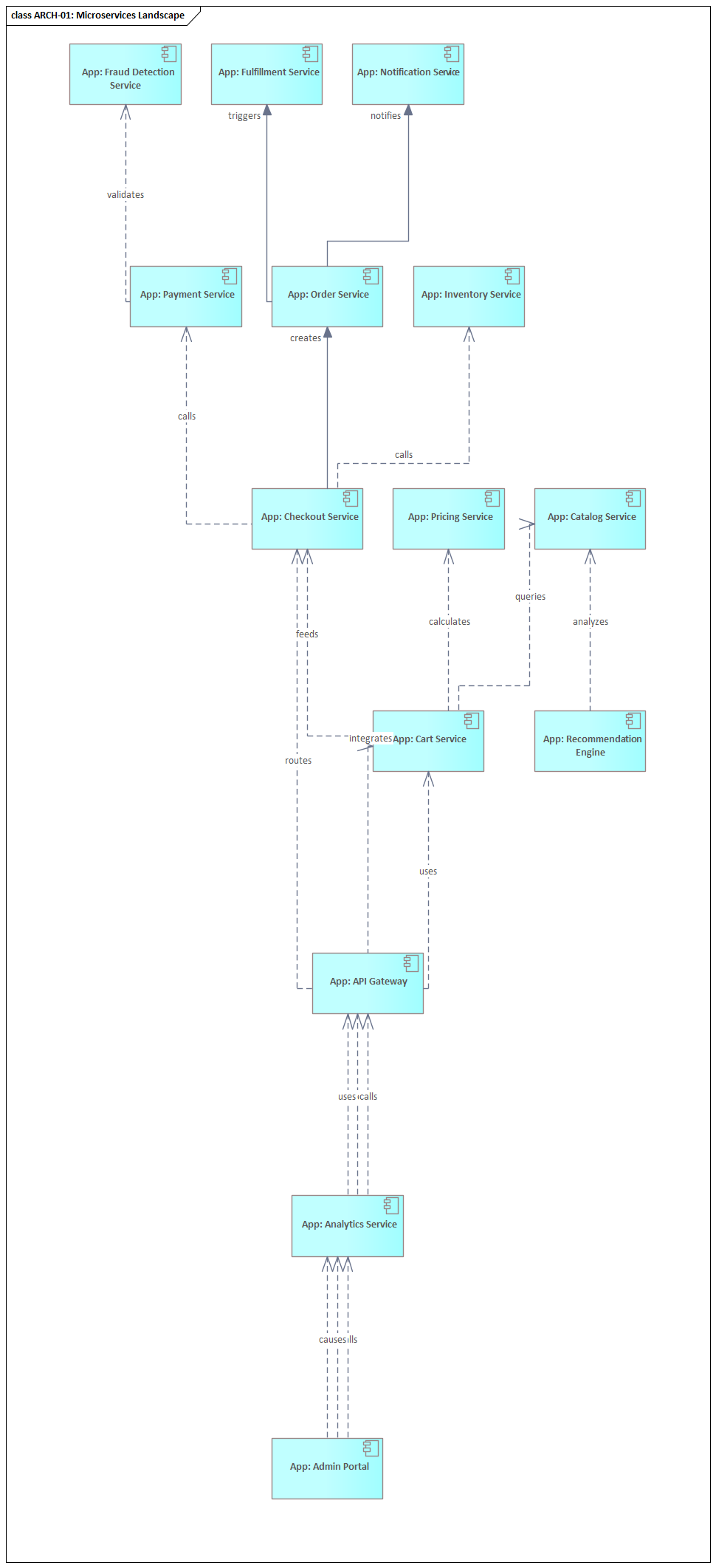
Twenty-five microservices, a GraphQL gateway, a PWA storefront, and a native mobile app form the application layer. This chapter documents the landscape, the integration topology, and the component-level technology choices.

5.1 Microservices Landscape

The platform is decomposed into 25 independently deployable microservices, each aligned to a bounded domain context. The Web Storefront (PWA) routes through the API Gateway, which fans out to domain services. The GraphQL Gateway provides a unified query surface for complex data fetching.

Microservices Landscape & Integration Map

ServiceDomainRole
Web Storefront (PWA)FrontendNext.js progressive web app โ€” primary customer interface
Mobile App (Native)FrontendiOS/Android native application
API GatewayPlatformKong โ€” single ingress, auth, rate limiting, routing
GraphQL GatewayPlatformFederated schema across catalogue, cart, orders
User ServiceIdentityAuthentication, profile, address book
Catalog ServiceCommerceProduct data, attributes, categories
Search ServiceCommerceElasticsearch-backed full-text + faceted search
Recommendation EngineCommercePython ML service for personalised suggestions
Cart ServiceCommerceSession-scoped cart with Redis persistence
Pricing ServiceCommerceDynamic pricing, promotions engine integration
Checkout ServiceCommerceOrchestrates cart โ†’ payment โ†’ order creation
Payment ServiceFinanceStripe + Adyen integration, PCI-DSS scope boundary
Tax ServiceFinanceJurisdiction-aware tax calculation
Order ServiceFulfilmentOrder lifecycle management, event source
Inventory ServiceFulfilmentStock levels, reservations, low-stock alerts
Fulfillment ServiceFulfilmentWarehouse + carrier integration
Shipping ServiceFulfilmentCarrier rate shopping, label generation
Returns ServiceFulfilmentRMA processing, refund initiation
Notification ServiceEngagementEmail, SMS, push โ€” triggered by order events
Promotion ServiceEngagementDiscount codes, campaign rules
Loyalty ServiceEngagementPoints accrual and redemption
Review ServiceEngagementProduct ratings and reviews
Fraud Detection ServiceRiskReal-time transaction scoring, rule engine
Analytics ServiceIntelligenceBehavioural events, funnel analysis, reporting
Admin PortalInternalBack-office for operations, catalogue management

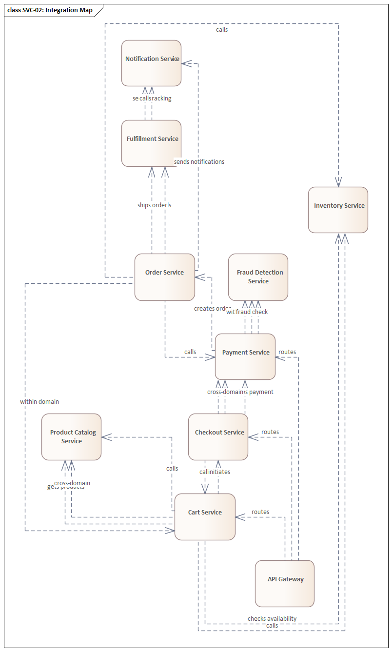
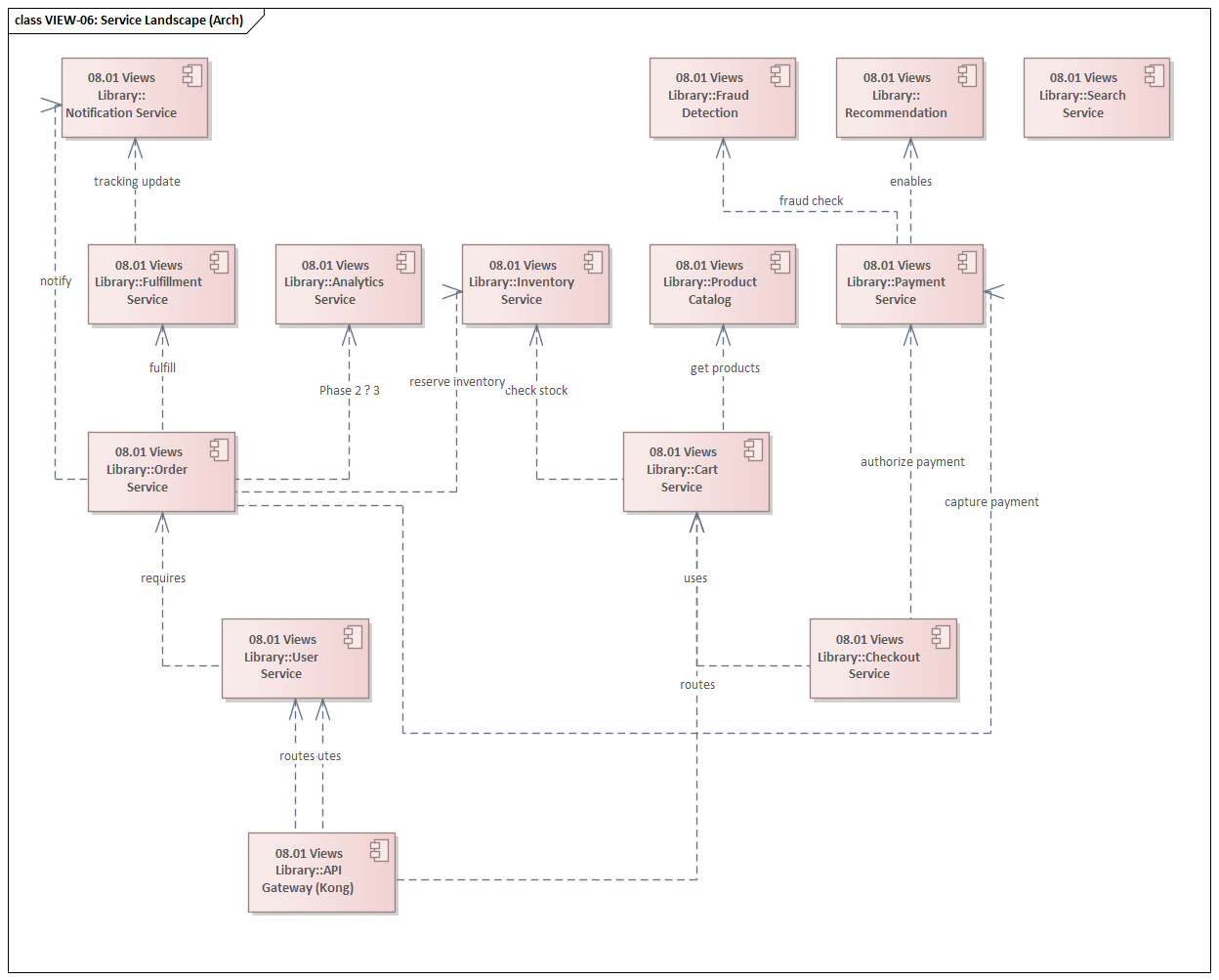
5.2 Service Landscape & Domain Boundaries

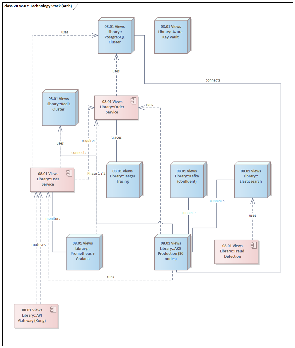
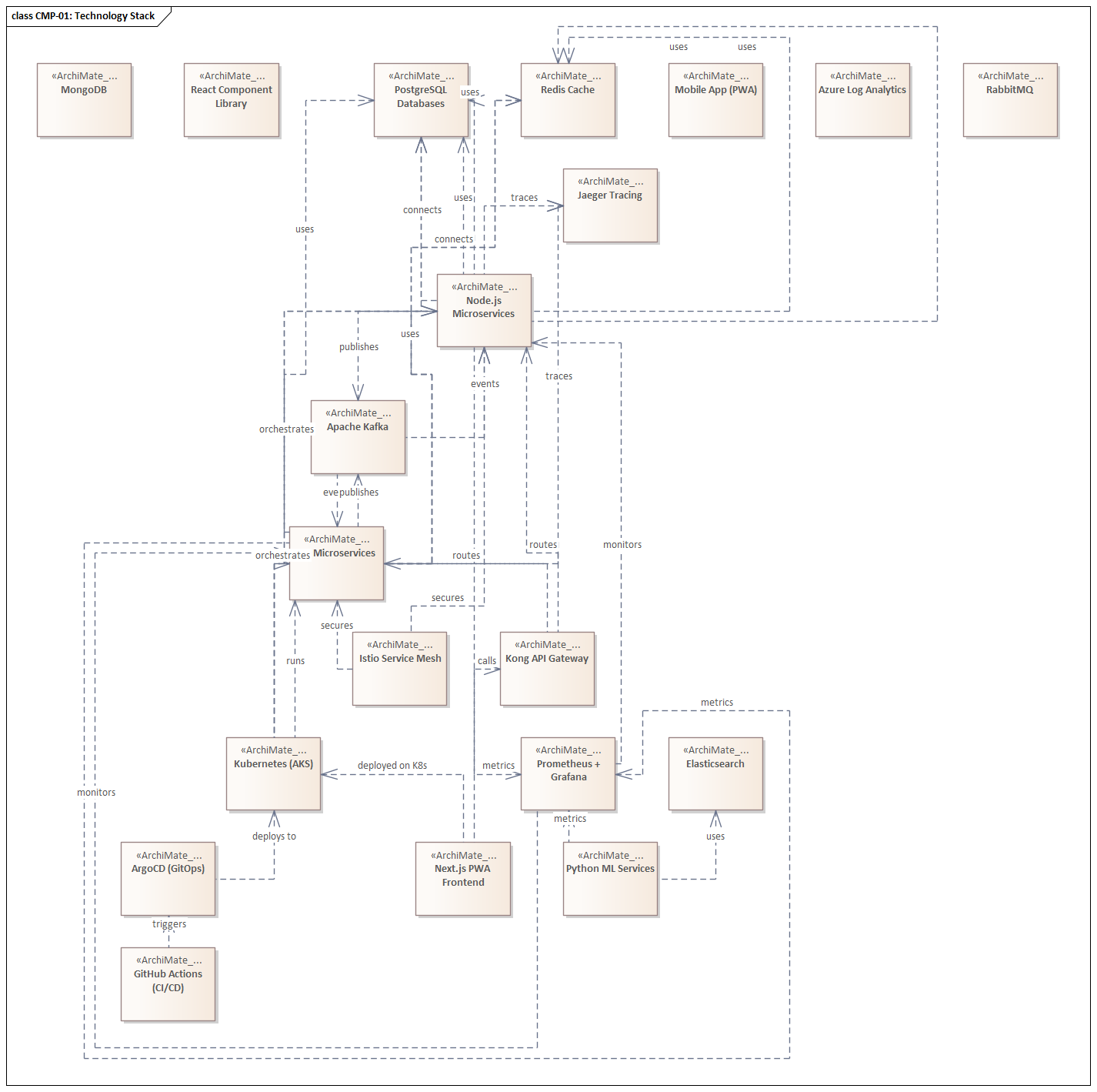
SVC-01 Service Landscape Core stack at a glance: Next.js PWA ยท Node.js microservices ยท Python ML ยท Apache Kafka ยท PostgreSQL ยท MongoDB ยท Redis ยท Elasticsearch ยท Kubernetes (AKS) ยท Istio ยท Kong ยท Prometheus/Grafana ยท Jaeger ยท ArgoCD ยท GitHub Actions ยท Terraform

5.4 Logical Data Model

Logical Data Model (ERD)

Chapter VI: Technology Architecture

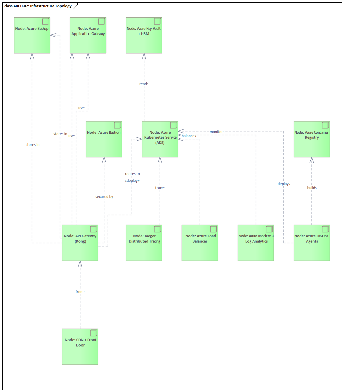
Twenty infrastructure nodes on Microsoft Azure form the deployment substrate. This chapter documents the network topology, the security boundaries, and the observability stack.

6.1 Infrastructure Architecture & Network Topology

Infrastructure Architecture & Network Topology

NodeServicePurpose
CDN + Front DoorAzureGlobal edge, TLS termination, WAF, geo-routing
Application GatewayAzureL7 load balancing, SSL offload, health probes
API GatewayKongAPI management, plugins, consumer authentication
AKS ClusterAzure KubernetesContainer orchestration for all microservices
Load BalancerAzureInternal L4 load balancing for AKS node pools
PostgreSQL ClusterAzure DatabaseRelational data for transactional services
Redis Cache ClusterAzure CacheSession data, cart state, rate limiting counters
Kafka Event BusAzure Event HubsAsync event streaming between services
ElasticSearch ClusterAzureProduct search and log aggregation
Azure Blob StorageAzureProduct images, static assets, backups
Azure Key Vault + HSMAzureSecrets management, certificate storage
Container RegistryAzure ACRPrivate Docker image registry
DevOps AgentsAzure DevOpsCI/CD pipeline execution agents
Prometheus + GrafanaSelf-managedMetrics collection and dashboards
Jaeger TracingSelf-managedDistributed request tracing
Azure MonitorAzurePlatform metrics, alerts, Log Analytics workspace
Azure BackupAzureDatabase and blob backup with geo-redundancy
Azure DNSAzurePublic DNS management
Azure Private LinkAzurePrivate connectivity to PaaS services
Azure BastionAzureSecure RDP/SSH access to VMs without public IPs
Sparx EA diagram: 06 Technology Architecture 06 01 Technology Nodes 20 Real Infrastructure Infrastructure
06 Technology Architecture 06 01 Technology Nodes 20 Real Infrastructure Infrastructure

Chapter VII: Traceability Patterns

The complete value chain connects every business driver to the infrastructure node that ultimately delivers it. Six traceability diagrams form a continuous thread from strategy to silicon.

7.1 Complete Value Chain

The value chain is the most powerful governance tool in the architecture. It proves that every infrastructure investment is traceable to a strategic goal, and that every strategic goal has at least one concrete technical delivery.

TRACE-01 Complete Value Chain

7.2โ€“7.6 Traceability Chain

TRACE-03 Goals โ†’ Requirements
Sparx EA diagram: 07 Traceability Patterns 07 01 Complete Value Chain Trace 01 Complete Value Chain
07 Traceability Patterns 07 01 Complete Value Chain Trace 01 Complete Value Chain
Sparx EA diagram: 07 Traceability Patterns 07 02 Driver To Goal Traces Trace 02 Drivers Goals
07 Traceability Patterns 07 02 Driver To Goal Traces Trace 02 Drivers Goals
Sparx EA diagram: 07 Traceability Patterns 07 03 Goal To Requirement Traces Trace 03 Goals Requirements
07 Traceability Patterns 07 03 Goal To Requirement Traces Trace 03 Goals Requirements
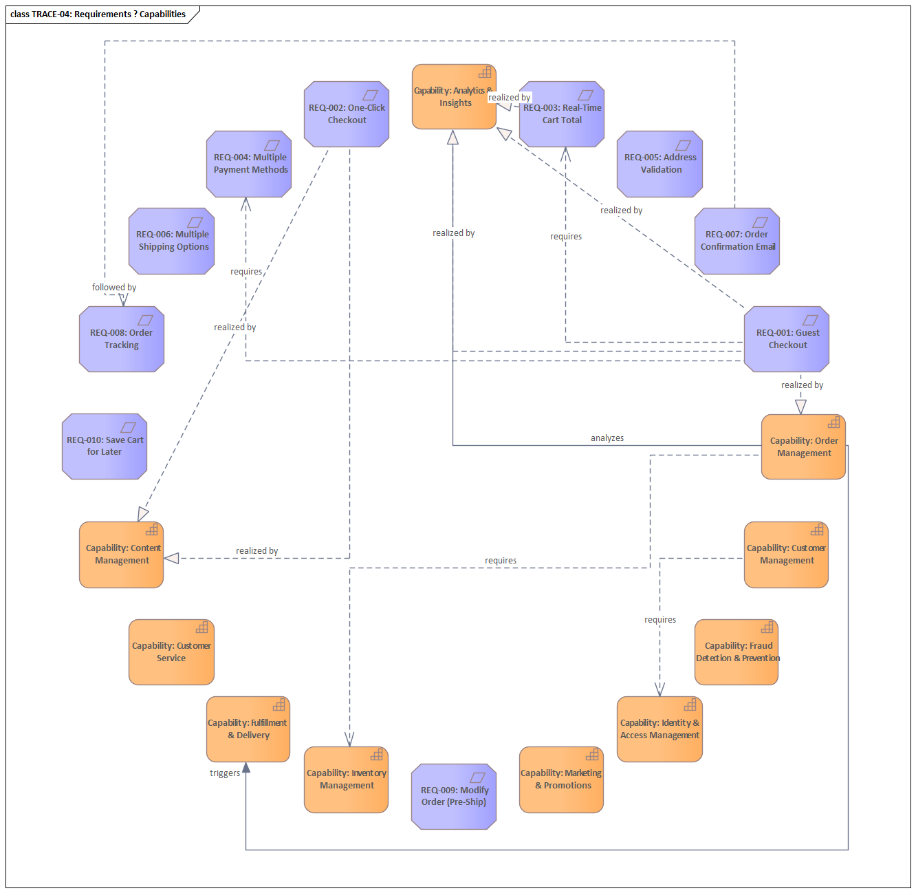
Sparx EA diagram: 07 Traceability Patterns 07 04 Requirement To Capability Traces Trace 04 Requirements
07 Traceability Patterns 07 04 Requirement To Capability Traces Trace 04 Requirements
Sparx EA diagram: 07 Traceability Patterns 07 05 Capability To Application Traces Trace 05 Capabilities
07 Traceability Patterns 07 05 Capability To Application Traces Trace 05 Capabilities
Sparx EA diagram: 07 Traceability Patterns 07 06 Application To Infrastructure Traces Trace 06 Applications
07 Traceability Patterns 07 06 Application To Infrastructure Traces Trace 06 Applications

Chapter VIII: View Library

Curated views for three audiences: executives who need strategic clarity, architects who need design detail, and operations teams who need runtime topology.

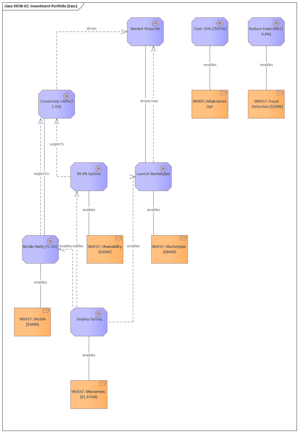
8.1 Executive Dashboard

VIEW-02 Investment Portfolio (Exec)

ARCH-04 Requirements โ†’ Capabilities

VIEW-07 Technology Stack (Arch) End of Document

Closing Remarks

This architecture represents a modern, cloud-native, event-driven ECommerce platform designed to compete at scale. Its ten architecture principles, fifteen ADRs, and complete traceability chain from business driver to infrastructure node form a cohesive and auditable design that can guide teams through multi-year delivery. enterprise cloud architecture patterns

The model was captured in Sparx Enterprise Architect and follows ArchiMate 3.1 notation throughout. All diagrams and content contained in this document are derived directly from that model. enterprise architecture guide

Next steps: Use the ADR list as a starting checklist for architecture review board sign-off. Use the traceability diagrams (Chapter VII) to validate that proposed changes to any layer ripple correctly through the chain. Use the Executive Dashboard views (Chapter VIII) for programme governance reporting.
Sparx EA diagram: 08 View Library 08 02 Architect Views Arch 01 Microservices Landscape
08 View Library 08 02 Architect Views Arch 01 Microservices Landscape
Sparx EA diagram: 08 View Library 08 02 Architect Views Arch 02 Infrastructure Topology
08 View Library 08 02 Architect Views Arch 02 Infrastructure Topology
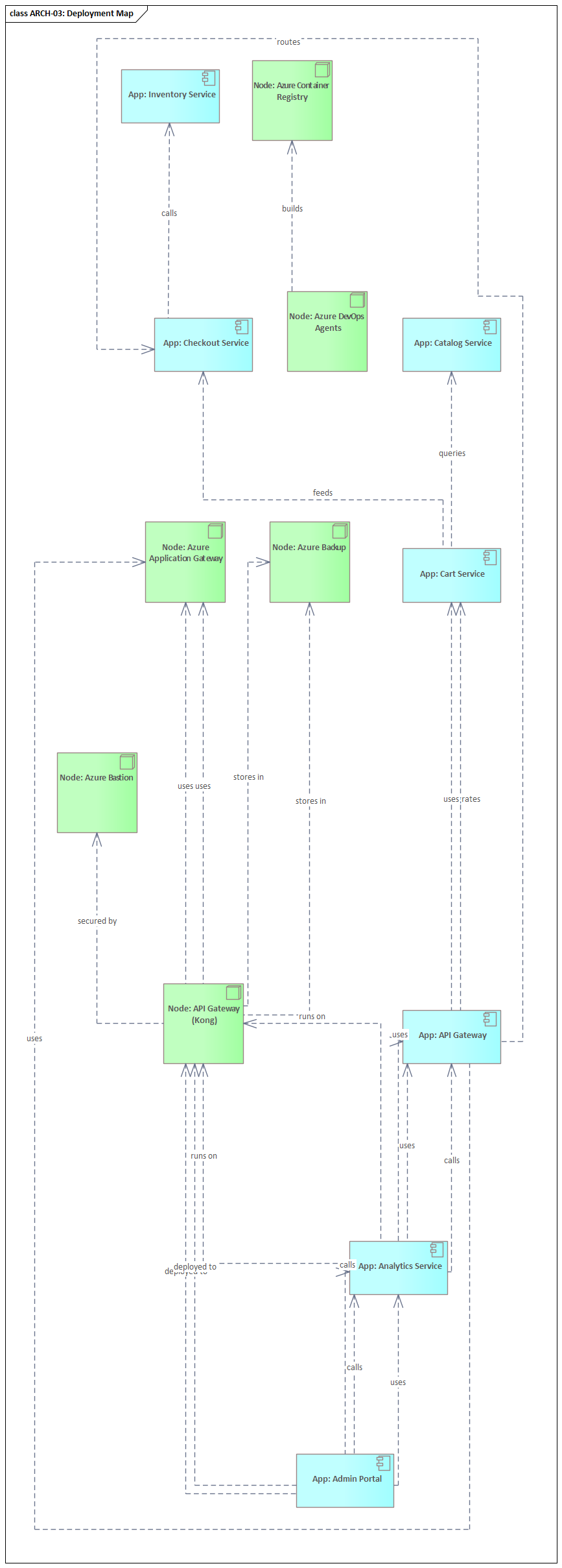
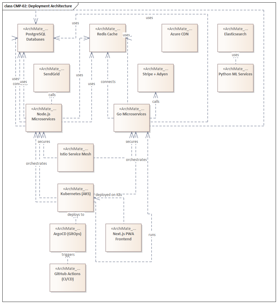
Sparx EA diagram: 08 View Library 08 02 Architect Views Arch 03 Deployment Map
08 View Library 08 02 Architect Views Arch 03 Deployment Map
Sparx EA diagram: 08 View Library 08 02 Architect Views Arch 04 Requirements Capabilities
08 View Library 08 02 Architect Views Arch 04 Requirements Capabilities
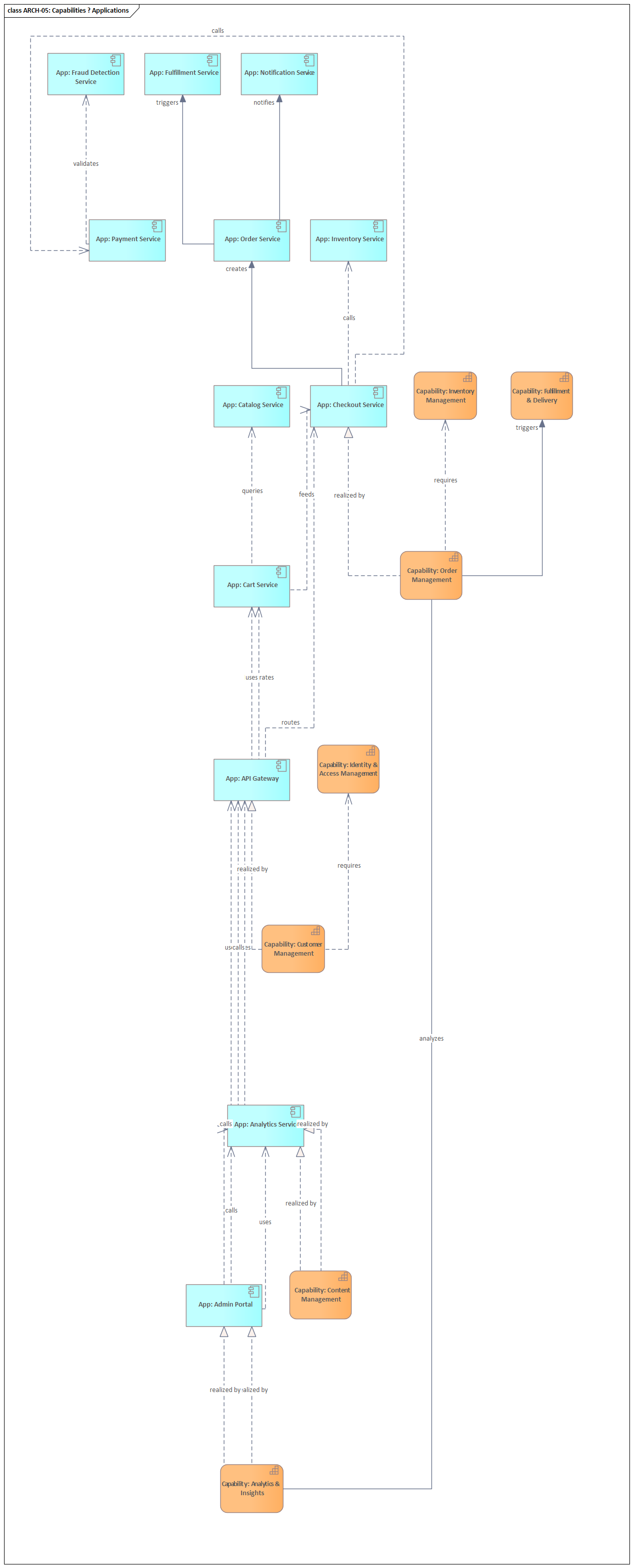
Sparx EA diagram: 08 View Library 08 02 Architect Views Arch 05 Capabilities Applications
08 View Library 08 02 Architect Views Arch 05 Capabilities Applications
Sparx EA diagram: 08 View Library Architect Views View 06 Service Landscape Arch
08 View Library Architect Views View 06 Service Landscape Arch
Sparx EA diagram: 08 View Library Architect Views View 07 Technology Stack Arch
08 View Library Architect Views View 07 Technology Stack Arch
Sparx EA diagram: 08 View Library Executive Dashboard View 01 Strategy Map Exec
08 View Library Executive Dashboard View 01 Strategy Map Exec
Sparx EA diagram: 08 View Library Executive Dashboard View 02 Investment Portfolio Exec
08 View Library Executive Dashboard View 02 Investment Portfolio Exec
Sparx EA diagram: 08 View Library Executive Dashboard View 03 Compliance Status Exec
08 View Library Executive Dashboard View 03 Compliance Status Exec
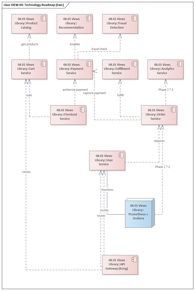
Sparx EA diagram: 08 View Library Executive Dashboard View 04 Technology Roadmap Exec
08 View Library Executive Dashboard View 04 Technology Roadmap Exec
Sparx EA diagram: 08 View Library Executive Dashboard View 05 Risk Heat Map Exec
08 View Library Executive Dashboard View 05 Risk Heat Map Exec
Sparx EA diagram: 08 View Library Operations Views View 11 Infrastructure Topology Ops
08 View Library Operations Views View 11 Infrastructure Topology Ops

Key Takeaways for Enterprise Architects

This ECommerce Architecture Blueprint demonstrates several best practices for modeling in Sparx Enterprise Architect: Sparx EA training

If you are looking to build a similar architecture repository for your organization, whether for eCommerce, financial services, healthcare, or government, the patterns demonstrated here apply universally. The combination of Sparx Enterprise Architect and ArchiMate provides the modeling depth and traceability that modern enterprise architecture demands. ArchiMate best practices

Frequently Asked Questions

What is Sparx Enterprise Architect used for?

Sparx Enterprise Architect (Sparx EA) is a comprehensive UML, ArchiMate, BPMN, and SysML modeling tool used for enterprise architecture, software design, requirements management, and system modeling. It supports the full architecture lifecycle from strategy through implementation.

How does Sparx EA support ArchiMate modeling?

Sparx EA natively supports ArchiMate 3.x notation through built-in MDG Technology. Architects can model all three ArchiMate layers, create viewpoints, add tagged values, trace relationships across elements, and publish HTML reports โ€” making it one of the most popular tools for enterprise ArchiMate modeling.

What are the benefits of a centralised Sparx EA repository?

A centralised SQL Server or PostgreSQL repository enables concurrent multi-user access, package-level security, version baselines, and governance controls. It transforms Sparx EA from an individual diagramming tool into an organisation-wide architecture knowledge base.