Architecture Traceability from Strategy to Implementation

⏱ 23 min read

Architecture Traceability from Strategy to Implementation in Sparx EA Sparx EA training

Full Traceability Chain
Full Traceability Chain

Learn how to establish architecture traceability from business strategy to solution implementation in Sparx EA. Explore requirements, capabilities, applications, technologies, and governance best practices. Sparx EA best practices

Sparx EA, architecture traceability, enterprise architecture, strategy to implementation, business architecture, solution architecture, requirements traceability, capability mapping, application architecture, technology architecture, EA governance, traceability matrix, ArchiMate, UML, implementation planning

Introduction

In most enterprises, the difficult part of architecture is not writing strategy or producing solution designs in isolation. It is maintaining a defensible line of sight from intent to execution. Strategy decks, capability maps, target-state models, solution designs, and delivery plans are often all present, yet they evolve in parallel rather than as parts of a single architecture story. The result is predictable: initiatives proceed with weak justification, standards are applied inconsistently, and leadership struggles to tell whether investment is moving the organization toward its stated priorities.

Traceability closes that gap by making relationships across layers of change explicit. In practical terms, it means being able to move from a strategic objective to the capabilities it affects, the value streams and processes it changes, the applications and technologies involved, the requirements and design elements that shape the solution, and the work packages or releases that deliver it. In that sense, traceability is not simply a documentation technique. It is a governance mechanism, an impact-analysis tool, and a way to support investment and delivery decisions.

Sparx Enterprise Architect is well suited to this role because it allows strategic, business, application, data, technology, requirement, solution, and implementation artifacts to sit in the same repository. Instead of relying on disconnected diagrams and slideware, architects can build a structured body of knowledge. When relationships are modeled consistently, the repository becomes a practical source of answers to questions such as:

  • Which strategic goals does this initiative support?
  • Which business capabilities depend on this platform?
  • What applications are affected by a policy or process change?
  • Which implementation items realize an approved architecture decision?

The value is highest when traceability serves operational needs rather than modeling ambition. Portfolio teams need to align funding with business outcomes. Enterprise and solution architects need to understand the consequences of change before commitments are made. Delivery teams need clarity on why standards, constraints, and requirements exist. Executives, in turn, need evidence that architecture is shaping outcomes rather than generating disconnected artifacts.

This article sets out a practical way to establish traceability from strategy to implementation in Sparx EA. The central idea is simple: define a clear traceability model, capture the right concepts at each layer, and maintain only the relationships that support real decisions. The sections that follow work through that approach from strategy and business architecture, through operational and technical dependencies, to requirements, solution design, implementation, and governance. Taken together, these layers create a reliable chain of evidence linking enterprise intent to delivered change.

Why Traceability Matters

Most organizations do not fail because they lack architecture artifacts. They fail because those artifacts are not connected. Strategy may be sound, principles may be documented, and delivery teams may be highly capable, yet value still drains away when each layer operates with only a partial view of the others. Traceability provides the connective tissue.

At the strategic level, it helps test whether investment is genuinely directed toward stated priorities. Many enterprises approve initiatives because they appear urgent, sensible, or politically necessary, but cannot clearly show which objective, operating model outcome, or capability uplift they support. When goals, objectives, capabilities, initiatives, and solution elements are linked in Sparx EA, those gaps become visible. That improves more than reporting. It gives leadership a firmer basis for prioritizing, reshaping, or stopping work. Sparx EA guide

Traceability also makes architecture governance more concrete. Without explicit links, principles, standards, and target states tend to remain advisory. Teams may acknowledge them, but there is limited evidence that they shaped design or delivery. Once requirements, solution components, and implementation packages are traced back to architectural building blocks and decisions, conformance can be reviewed in context. Consider a decision to standardize event streaming on Kafka for domain integration and to avoid new point-to-point messaging for customer platforms. If solution interfaces, integration requirements, and transition work packages are linked to that decision, governance can focus on evidence rather than interpretation.

Impact analysis is another major benefit. Enterprise change rarely stays within one layer. A regulatory update may affect business processes, data handling rules, application behavior, integration patterns, and infrastructure controls at the same time. Without traceability, architects are forced to reconstruct consequences from scattered documents and personal memory. With a traceable repository, Sparx EA can identify affected capabilities, processes, applications, interfaces, and requirements far more systematically. free Sparx EA maturity assessment

There is a delivery advantage as well. Teams are more likely to engage with architecture when they can see why it matters to implementation. Traceability helps product managers, analysts, and engineers understand why a requirement exists, which constraints are mandatory, and what upstream decisions shaped the design. This matters especially in modernization programs. An IAM initiative, for example, may be justified by strategic objectives around risk reduction and digital experience, traced to capabilities such as Identity and Access Management and Customer Onboarding, and then linked forward to requirements for single sign-on, multifactor authentication, lifecycle provisioning, and privileged access controls.

A similar pattern appears in data programs. A bank may set a strategic objective to improve regulatory reporting accuracy. That objective can be traced to capabilities such as Data Management and Financial Control, then to processes for ledger reconciliation and report submission, onward to the finance data platform, and finally to implementation work packages for data quality rules, lineage capture, and control automation. Without those links, the program may still deliver technology, but the rationale for investment becomes harder to defend.

The key principle is selective precision. Not every relationship needs to be modeled, and excessive linkage creates maintenance effort without increasing insight. The aim is to maintain the relationships that support governance, investment reasoning, and change impact. The rest of this article follows that principle: define a clear model, connect the important layers, and keep the repository focused on decision-relevant traceability.

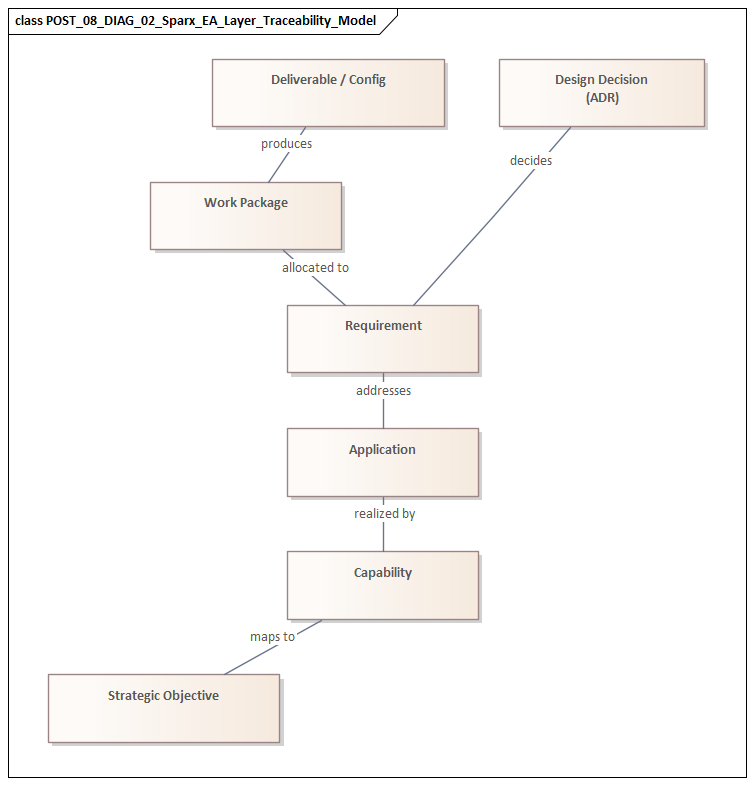
Sparx EA Layer Traceability Model
Sparx EA Layer Traceability Model

Defining the Traceability Model in Sparx EA

Before large-scale modeling begins, the traceability model itself needs to be agreed. If relationships are added ad hoc, the repository quickly becomes inconsistent. Similar concepts are linked in different ways, reports become unreliable, and confidence in the model starts to erode. The objective is not to create as many connectors as possible. It is to establish a coherent meta-model that defines which elements are used, which relationships are allowed, and what those relationships mean.

A sensible starting point is to identify the architectural levels that need to be connected. In most enterprises, these include:

  • Strategy
  • Business architecture
  • Application, data, and technology architecture
  • Requirements and solution design
  • Implementation planning

In Sparx EA, these layers may be represented by elements such as Goals, Objectives, Drivers, Capabilities, Value Streams, Business Processes, Applications, Data Objects, Technology Components, Requirements, Solution Building Blocks, Work Packages, and Initiatives. The exact set should reflect how the organization actually makes decisions, not merely the categories of a generic framework.

Once the element types are defined, the more important task is to specify approved relationship patterns. For example:

  • Goals are realized through Objectives
  • Objectives drive Capability changes
  • Capabilities are enabled by Processes, Applications, and Technology
  • Requirements refine those needs
  • Solution elements realize requirements
  • Work Packages implement solution elements

The real value lies in reducing ambiguity. If one architect uses Association between a Capability and an Application, another uses Dependency, and a third uses Realization, repository queries and reports quickly become difficult to interpret. A traceability model should therefore specify both the permitted relationships and the connector types to use for each one.

Sparx EA provides several mechanisms to reinforce this discipline:

  • UML profiles to define custom stereotypes
  • MDG Technologies to package modeling rules
  • Model patterns to give teams consistent starting structures
  • Package standards to organize repository content predictably

These controls become especially useful in federated environments where multiple teams contribute to the same repository.

It is equally important to decide where traceability should stop. As noted earlier, selective precision matters. Core strategic themes, major capabilities, significant applications, key requirements, and major implementation work packages usually justify explicit traceability. Low-level tasks, transient analysis notes, and highly local design details usually do not. If the model attempts to capture every possible relationship, maintenance effort will outpace value.

Another design choice concerns direct versus layered traceability. In most cases, layered traceability is stronger. Rather than linking a strategic objective directly to a software component, it is usually more meaningful to trace through capability, initiative, requirement, and solution layers. That creates a clearer chain of reasoning and makes impact analysis easier to explain. Direct links can still be useful for navigation or summary views, but they should not replace the architectural logic provided by intermediate layers.

A practical micro-example illustrates the point. Suppose an insurer has a strategic objective to reduce claims handling time. Linking that objective directly to a “Claims API” component says very little. Tracing instead through Claims Management capability, First Notice of Loss process, case management application, integration requirement, and then the API component shows why the component exists and what business outcome it supports. The chain is longer, but it is also more meaningful.

This traceability model becomes the foundation for everything that follows. Once the rules are clear, the next step is to populate the upper layers of the repository with strategy and business architecture strong enough to support downstream alignment.

Capturing Strategy and Business Architecture Elements

The quality of end-to-end traceability depends heavily on how the upper layers of the repository are modeled. If strategy and business architecture are vague, overloaded, or represented only as imported documents, every downstream relationship becomes weaker. The goal is not to recreate the corporate strategy deck in Sparx EA. It is to capture the relatively stable concepts that guide investment, architecture, and delivery decisions. fixing Sparx EA performance problems

A useful distinction is between strategic intent and business design.

Strategic intent typically includes:

  • Goals
  • Objectives
  • Outcomes
  • Drivers
  • Principles
  • Initiatives

Business design typically includes:

  • Capabilities
  • Value Streams
  • Business Services
  • Information concepts
  • Organizational actors
  • Key Processes

Keeping these layers separate matters. It allows architects to show both what the enterprise is trying to achieve and how the business is structured to achieve it. That distinction becomes particularly useful when strategies shift faster than the operating model, or when several initiatives pursue the same objective through different business mechanisms.

Strategic elements should be modeled at a level that supports prioritization and accountability. Goals are usually broad and durable. Objectives should be more specific and measurable. Drivers represent the forces behind change, such as regulation, cost pressure, customer expectations, or merger activity. Initiatives should then be linked as vehicles for change rather than treated as strategy in their own right. This helps prevent the repository from becoming project-centric, with strategy added afterward as little more than a label.

On the business architecture side, capabilities are often the strongest anchor for traceability because they outlast projects, applications, and organizational structures. A capability model gives the enterprise a business-centered way to connect strategy to change without tying architecture too closely to the current operating arrangement. In Sparx EA, capabilities can be decomposed hierarchically and linked to value streams, processes, applications, and initiatives. That makes it possible to answer questions such as: multi-team Sparx EA collaboration

  • Which capabilities are strategic differentiators?
  • Which capabilities are under active transformation?
  • Which initiatives are competing to change the same business area?

Value streams add another perspective. Capabilities describe what the business must be able to do; value streams describe how value is created across stages of activity. Modeling both makes it easier to connect strategy to business outcomes. For instance, a strategic objective focused on customer retention may influence several capabilities, but its operational effect may be most visible across a customer lifecycle value stream.

Processes should be modeled more selectively. The repository usually benefits most from process models that are strategically important, cross-functional, regulated, or materially affected by transformation. Capturing every workflow creates maintenance overhead with limited return. In an IAM modernization effort, it may be worth tracing Joiner-Mover-Leaver processes, access approval, and customer registration, but not every internal support workflow. A better pattern is to link strategic objectives to impacted capabilities, then link those capabilities to the key processes needed to make the effects of change understandable.

Ownership matters as much as structure. Strategy and business architecture elements need custodians, review cycles, and agreed definitions. In practice, strategy teams may maintain goals and objectives, business architects may maintain capabilities and value streams, and enterprise architects may govern the relationships between them. That shared stewardship gives the upper layers of the repository enough credibility to support downstream traceability.

One realistic example is omnichannel service transformation in a utility. A strategic objective to improve customer self-service can be linked to capabilities such as Customer Interaction Management and Service Fulfilment. Those capabilities, in turn, map to value-stream stages like Request Service and Resolve Issue, and to key processes such as meter-read submission and outage notification. Once those anchors are in place, application and solution impacts become easier to trace and explain.

Linking Capabilities, Processes, Applications, and Technology

Once strategy and business architecture are in place, the next step is to connect them to the operational and technical layers. This is where traceability becomes materially useful, because it moves from intent into the structures that support day-to-day execution. In most enterprises, capabilities remain the primary anchor.

Capabilities express what the enterprise must be able to do. Processes describe how that ability is exercised in practice. Linking capabilities to key business processes in Sparx EA creates the bridge from conceptual business architecture to operational design. It shows where a capability is supported by several processes, or where one process contributes to multiple capabilities. That many-to-many reality is often where transformation complexity first becomes visible.

Applications should then be linked to the processes they enable rather than attached only to high-level capabilities. This produces a model that is easier to analyze. An application may support a capability indirectly through one process while constraining another process that serves the same capability. If the application is linked only at capability level, that nuance is lost. Process-to-application relationships also improve impact analysis: when a process changes, the repository can show which applications may require modification, integration updates, or retirement review.

Below the application layer, traceability should continue into the technology components that matter. Applications depend on interfaces, data stores, middleware, hosting environments, identity services, and infrastructure platforms. Linking applications to technology components in Sparx EA gives architects a fuller picture of implementation dependencies and operational risk. This is especially important in cloud migration, platform consolidation, or modernization programs. A capability may appear well supported from a business perspective, yet traceability may reveal dependence on obsolete runtime platforms, unsupported databases, or brittle integration mechanisms.

A common example is event-driven integration. A Customer Notification capability may be realized by customer preference and order status processes, enabled by CRM and order management applications, and integrated through Kafka topics on a shared event platform. Modeling that chain makes it easier to assess the impact of adding a new subscriber, changing event schemas, or retiring a legacy batch feed.

Another example comes from healthcare. A Medication Management capability may rely on prescribing and dispensing processes, supported by an electronic medical record application and a pharmacy platform, both of which depend on an identity service and secure messaging infrastructure. If multifactor authentication becomes mandatory for clinical access, the traceability chain quickly shows which applications, processes, and care settings are affected.

Again, selective precision is essential. The most useful pattern is to trace critical or differentiating capabilities to the processes that realize them, then to the applications that enable those processes, and finally to the technology components that introduce meaningful risk, cost, or strategic constraint. That keeps the model focused on decision-relevant dependencies. Deep infrastructure traceability may be worthwhile for core customer platforms, regulated processes, or major enterprise systems, but far less valuable for minor utility applications.

It is also important to model support relationships honestly. Real environments are rarely tidy. A single process may span multiple applications, manual workarounds, shared data sources, and external platforms. Sparx EA should expose that complexity rather than smoothing it away. Doing so improves both architecture governance and transformation planning, because stakeholders can see where simplification opportunities exist and where technical debt is embedded in business operations.

This operational and technical layer sets the context for the next stage of traceability. Once capabilities, processes, applications, and technology are linked, requirements and solution design can be connected into the same chain so that implementation reflects both business need and architectural intent.

Impact Analysis Using Traceability
Impact Analysis Using Traceability

Tracing Requirements, Solutions, and Implementation Artifacts

If the earlier sections establish why change matters and where it operates, this section deals with how that change is translated into something deliverable. In many enterprises, this is where traceability starts to weaken. Capability impacts and target-state views may exist, but the connection to requirements, solution structures, and delivery work is often inconsistent. Teams can then claim alignment while implementing designs that only partially reflect the approved architecture.

In Sparx EA, requirements should act as the formal bridge between architectural need and solution realization. They should not sit as an isolated analyst inventory or as a duplicate of backlog text imported from another tool. A more useful approach is to model a manageable set of architecturally meaningful requirements that express:

  • Key functional outcomes
  • Constraints
  • Quality expectations
  • Integration needs
  • Regulatory obligations
  • Data rules

These requirements should be traced back to the concepts already discussed—capabilities, processes, policies, standards, or architecture decisions—and forward to the solution elements that satisfy them. That creates a much stronger chain than simply linking a project to a goal.

Different requirement types should be distinguished. Business requirements describe needed outcomes or operational changes. Stakeholder requirements capture the concerns of specific groups. Solution requirements define what the solution must do or comply with. Non-functional requirements deserve particular attention because they are often where enterprise architecture has the strongest influence. Security, availability, interoperability, auditability, and scalability may not be prominent in strategy models, but they are often decisive in implementation.

Solution architecture elements then represent how those requirements are realized. Depending on the organization, these may include:

  • Solution building blocks
  • Application services
  • Interfaces
  • Data entities
  • Integration components
  • Deployment nodes
  • Design packages

The key point is that solution diagrams should not be treated as endpoints. Each significant solution element should be traceable to the requirement or decision it fulfills. That makes it possible to answer practical questions such as why a new integration service exists, which requirement justified a data-store change, or whether a proposed component introduces unnecessary complexity.

Implementation artifacts complete the chain. These may include work packages, epics, features, releases, transition states, or project increments. As with earlier layers, not every delivery item needs architectural traceability. The major implementation units should be linked to the solution elements they realize and, where relevant, to the requirements and initiatives they support. This helps bridge the gap between approved architecture and actual delivery planning. It becomes easier to see whether a release genuinely advances a target state, whether critical requirements have been scheduled, and whether implementation sequencing reflects architectural dependencies.

A realistic micro-example is customer onboarding in banking. A strategic objective to reduce account opening time may trace to Customer Onboarding capability, then to digital identity verification and KYC processes. From there, requirements emerge for document capture, sanctions screening, consent logging, and SLA monitoring. Those requirements are realized by solution elements such as a workflow service, an integration to an external identity provider, and an audit store. Implementation artifacts might then include an onboarding MVP release, a sanctions integration work package, and a later decommissioning package for a legacy branch-based process. The chain makes clear not only what is being built, but why it is being built in that sequence.

Sparx EA should not become a task management tool. Detailed sprint administration usually belongs elsewhere. The repository adds value by maintaining traceability for the implementation items that matter to governance, dependency management, and investment assurance. A practical rule is to trace at the level where architectural risk or decision significance changes: major epics, transition work packages, platform migrations, integration deliverables, and compliance-related features usually warrant explicit links; routine development tasks usually do not.

By this stage, the repository contains a chain from strategy to capability, from capability to process and application, and from requirements to solution and implementation. The remaining challenge is to keep that chain trustworthy over time.

Governance and Maintaining End-to-End Traceability

Creating traceability is only the first step. Keeping it trustworthy is harder. Repositories rarely fail because the initial model was impossible to design. They fail because ownership is unclear, changes are applied unevenly, and the model gradually drifts away from portfolio decisions and delivery reality. End-to-end traceability therefore needs governance that treats relationships as managed architectural assets.

The first requirement is clear accountability for each layer of the chain. Strategic elements, capabilities, application portfolios, standards, requirements, and implementation work packages are usually maintained by different communities. If no one is responsible for creating, validating, and updating them, relationships decay quickly. In Sparx EA, this means assigning custodianship not only to packages but also to key element classes and connector types.

The second requirement is lifecycle alignment. Traceability should evolve with strategy refreshes, annual planning, investment approvals, solution reviews, release planning, and production transition. If updates happen only during formal architecture exercises, the repository will lag behind operational decisions. A better approach is to embed traceability checkpoints into existing governance forums. For example:

  • A new initiative should not pass portfolio review without links to objectives and impacted capabilities
  • A solution should not pass architecture review without traceability to requirements and standards
  • A major release should not close without confirming which target-state elements were implemented, deferred, or changed

This is also where architecture board decisions become more useful. A board may approve IAM modernization on the condition that legacy directories are retired in phases, multifactor authentication becomes mandatory for privileged access, and new applications consume a shared identity service. If those decisions are recorded as governed elements and linked to standards, solution designs, and transition work packages, the board can later review evidence of implementation rather than reargue the same principle in every forum.

Version discipline is equally important. Strategies evolve, capabilities are redefined, applications are replaced, and plans shift. Traceability must reflect this without losing historical context. Sparx EA supports baselines, status management, and versioning approaches that can distinguish current-state, target-state, transition-state, and retired elements. That matters because governance often requires more than a view of the present. Architects may need to show what was approved at a particular point in time and how that approval later changed.

Technology lifecycle governance provides a clear example. If a database platform moves from tolerated to sunset status, traceability should reveal which applications, interfaces, and work packages are affected, which capabilities depend on them, and which migrations are already funded. That turns lifecycle policy into an actionable planning input rather than a disconnected standards register.

Another practical issue is quality control. Many repositories contain links that are technically present but semantically weak: outdated connectors, duplicated relationships, orphan requirements, or implementation packages with no architectural parentage. Governance should therefore include periodic traceability health checks. These can identify:

  • Elements missing mandatory links
  • Deprecated components still attached to active capabilities
  • Initiatives with no strategic justification
  • Solution elements that realize no approved requirement

Sparx EA can support this through searches, scripts, validation rules, and dashboards.

One retail example makes the point. A retailer may approve a target state in which store inventory, e-commerce inventory, and supplier replenishment all move onto a common inventory platform. Six months later, a delivery team introduces a local stock database to meet a seasonal deadline. If the repository is governed properly, that new component appears as an exception with visible impacts on the Inventory Management capability, replenishment processes, integration standards, and retirement roadmap. Without traceability governance, the same decision becomes hidden technical debt.

As with the principle of selective precision introduced earlier, governance succeeds only if traceability is useful to the people maintaining it. If updates are seen purely as compliance overhead, model quality will decline. Governance should therefore produce visible benefits: faster impact analysis, clearer review evidence, reduced duplication in architecture packs, and better portfolio reporting. The most effective organizations do not govern traceability as a static control. They use it as a service that improves planning and change coordination.

With those disciplines in place, the repository remains credible as the enterprise changes. Architecture then retains its ability to connect strategic intent with implemented outcomes rather than becoming another disconnected body of documentation.

Conclusion

Architecture traceability in Sparx EA delivers the greatest value when it is treated as an enterprise operating capability rather than a modeling exercise. Its purpose is not to prove that every artifact can be connected. It is to ensure that the most important decisions, dependencies, and delivery commitments can be understood in context.

That context creates organizational coherence. A well-traced repository reduces dependence on slide decks, email chains, and the memory of a few senior architects. Instead, it provides a persistent decision structure that survives project turnover, strategy refreshes, and platform change. In large organizations, where transformation spans years and many teams, that continuity matters.

The approach described here is deliberately pragmatic. First, define a clear traceability model. Next, capture stable strategic and business concepts. Then connect those concepts to processes, applications, technology, requirements, solutions, and major implementation artifacts. Finally, govern the whole chain through clear ownership, lifecycle checkpoints, and quality controls. Each later layer depends on the earlier one, which is why disciplined structure matters more than repository volume.

The best repositories are not the most detailed. They are the ones that reliably answer high-value questions about funding, conformance, impact, sequencing, and benefit realization. Used in that way, Sparx EA becomes more than a documentation environment. It becomes a practical navigation system for enterprise change: a dependable chain of evidence connecting intent, design, and implementation in a form the organization can actually use.

Frequently Asked Questions

What is architecture traceability?

Architecture traceability is the ability to navigate from a business goal or requirement down through capabilities, applications, and technology components — and back up again. It makes architectural decisions auditable, enables impact analysis, and demonstrates that technology investment is aligned to business outcomes.

How do you implement traceability in Sparx EA?

In Sparx EA, traceability is built using Realisation and Dependency relationships between elements. A requirement element realises a business goal; an application component realises an application service; a technology node hosts the application. Traceability matrices can be generated as reports and impact analyses run through the relationship graph.

Why does traceability matter in transformation programs?

Transformation programs are long, involve many teams, and create many interdependencies. Traceability ensures that every design decision can be traced to a business requirement, that change impacts can be assessed before commitment, and that governance evidence is available for architecture reviews and regulatory audits.