ArchiMate Traceability from Strategy to Implementation

⏱ 24 min read

ArchiMate Traceability from Strategy to Implementation | Enterprise Architecture Guide ArchiMate training

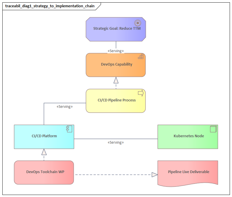
Strategy To Implementation Chain
Strategy To Implementation Chain

Learn how ArchiMate enables traceability from strategy to implementation by connecting goals, capabilities, processes, applications, and technology in a unified enterprise architecture model. ArchiMate tutorial for enterprise architects

ArchiMate traceability, strategy to implementation, enterprise architecture, ArchiMate modeling, business capability mapping, architecture traceability, strategy execution, implementation alignment, TOGAF, enterprise architecture framework, business processes, application architecture, technology architecture, capability-based planning ArchiMate layers explained

Introduction

One of the hardest problems in enterprise architecture is preserving a clear line of sight from strategic intent to operational and technical reality. Organizations define goals, approve investment priorities, and launch transformation programs, yet often struggle to show how those decisions are reflected in capabilities, processes, applications, information, and technology platforms. Over time, the architecture estate fragments into separate artifacts—strategy papers, capability maps, solution designs, roadmaps, and infrastructure views—that each make sense on their own but no longer tell a coherent enterprise story.

That is where ArchiMate is especially effective. It is not just a notation for drawing architecture diagrams. It is a modeling language designed to connect concerns across layers and viewpoints. Its value lies in making relationships explicit. Used well, it shows how a driver shapes a goal, how that goal is expressed through outcomes and capability changes, how those capabilities are operationalized through business services and processes, and how they are realized by applications, information structures, and technology services. The result is more than a complete model. It is a defensible chain of reasoning that explains why something exists, what it supports, and what is at risk when it changes. ArchiMate relationship types

This kind of traceability matters most in a few recurring situations. During transformation planning, leaders need to know whether initiatives genuinely contribute to strategic outcomes or simply absorb budget. In solution design and portfolio governance, architects need to assess whether implementation choices align with target capabilities, principles, and operating model decisions. In impact analysis, teams need to understand which business services, systems, and platforms depend on a strategic decision or architectural building block. If an architecture board is considering approval of a new customer identity platform, for example, it should be able to see not only the technical design, but also the goals, capabilities, and business services the platform is meant to support. Without explicit traceability, those discussions depend too heavily on static documents, manual interpretation, and institutional memory.

A well-structured ArchiMate model addresses this by linking motivation, strategy, business, application, and technology elements in a single knowledge base. That does not mean modeling everything. Effective traceability is selective and decision-oriented. The aim is not exhaustive documentation; it is enough structure to support governance, prioritization, dependency analysis, and communication across stakeholder groups. ArchiMate modeling best practices

This article explains how to establish that traceability with discipline. It starts with why traceability matters, then examines how ArchiMate supports cross-layer modeling, how to represent strategic intent clearly, how to connect that intent to business architecture and the operating model, and how to trace it into application, data, and technology implementation. It closes with practical governance and impact-analysis patterns that turn the model into a working instrument for enterprise decision-making.

1. Why Traceability Matters in Enterprise Architecture

Enterprise architecture is expected to do more than describe the current state. It has to support decisions, justify investments, coordinate change, and manage risk in an environment that is continuously shifting. If architecture cannot show how strategy connects to execution, it may still be informative, but it is unlikely to influence outcomes. Executives, portfolio managers, and delivery teams all ask some version of the same questions: Why are we doing this? What does it enable? What depends on it? What happens if it is delayed, changed, or stopped?

Those questions are difficult because organizational change is rarely linear. Strategic goals become programs, programs become projects, projects become solutions, and solutions become operational services. At every handoff, interpretation enters the picture. Funding constraints narrow scope. Delivery teams optimize for local priorities. Technology choices are shaped by legacy constraints, vendor roadmaps, and time pressure. Without explicit traceability, the original intent weakens or drifts. A capability uplift becomes a system replacement with no measurable business benefit. A compliance objective gets reduced to a technical control without the required process redesign. A customer experience ambition is broken into isolated application changes that never add up to a better experience. Traceability helps counter that drift by preserving the logic of change across levels of abstraction.

It also changes the quality of governance. Architecture review boards, investment committees, and transformation offices need more than persuasive narratives. They need evidence that proposed changes support agreed priorities. When relationships are visible, governance can test whether an initiative contributes to a strategic outcome, duplicates existing work, depends on capabilities not yet in place, or introduces technology that conflicts with target direction. A board may reject a bespoke event bus for a single program once the model makes clear that the enterprise has already standardized event streaming on Kafka. In that case, the decision is no longer based on preference or memory; it is grounded in an explicit architectural context.

Portfolio planning benefits in the same way. Initiatives are often approved one by one, but they are delivered into a shared enterprise environment. Hidden dependencies then surface late. One project relies on a platform another intends to retire. A process redesign assumes application services that are not yet mature. A target capability depends on organizational changes outside the funded program. By linking strategy to business, application, information, and technology elements, architects can expose those dependencies earlier and sequence change more realistically.

For delivery teams, traceability provides context that is usually missing from solution backlogs. Teams rarely need abstract strategy models on their own. What they do need to know is which capability a service supports, which principle constrains the design, which outcome the initiative is expected to improve, and which upstream or downstream systems may be affected. That context improves local decision-making and reduces the common friction between enterprise architecture and delivery.

Traceability also strengthens architecture as a communication discipline. Executives care about outcomes. Business leaders focus on operational impact. Product teams concentrate on scope and sequencing. Engineers need implementation detail and feasibility. A traceable model allows the same change to be explained at each level without losing coherence. In practice, that shared narrative is what allows strategy, governance, and implementation to function as parts of the same transformation rather than as separate conversations.

Full Cross Layer Traceability
Full Cross Layer Traceability

2. ArchiMate as a Cross-Layer Traceability Language

ArchiMate is well suited to traceability because it was designed as a layered, relational modeling language rather than a set of disconnected diagram types. Its strength is not simply that it contains concepts for strategy, business, application, and technology. The real advantage is that those concepts can be linked through a consistent grammar. That consistency preserves a line of sight from intent to implementation.

At the strategic level, ArchiMate provides elements such as drivers, goals, outcomes, capabilities, resources, and courses of action. These express why change is needed and what the organization intends to achieve. The business layer provides the operational context in which strategy becomes real: business actors, roles, processes, services, products, and business objects. The application and technology layers continue the chain, showing which application services, components, interfaces, data structures, platforms, and infrastructure elements realize or support the business design.

Traceability in real enterprises is not a simple top-down cascade, and ArchiMate handles that well. Some relationships are intentional, such as a goal influencing a course of action or a capability supporting an outcome. Others are structural, such as an application service serving a business process or a technology service supporting an application component. Still others express dependency through assignment, access, flow, or triggering. Together, these allow the architect to model traceability as a network of meaningful dependencies rather than as a single linear chain.

That distinction matters. One capability may support several goals. One application may enable multiple business services. One technology platform may host workloads that contribute to several initiatives. ArchiMate accommodates that many-to-many reality, which makes the model useful for analysis as well as explanation. Shared assets, concentration risks, duplicated enablement, and opportunities for reuse become easier to identify.

A disciplined approach usually starts with a small set of anchor points at each layer. A common pattern is to connect strategic outcomes to capabilities, capabilities to business services and processes, and those to enabling application and technology services. For investment decisions, solution alignment, and impact analysis, that is often sufficient. Trying to trace every process step to every infrastructure node usually adds noise without improving decisions.

ArchiMate also supports viewpoint-based communication. The same underlying model can be rendered differently for different audiences while preserving consistency. Executives may see goals, outcomes, capabilities, and major initiatives. Business leaders may see capabilities, value streams, services, and process impacts. Solution architects may focus on application services, interfaces, and dependencies. Platform teams may look at deployment and technology realization. Because those views are derived from the same model, they remain aligned even when the level of detail changes.

Consider a retail example. A strategic goal to reduce cart abandonment may be linked to the checkout capability, then to the online purchase business service, then to application services such as payment authorization and inventory reservation, and finally to cloud-hosted APIs and messaging infrastructure. Each audience sees a different slice, but the underlying chain remains intact.

ArchiMate therefore becomes the common language for everything that follows. The next sections build on that foundation by showing how to model strategic intent clearly and then carry it through business architecture into implementation.

3. Modeling Strategic Intent: Goals, Outcomes, Capabilities, and Value Streams

Traceability only works when strategic intent is modeled with discipline. If the top of the architecture consists of vague statements and broad slogans, everything downstream becomes ambiguous. A stronger foundation comes from separating what the organization wants to achieve, how success will be recognized, what it must be able to do, and where value is created in practice.

A goal expresses a desired end state. Examples include improving customer retention, reducing regulatory exposure, or increasing operational resilience. A goal provides direction, but by itself it remains abstract. An outcome makes that intent more concrete by describing an observable result of change, such as faster onboarding, fewer compliance breaches, or lower restoration time. The distinction matters. The goal states what matters strategically; the outcome indicates how that intent becomes visible in enterprise performance.

A capability represents the organization’s ability to achieve a business result. It is the main bridge between strategy and execution because capabilities are more stable than projects, applications, or organizational structures. A strategic goal to improve customer trust, for instance, may relate to outcomes such as consistent service quality and transparent issue resolution, which depend on capabilities such as complaint handling, service assurance, and customer service management. In a digital identity program, the goal may be stronger digital trust, the outcomes reduced login abandonment and fewer access incidents, and the key capability identity and access management. By modeling capabilities explicitly, architects create a durable planning structure that survives reorganizations and technology change.

Value streams add something capabilities alone cannot provide. A capability describes what the enterprise can do; a value stream describes how value is created and experienced across stages. This becomes especially useful when strategy is tied to customer, partner, citizen, or employee experience. Value streams show where outcomes should appear and where friction may undermine them. They prevent strategy from becoming a purely internal capability exercise and reconnect it to stakeholder value.

A practical pattern is:

Driver -> Goal -> Outcome -> Capability -> Value Stream Stage

This gives the model a structured path from motivation to enterprise execution without moving too quickly into process or system detail. It also improves portfolio analysis. If an initiative claims to support a strategic priority, the architect can test whether it improves a named capability, whether that capability contributes to a specific value stream stage, and whether the expected outcome should be visible there.

The same structure makes investment discussions more precise. Many initiatives are justified with broad language—digitization, efficiency, customer centricity, resilience. Requiring explicit links to goals, outcomes, capabilities, and value streams forces sharper thinking. Two projects may both claim to improve customer experience, yet one may strengthen onboarding while another improves claims resolution. That difference matters for prioritization, sequencing, and benefit realization.

A healthcare example makes the point. A driver such as tighter regulatory oversight may lead to the goal of safer medication administration. The desired outcome might be fewer dispensing errors. That, in turn, may depend on medication management capability and the “treat patient” value stream stage. Once that logic is explicit, it becomes much easier to test whether a proposed e-prescribing initiative is strategically relevant or merely locally useful.

The same principle of selectivity applies here as elsewhere. The aim is not to model every strategic statement in circulation, but to capture the few concepts that provide stable anchor points for the rest of the architecture. Once those anchors are established, the next step is to translate them into the operating model and business architecture.

4. Translating Strategy into Operating Model and Business Architecture

Strategic intent becomes actionable only when it is translated into changes in the operating model and business architecture. This is the missing middle in many architecture efforts. Goals, outcomes, and capabilities provide strategic structure, but they do not yet explain how the enterprise will work differently. That explanation belongs in the business layer.

An operating model expresses how the organization delivers value through choices about standardization, centralization, sourcing, control, customer interaction, and decision rights. Those choices are often where strategy succeeds or fails. A strategic goal to improve customer responsiveness, for example, may require far more than a new digital platform. It may depend on redesigned roles, clearer service ownership, faster decision paths, and processes with fewer handoffs. ArchiMate allows these dimensions to be modeled through business actors, roles, collaborations, processes, functions, interactions, and business services.

Capabilities do not operate on their own. A capability becomes real only through people, processes, information, and organizational structures working together. Traceability should therefore show not only which capability supports a goal, but also how that capability is operationalized in business architecture. A strong pattern is to connect capabilities to the business processes, functions, and services that realize them, and then identify the actors and roles responsible for execution.

Among these business elements, business services are especially useful traceability anchors. They represent what the business delivers internally or externally in terms stakeholders can recognize. They sit at a useful boundary between strategic need and operational realization. A strategic emphasis on regulatory confidence, for example, may require stronger compliance management capability, which is operationalized through business services such as policy oversight, control monitoring, and exception handling. Those services can then be linked to supporting processes, roles, and business objects.

This layer also reveals where strategy demands organizational change, not just system change. Many transformation efforts underperform because architecture traceability stops at capability maps and solution roadmaps, leaving accountability implicit. ArchiMate can make ownership and collaboration visible. By modeling role assignment, service ownership, and business collaboration, architects can test whether a target operating model is coherent, whether responsibilities are fragmented, and whether a strategic change depends on governance structures that do not yet exist.

At this stage, the questions become more concrete:

  • Which business service will improve?
  • Which role owns it?
  • Which process will change?
  • Which business object becomes critical?
  • Which collaboration or governance mechanism must exist?

These questions move the discussion from aspiration to design. They also expose gaps early. If a strategic priority has no corresponding business service change, or if a new service has no clear ownership, the model is already signaling delivery risk.

The traceability chain can now be extended:

Driver -> Goal -> Outcome -> Capability -> Value Stream Stage -> Business Service / Process / Role

A public-sector example illustrates the point. Suppose a government agency sets a goal to shorten permit approval times. The outcome may be faster case turnaround, supported by case management capability. In the business layer, that capability may be realized through services such as application intake, eligibility review, and permit issuance, with distinct roles assigned to case officers, reviewers, and supervisors. At that point, the architecture no longer describes only strategic ambition; it begins to describe how the agency must operate differently.

Once the business structure is clear, the next step is to trace those services, processes, and information needs into applications, data, and technology.

5. Tracing Business Architecture into Application, Data, and Technology

Once the business architecture shows how the enterprise intends to operate, traceability has to continue into implementation. This is where architecture efforts often become either too vague or too technical. If the model stops at business services and processes, it cannot support solution design or delivery governance. If it jumps straight into systems and infrastructure without preserving business context, implementation decisions become detached from the outcomes they are supposed to enable.

The strongest starting point is the one established in the previous section: use business services and business processes as the primary anchors for downstream traceability. These elements express what the business must deliver and how work is performed. From there, architects identify the application services that support or automate those business behaviors. This distinction matters. An application component is not valuable simply because it exists; its relevance comes from the application services it exposes to the business. Tracing through services rather than directly to systems creates a clearer and more stable line of sight, especially when applications are replaced or decomposed over time.

Below the service level, application components, interfaces, and collaborations show how the solution landscape is organized. This is where traceability becomes useful for understanding scope and dependency. A single business process may rely on several application services, and those services may be realized by multiple components across platforms or domains. Modeling this explicitly reveals coupling, shared dependencies, and hidden complexity. It also makes it easier to test whether a proposed solution change actually improves the business service or merely shifts functionality between systems.

Data deserves equal attention. Many business changes fail not because the process logic is unclear, but because the required information is fragmented, duplicated, or poorly governed. In ArchiMate, business objects, data objects, and access relationships help show how business information needs are realized in applications and data stores. This is especially valuable when the same business concept appears in multiple systems with different ownership or quality. By tracing business information requirements into application data structures, architects can identify where master data, integration, lineage, or control issues may undermine the intended outcome.

The technology layer completes the chain by showing the runtime environment that supports the application landscape. Technology services, nodes, system software, devices, and networks are not modeled for their own sake. They explain implementation feasibility, resilience, security posture, and operational dependency. A business service that requires high availability may depend on an application service hosted on infrastructure with specific redundancy and recovery characteristics. In an event-driven architecture, for instance, a customer notification process may consume an application service realized through Kafka topics, producer services, and stream-processing components running on a managed platform. Technology traceability is therefore essential not only for deployment visibility but also for showing that non-functional business needs are actually supported.

Extending the earlier chain, the full path now looks like this:

Driver -> Goal -> Outcome -> Capability -> Value Stream Stage -> Business Service / Process -> Application Service -> Application Component / Data Object -> Technology Service / Node

Not every use case requires the full chain, but it is a useful conceptual model. In practice, architects should focus on implementation elements that influence decisions: systems of record, critical integrations, key data entities, shared platforms, and technology services with material business impact.

A banking example makes this concrete. A fraud-detection capability may support the account protection value stream stage and be operationalized through a transaction monitoring business service. That service may depend on application services for real-time scoring and case creation, realized by a fraud engine, case management application, and customer data store. Those components may in turn rely on stream processing, API gateways, and a managed database platform. When traced in this way, a platform change in the data layer can be assessed not just as a technical event, but as a potential risk to fraud response outcomes.

A good test of the model is whether it helps answer practical questions:

  • Which applications enable a target business service?
  • Which data objects are essential to a process redesign?
  • Which integrations create delivery risk?
  • Which technology platforms support a critical capability?
  • What happens to strategic outcomes if a major platform is delayed or retired?

When those questions can be answered through explicit relationships rather than manual interpretation, traceability is doing useful work.

6. Governance, Impact Analysis, and Practical Traceability Patterns

Traceability only creates value when it is used. By this point, the article has established the chain from strategic intent through business architecture into implementation. The remaining challenge is to turn that structure into a practical instrument for governance and change analysis.

6.1 Governance

In governance, end-to-end traceability provides a disciplined basis for evaluating initiatives, solution designs, and exception requests. Instead of relying on narrative claims, reviewers can test proposals against explicit relationship chains. If a program proposes a major platform investment, governance can ask:

  • Which goals and outcomes does it support?
  • Which capabilities does it improve?
  • Which business services and processes will change?
  • Which application and technology elements are affected?
  • Does the solution align with target architecture principles?

This makes governance more evidence-based and more consistent across initiatives. It also improves transparency, because decisions can be explained through the model rather than through personal interpretation. An architecture board may, for example, approve identity modernization on the condition that customer and workforce identity remain separate capabilities while sharing common authentication services and lifecycle controls. The decision is clearer because the model shows both the separation of concerns and the shared enablement.

6.2 Impact Analysis

Impact analysis is often where traceability proves its operational value. Change can begin anywhere in the architecture. Sometimes the trigger is strategic, such as a regulatory objective or market expansion. Sometimes it starts lower in the stack, such as application retirement, data remediation, or infrastructure obsolescence.

A traceable ArchiMate model supports analysis in both directions:

  • Downward analysis shows which processes, applications, and technology components are implicated by a strategic decision.
  • Upward analysis shows which goals, outcomes, and capabilities may be affected by a failing system, a delayed integration, or a platform risk.

This bidirectional visibility matters in large enterprises, where consequences are spread across teams and domains. Retiring an unsupported database platform may initially look like an infrastructure task until the model reveals dependencies on payment processing, reporting, and regulatory retention services. Conversely, a new compliance objective may appear straightforward until downward analysis shows that several underlying applications still rely on manual controls and fragmented reference data.

6.3 Practical Patterns

Useful traceability depends on a small set of repeatable patterns rather than one monolithic model. Three patterns are especially effective.

1. Initiative -> Capability -> Service

Link a work package or transformation initiative to the capability it changes and then to the business and application services affected. This works particularly well in portfolio governance because it connects funding to enterprise impact.

Example: an identity modernization initiative links to identity and access management capability, then to authentication, authorization, and user provisioning services. If a later proposal introduces a separate customer login product, the model makes it easier to see whether that proposal extends the target capability or duplicates it.

2. Principle -> Requirement -> Design Decision

Link architecture principles or requirements to solution building blocks and implementation choices. This helps reviewers distinguish between genuine non-compliance and acceptable variation, while giving delivery teams a clear design rationale.

Example: an event-first integration principle leads to a requirement for publish-subscribe integration, which drives the decision to use Kafka rather than point-to-point interfaces. If an exception is requested, the impact on existing integration standards and platform services is immediately visible.

3. Risk -> Control -> Technology

Link enterprise risks to operational controls and the platforms or technology services that realize them. This is particularly useful in security, resilience, and regulatory contexts.

Example: the risk of unsupported technology is linked to lifecycle control policies and then to the hosting, database, and middleware platforms in scope. A risk review can then identify which business services sit on out-of-support components and whether remediation priorities are aligned with business criticality.

These patterns work because they are purposeful. They support specific governance forums without requiring every stakeholder to consume the same view. Portfolio boards may focus on initiatives, outcomes, and capabilities. Design authorities may focus on principles, services, and components. Operational governance may focus on risk, control, and infrastructure dependency. As long as those views are derived from the same underlying model, the enterprise retains one coherent architecture narrative.

6.4 Operating Model for the Traceability Model Itself

Traceability must also be managed as an asset. Relationships decay quickly when they are created once and then left disconnected from delivery reality. The most sustainable approach is to embed traceability updates into existing processes:

  • initiative intake
  • architecture review
  • solution design
  • change approval
  • platform lifecycle management

This keeps the model aligned with decisions as they are made. In practice, a smaller, well-maintained traceability structure is far more valuable than a large but neglected repository.

Ownership matters here. Strategic elements are usually maintained by enterprise architects or transformation offices. Business services and process relationships often sit with domain architects or business architects. Application and technology links are typically sustained by solution architects and platform teams. Without clear stewardship, the chain breaks at the handoff points.

6.5 Success Criteria

A traceability model is effective if it helps the organization answer a small set of recurring questions quickly and reliably:

  • Why does this initiative matter?
  • What capability or service does it change?
  • What else depends on it?
  • What risks are introduced if it fails or is delayed?
  • Which strategic outcomes are affected?

If the model can answer those questions across strategy, business, application, data, and technology, then it is functioning as a decision-support mechanism rather than as static documentation.

Conclusion

ArchiMate traceability from strategy to implementation is most valuable when it improves the quality of enterprise decisions. Its contribution is not simply that it links architecture layers, but that it makes strategic intent testable against operational and technical reality.

The core discipline is straightforward. First, model strategic intent clearly through drivers, goals, outcomes, capabilities, and value streams. Second, translate that intent into the operating model and business architecture through services, processes, roles, and information. Third, trace those business structures into application services, components, data objects, and technology services. Finally, use the resulting relationships in governance, impact analysis, and delivery decision-making.

One principle has remained constant throughout: traceability should be selective, explicit, and tied to real decisions. The objective is not exhaustive modeling. It is to maintain enough structure to support prioritization, alignment, dependency management, and communication across stakeholders.

When maintained as part of normal architecture and delivery practice, ArchiMate becomes more than a notation standard. It becomes a working enterprise instrument—one that helps leaders understand the consequences of decisions, helps delivery teams design with context, and helps the organization sustain coherence from strategic ambition to implemented reality.

Frequently Asked Questions

What is enterprise architecture?

Enterprise architecture is a discipline that aligns an organisation's strategy, business operations, information systems, and technology infrastructure. It provides a structured framework for understanding how an enterprise works today, where it needs to go, and how to manage the transition.

How is ArchiMate used in enterprise architecture practice?

ArchiMate is used as the standard modeling language in enterprise architecture practice. It enables architects to create consistent, layered models covering business capabilities, application services, data flows, and technology infrastructure — all traceable from strategic goals to implementation.

What tools are used for enterprise architecture modeling?

Common enterprise architecture modeling tools include Sparx Enterprise Architect (Sparx EA), Archi, BiZZdesign Enterprise Studio, LeanIX, and Orbus iServer. Sparx EA is widely used for its ArchiMate, UML, BPMN and SysML support combined with powerful automation and scripting capabilities.